北京子弈围棋教室招生 寒假段位赛多名学员成功跳级
新浪体育
子弈围棋培训中心是以幼儿及中小学生为主要培养对象的围棋培训机构,通过培养学生的围棋兴趣、提高围棋水平,使学生在逻辑思维、判断能力,全局掌控以及意志品质得到全面发展。
子弈围棋培训中心是由多名优秀中青年围棋教师创立,他们有着丰富的少儿围棋教育经验,有在知名围棋道场任教的资历,所执教的学生均取得了优异的成绩。培训中心自成立以来,教师们培训了近300名学生,学生们的优异成绩也证实了教师的执教水平。最为突出的是:在“假期集训”升级比赛过程中,所有参加10升5、5升2的学生全部晋级!参加2级升1级比赛的同学,不但全部晋级,其中有三分之一的同学再接再历又成功晋级1段,实现了跳跃升级!升段的同学同样几乎全部成功升段,(其中多人七连胜)成绩骄人!更令人鼓舞的是:在2段升3段的比赛中,我们的同学多人打出了八胜的突出成绩。目前我们已培育出多名3段、4段的业余高段位学生。
围棋简介
围棋作为中华文化的一大精华,以其锤炼心智、纯洁性情的独特功效列入“琴棋书画”四艺之门。围棋能够陶冶情操,修身养性,发掘儿童创造潜能,并有效地开发儿童的智力,让他们的注意力更集中,洞察力更敏锐,记忆力更强,想象力更丰富。特别是对孩子形象思维和逻辑思维的培养提高是最富有成效的。围棋还能有效地增强孩子的意志力,做到冷静客观地面对胜利与失败,促进孩子智商的提高。有材料证明学围棋的孩子在洞察力、计算力、逻辑思维能力以及文化课的成绩都远远高于不学围棋的孩子。
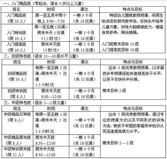
特色班长期招生简章
全、半日班招生简章
您想让您的孩子在学龄前冲上段位吗?因为这是孩子学棋最佳的年龄及时间段。升上段位的孩子计算力、记忆力、逻辑思维能力都有明显的提高,对上学的孩子帮助很大。因此我们针对这样的特点给孩子们制定了全、半日围棋冲段班,让孩子在最短时间内得到最大的收获。
招生对象:零基础及各个级别均可报名。(中午可代理接送)
亲子班招生简章
“学围棋的孩子就是比别人聪明”,这是我们经常听到的一句话。在荷兰出版的国际重要学术杂志认知脑研究、英国自然杂志网站发表的一篇文章说:“围棋作为一项独特的体育项目,兼备了开发智商与情商等多项教育功能。下围棋可以促进人类较少使用的右脑发展,训练注意力、发挥想象力、加强记忆,常下围棋可以促进脑部全面性信息的统筹和处理能力。”这份围棋与智力的研究报告,已引起国际注意。如今又有英国科学家对下围棋的孩子做了长达5年之久的研究,结果表明越早学习围棋对孩子的大脑开发更有益!
家长无需担心围棋太难、孩子小听不懂。我们会根据孩子的特点因材施教、运用围棋的知识对孩子进行循序渐进地智力开发。
招生对象:3—4.5岁零基础幼儿。(家长可陪听)
垂询电话:65539423 15901564687
地址:朝阳门外北街吉市口路蓝筹名座C座一单元906
课程设置:
