新浪体育

最新大众跑步等级标准出炉 标准看看你是什么水平

新浪跑步

关注

2月16日,北京马拉松协会发布了《大众跑步等级评定标准》修订稿,对等级划分、等级评定、等级认证等进行了规范。

众所周知,中国田径协会也有一套马拉松等级标准,有9个年龄组别,精英级、一级、二级、三级等四个评级,跑者可在田协认证的赛事中取得成绩,并在中国马拉松官网申请自己的等级评定证书。

这里需要指出的是,北京马拉松协会并不是一个官方的组织,它的性质是经过注册登记的社会团体,属于民间组织。

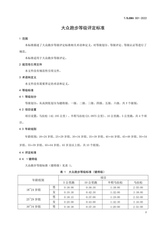
相较于田协的等级评定,北京马拉松协会的评定标准更为细化,等级划分从高到低分为健将级、一级、二级、三级、四级、五级、六级这7个标准。项目设置则包括马拉松、半马、10公里和5公里4个项目。

下图为等级划分细则:

北京马拉松协会的这个等级评定标准将在3月1日实施,申请条件是要在北京市马拉松协会组织开展和认可的赛事中取得有效的净成绩。

那么问题来了,根据这个标准,你能达到几级呢?

加载中...