新浪体育

面对不可抗力 马拉松赛事报名费该退吗?

新华社

关注

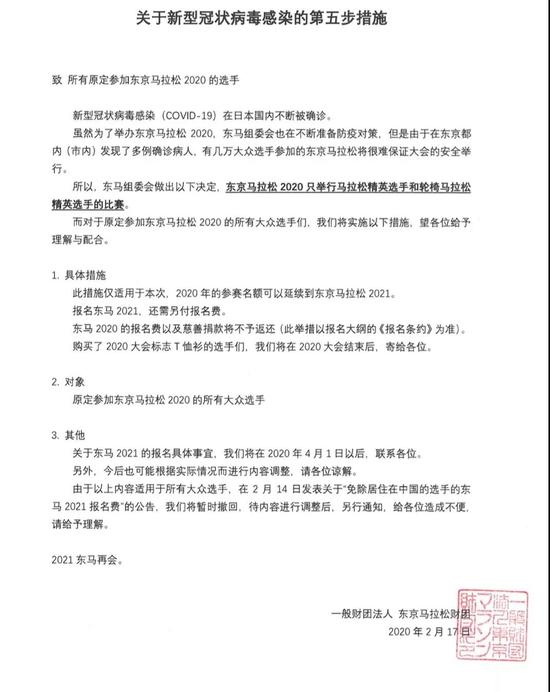
新华网成都2月19日电(吉戎昊 孙小惠)东京马拉松组委会日前发布公告,宣布因为无法保证即将于3月1日举行的东京马拉松赛事“安全”举行,决定取消大众选手比赛,只保留精英选手和轮椅马拉松精英选手比赛。

△ 2019年3月3日,东京马拉松开跑,本届比赛吸引了3.8万名选手参赛。新华社/共同社

2020年东京马拉松原定规模38000人,这一公告的发布意味着原本报名成功的3万多名大众跑者将无缘今年的比赛。但组委会也同时宣布,未能参赛选手的名额将保留到2021年,只是所有选手均需重新缴费。

此消息一出便在国内跑圈引发争议。同样是受新冠肺炎疫情影响,国内也有多场马拉松赛事宣布取消或延期,但赛事组委会大多选择了无条件退还报名费。东京马拉松组委会此举合理吗?面对疫情这样的不可抗力,马拉松赛事报名费该退吗?

东京马拉松为何“敢”不退费?

一位成功报名今年东京马拉松的中国跑者对新华网透露,17日东京马拉松赛事组委会将相关通知发至参赛跑者群后,便引起了极大争议,不少跑者表达了愤怒和质疑,也有部分跑者对组委会的措施表示了理解。

在上述跑者看来,东京马拉松组委会这么做,有其自身的“底气”所在。东京马拉松《报名条约》第22条第一款明确规定:“由于降雪、大雨、强风、雷暴、龙卷风、赛道周围建筑物起火而造成的赛道无法通行的情况,将退还报名费;或者是由地震及全国瞬时警报系统(战争及恐袭除外)导致比赛中止的情况,也将退还报名费。其余造成比赛取消的情况则不予退费。”

新冠肺炎疫情在东京的蔓延正是影响东京马拉松正常举行的不可抗力因素。据日本厚生劳动省2月16日消息,日本东京新增5例新冠肺炎确诊病例,其中包含医护人员。

组委会表示,考虑到此次取消大众选手参赛是因为疫情原因,而疫情不属于条约中规定的任意一种退费情况,因此才做出了报名费不予退还的决定。

对于东京马拉松组委会的做法,首都媒体跑团团长、新华社高级记者汪涌称,尊重东京马拉松组委会考虑到疫情形势严峻所做出的决定,这体现了他们对公共安全负责的态度。但他同时表示,东京马拉松组委会此举虽合理却不讨好。“毕竟从跑者角度来说,再次缴费增加了他们的经济成本,有失公平。更何况部分跑者因为参赛早已预定了机票酒店等,这些花费也不是小数目。”

作为赛事运营方,汇跑赛事研发总监姜纯洋从赛事成本角度对东京马拉松此举表示理解。“如今距离东京马拉松开跑不到两星期,按照赛事运营的规律,东京马拉松的大部分花销已经产生。东京马拉松的赛事奖牌、赛事服装、装有芯片的号码簿等具有时效性的用品都已制作完毕,赛事的一些广告宣传也已经铺开。”

在他看来,在这些具有时效性的产品无法出售的情况下,如果再负担约38000名跑者的退款费用,东京马拉松组委会恐将无力承受。

江苏省体育竞赛有限公司赛事运营中心负责人颜浩也认可上述观点,“虽然东京马拉松组委会此举不符合部分人预期,但也得到了理解,因为措施是合理合规的。”

△ 东京马拉松致参加2020马拉松跑友的信。

面对不可抗力,国内赛事怎么做?

同样是受到新冠肺炎疫情的影响,国内多家马拉松赛事此前也宣布比赛延期或取消,但在处理方式上却与东京马拉松并不相同。

多位业内人士对新华网表示,此前因不可抗力因素取消的国内马拉松赛事,处理方式基本都是全额退款,部分组委会还会报销选手的食宿、交通费用。

新华网查询近期马拉松赛事组委会发的通告发现,受疫情影响取消或延期的国内马拉松赛事大多给予跑者两个选项:保留成功报名跑友的参赛资格,即便延续到下一届,也无需重新缴费;无法继续参加比赛的,可无条件退还报名费。2月17日宣布延期的重庆马拉松便是如此。

姜纯洋表示,“绝大部分马拉松赛事竞赛规程中,都含有和东京马拉松类似的不可抗力因素条款。然而就目前来看,国内的这些赛事大多都选择自己承担这份风险成本。”在他看来,国内赛事运营方的目的是相同的,“他们都希望维护好这来之不易的跑者市场。”

汪涌也对国内马拉松赛事组委会的做法表示赞赏,“通过对比可以看出,国内马拉松组委会更多从跑者角度考虑,体现了国内马拉松、越野赛事人性化的办赛理念。”

△ 2020重庆马拉松延期公告。

不可抗力之下,报名费该退吗?

相较于国内马拉松赛事大都自行消化风险成本而言,国外市场化程度更高的马拉松赛事,在应对意外情况时通常遵循赛事自身规则处理,哪怕会“得罪”跑者。

2012年,始于1970年的纽约马拉松就因飓风“桑迪”取消办赛。据美国媒体报道,在后续的解决方案中,组委会决定允许报名选手申请退费。而选择不退费的报名选手可以任选2013、2014、2015年中任意一年的直通资格,但需要二次缴纳报名费。

业内人士对新华网表示,从短期看,为了跑者市场,面对不可抗力国内马拉松运营方可以选择自己承担风险成本;但从长久来看,这一现象并不提倡。

当前国内马拉松赛事主要收入来源是政府补贴、赞助收入和报名收入三部分。但随着中国田径协会实体化改革正式落地,加快市场化进程已成为中国马拉松发展的重要方向。“马拉松的市场化运行模式,应是政府搭台、市场唱戏,赛事运营成本需要组委会通过市场开发和报名费收入共同解决。”上述人士认为。

对于东京奥运会此举是否会对国内马拉松赛事应对疫情下的补偿措施产生影响,颜浩认为这是肯定的,“可能有些组委会会参考这种处理方式,毕竟组委会的良性运转才能保证赛事质量。”

汪涌则提出了另一种观点,他认为东京马拉松保留名额但需重新缴费的做法不会改变国内马拉松组委会处理类似情况的态度,但会给他们提供一种解决问题的思路。

“国内赛事公司在处理类似事件时应该结合实际出发,均衡举办城市、跑者、组委会等多方利益。”汪涌说,“购买‘赛事取消险’也不失为一个好办法,这可以很好减少主办方和跑者的损失。”

据了解,赛事取消险在国外体育赛事中已非常普遍,几乎每一场顶级赛事背后都有这一险种的支持与保障。在国内,赛事取消险也在多年前就出现在马拉松市场。

国际组织也对赛事承保“赛事取消险”给予鼓励。在世界田联2019年路跑标牌赛事标准中,就首次出现了“赛事取消险”的说法,要求申请2020年最高级别白金标牌的赛事需要有赛事取消险,如果赛事取消,要能够通过保险保障退还报名费。

△ 国际田联“白金标认证”的马拉松赛事截图。

值得注意的是,在2019年11月世界田联公布的首批白金标赛事中,东京马拉松赫然在列。

加载中...