新浪体育

东马取消大众组却不退报名费 日本跑友也怒了!

新浪体育

关注

昨天跑圈最大的新闻就是东京马拉松取消大众组的比赛,只保留了精英组和轮椅组的对决,38000人的规模骤降至200人。

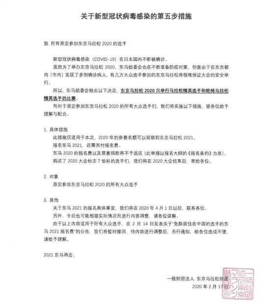
赛事运作方东京马拉松财团下午发布公告,颁布了取消大众组的具体措施:

1、大众组的名额可以自动延续到2021年

2、大众组选手2020年的报名费将不会退还(包括慈善名额的赞助费),2021年继续参赛的话,还需再缴纳一次报名费

3、购买了参赛T恤的选手,赛事结束后会寄给大家。

4、针对2月14日提出的,为中国跑者减免2021直通名额的报名费,这个政策暂时作废,调整后再进行通知。

大众赛事取消,却不退报名费,不退也就罢了,想用2021的直通名额,还要再交一次钱,这让很多中国跑友不理解。

翻看东京马拉松官网,在竞赛规程中,确实有说明:( Excluding the reasons for cancelling the event set forth in the Entry Regulations, the entry fee will not be refunded。 )除了参赛规程中明确的原因外,其它不可抗拒因素导致的赛事取消,报名费概不退还!这样来看,不退报名费这事不能怪东京马拉松,人家事先有规定,现在是按照规程办事,你也无力反驳。

无独有偶,前不久宣布取消的2020香港马拉松,也有类似的规定,不可抗拒的情况下赛事取消,所有报名费将不会退还。

意外的是,香港马拉松毫无迟疑的宣布,所有选手的报名费全数退还。两个赛事对比,似乎不退钱是本分,退钱是情面,如此看来,还是中国香港马拉松更厚道!

我们来算笔帐,东京马拉松38000人的规模,其中马拉松项目37500人,10公里500人。报名费本土选手马拉松16200日元(1030元)、10公里5600日元(355元)。海外选手马拉松18200日元(1156元)、10公里6700日元(425元),此外还有一些慈善名额,除了要交正常的报名费,还需要捐出10万日元(6353元)的慈善基金,粗率算下来,选手的报名费总计超过4000万元人民币,是个十分可观的数字。

赛事取消不退钱,中国跑友不理解,大多数外国跑友也不买账!这位跑友说:不退钱2021年还要再交报名费,太糟糕了!

2021还需要再付钱,今年不退款,请开始你的表演!

东马这不是处理事情正确的方式,你揣着别人的钱,还让别人理解你,没门!赛事取消可以理解,但不退钱可不行,这样做公正吗?

这太疯狂了!不退钱下一年还要再交钱,甚至精英组的比赛还保留着!

按照正常情况,西方的跑者应该能够理解这种操作,因为欧美的赛事,非可抗拒因素导致比赛取消,基本都不退报名费,大多数赛事都有这个条款。

2012年受飓风影响,当年的纽约马拉松被迫取消,纽马也有不退报名费的条款,但赛事当年提出了多种解决方案,第一条就是打破自己定下的规则,允许报名选手申请退费。选择不退钱的跑友可以任选2013、2014、2015这三年中,其中一年的直通资格,但需要二次缴纳报名费。同样是大满贯,纽约马拉松似乎也比东京马拉松厚道一些。不过纽马的赛事总监指出,其实赛事是不想选择退报名费的,试想第二年的比赛,选手都是免费参赛,任谁都不想举办这样的赛事。

东京马拉松是日本最引以为傲的赛事,不退报名费海外选手不理解,本土选手应当支持吧!但在组委会的公告声明下,出现了很多声讨。

这个跑友要求退报名费,他指出,即使不退报名费,也应该对明年无法参赛的选手,推出特殊政策。

16000日元是个不小的数字,所以我希望退款,至少1分钱不退是不合理的!

比赛并不是真正意义上的取消,所以请退款!

想让我们理解,那么请先退还16000日元,退钱了我们就理解了!

规则是用于取消比赛的,但现在的情况是减少参赛人数,不是取消比赛,请退款吧!

对此,你怎么看呢?

(kyrie)

加载中...