新浪体育

东京马拉松再发公告:顺延名额免费

新浪体育

关注

距离2020东京马拉松还有17天的时间,为了应对新冠病毒肺炎,东马组委会此前已经发布三条措施,今天早上,组委会发布第四则通告,呼吁中国跑者放弃参赛。

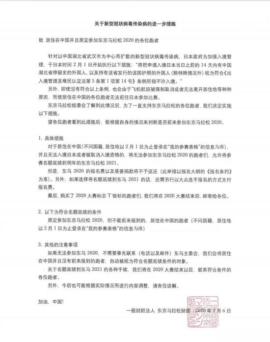
在其官网,这则公告有专门的中文版本。公告表示,2月6日,组委会曾为居住在中国的跑者提供顺延名额的政策,当时的规定是2021年还要再收取报名费,现在,组委会决定,顺延的名额将不收取费用,2021年将免除报名费。

在公告的最后,组委会表示,恳请居住在中国的选手们,根据此次措施,并且慎重考虑后,能自愿放弃参加2020东京马拉松,让我们2021年再会。

截止今天,日本已经有252人确诊新冠病毒肺炎,并且在昨天出现了一个死亡病例,日本国内开始升级应对疫情的措施,从2月14日开始,抵达日本口岸的飞机或船舶,只要有一人为确诊新冠肺炎病例,全部乘客一律禁止入境。

今日上午,CP+展会官方宣布,受新冠肺炎疫情影响,取消原计划在横滨举办的CP+ 2020展会。CP+展会是世界上最大的摄影行业贸易展览会之一,原计划于2月27日-3月1日在日本横滨太平洋横滨展览中心举办。

官方表示,考虑到近期疫情,展会期间可能无法排除7万名到场者感染的风险。“虽然遗憾,但我们还是决定中止举办。”

而3月1日的东京马拉松也属于大型活动,从展会到比赛结束,一共4天的时间,不排除有肺炎传播的风险。

实际上,组委会在1月31日就发布公告,表示会密切关注肺炎的动态,呼吁选手和志愿者们注意身体状况,避免去人流密集的场所。

2月6日,组委会发布第二次通告,提出了中国跑者退赛名额保留的政策。

2月10日,组委会发布第三次通告,在选手报到处和比赛时,给有需要的选手发放口罩,并对补给站的食物进行调整。

随着日本疫情愈发严峻,组委会在今天发布第四次公告,并使用“恳请”的字样呼吁中国跑者,最好还是选择弃赛吧,现在名额顺延,明年免报名费,组委会为中国选手退赛铺平了路,你还会选择去参赛吗?

(kyrie)

加载中...