新浪体育

柏林马拉松三巨头的故事 基普乔格赛前训练不回家

新浪综合

关注

基普乔格完胜三个新老世界纪录创造者,可惜没有跑赢世界纪录。

星期天举行的柏林马拉松,是一场万众瞩目、令人大呼过瘾的精彩比赛:前半波澜不惊,22公里过后剧情跌宕起伏,让你无法移开视线。

三巨头均瞄准世界纪录

这也是一场人人都预测马拉松世界纪录即将不保的比赛,因为当今世界三大高手汇聚于此,都以破纪录为目标。

问题似乎已经不是世界纪录“是否”会改写,而只是“由谁”来打破?

这种纪录冲击战中的“三巨头”(big three),都有这个可能性:

贝克勒

公认史上最伟大的长跑运动员,保持5000/10000米两项世界纪录;马拉松PB 2:03:03为三人中最快。

他的缺点是表现不稳定,爱出状况。此前七战两胜两退赛,另三次分别排名第二、三、四名。

基普桑

三人中唯一创造过世界纪录、也是唯一跑赢过基普乔格的人;他也是今年在正式比赛中跑最快的(东京马拉松2:03:58),而且恢复时间最长。

但他也有过退赛和发挥欠佳的时候,例如2015年北京世锦赛。

基普乔格

发挥极稳定的“超一流天王”,马拉松八战七胜,四年来没输过一场。

三人中唯一打败另外两个者,而且分别打败两次;两胜贝克勒都是优势巨大:2014年芝加哥1分40秒,2016年伦敦3分31秒。

他也是唯一从未退赛过的人。

PB仅比贝克勒慢两秒,而且是在更难的赛道(伦敦vs柏林)。

他是里约奥运会冠军,70秒的获胜优势为44年来最大。

5月在意大利蒙扎F1赛道进行的Breaking2试验中,他跑出2:00:25的非正式史上最好成绩。

此人几乎没有缺点,唯一受质疑的是他的年龄:他外表显然比自称的32岁老得多。

第一集团惊现首马初哥

9月24日上午9点15分,第44届柏林马拉松在阴雨天中鸣枪开赛。

第一集团没跑出多远,很快就精简到只剩5名选手,紧跟在四只兔子身后。

这些兔子大多都是成名高手,且都是肯尼亚人,其中最有名的是基特瓦拉(Sammy Kitwara), 基普凯特(Gideon Kipketer)和罗诺(Geoffrey Ronoh)。

基普乔格几乎一直紧跟在兔子身后,跑在第二排中间位置,大概是出于Breaking2的经验,争取尽量减小风阻。

贝克勒位于第三排、基普乔格的右后方。基普桑则跑在第二排外侧,似乎宁愿要前方空间开阔些,后来才挪到兔子身后。

不过,柏马兔子的阵型远不如Breaking2紧密,人数也较少(Breaking的三角阵有3排6人),破风效果肯定差很多。

紧跟三巨头的另外两人,一个是2011年世锦赛亚军、肯尼亚人基普鲁托(Vincent Kipruto);另一个是26岁的埃塞俄比亚人阿多拉(Guye Adola),这是他第一次跑马拉松。

和当今三大高手并驾齐驱,这位初哥的表情居然轻松自如,毫不吃力!中途他错过一次饮料站,只能眼看着几个肯尼亚选手和兔子互相分享饮料。

阿多拉此前只跑过三次半马,最好成绩59分06秒,创造于2014年新德里半马。

那次他以1秒之差险胜肯尼亚悍将坎沃若(Geoffrey Kamworor,下图右)——最近两届半马和越野世锦赛“双冠王”。

那次前三名都打破赛道纪录。左边这位季军Mosinet Geremew(59:11)后面还会说到,暂且按下不表。

两个阿迪达斯赞助选手——阿多拉的灰背心和基普桑的红背心一样低调暗淡;而另外三人都穿耐克的白背心。

兔子们穿的阿迪竖条背心显得太长,完全遮住短裤;基普乔格等的耐克白背心也很长,且肩、背板都很宽。

两巨头意外出局,阿多拉力敌“天王”

第一集团5公里用时14:28,10公里29:04。

15公里用时43:44——第3个5K放慢到14:40,落后于世界纪录的5K平均用时14:34.2,预计完赛时间也从2:02:38变成2:03:01。

此后直到35公里,这些领先者几乎都以2小时3分的节奏行进。

半程61:29——比去年贝克勒大战基普桑的61:11慢,比基普乔格在赛前记者会提出的目标60:45慢更多,不过仍然只比打破2:02:57世界纪录的要求进度慢1秒。

22公里贝克勒渐渐落后,一公里后已经被拉开将近10秒。去年他几次“起死回生”、展开绝地大反攻的奇迹,今年没有再上演。兔子罗诺也掉队。

第一集团25公里用时1:12:50。此时贝克勒已经落后21秒,已经宣告出局。

第27公里,兔子基普凯特掉了下去,前面只剩最后一只兔子基特瓦拉。

随后基普鲁托也力气不支,到30公里已经落后9秒之多。不过他坚持到最后,以2:06:14排名第五。

30公里,最后一只兔子基特瓦拉退下,基普桑居然毫无征兆地突然靠边弃赛。

贝克勒也止步于将近32公里处,他30公里用时1:28:24——全程2:04:20的节奏。

比赛变成阿多拉和基普乔格的单挑,你也可以说是肯尼亚vs埃塞俄比亚、耐克vs阿迪的决战。

可能是由于被落后一个身位的阿多拉跟得太紧,基普乔格几度转头和对方说什么。

官方解说员猜测他是在建议阿多拉沿着距离最短的蓝线跑,不过也可能是让对方别老是跟着坐享其成,也理应上前领跑一阵。

将近37公里时,这位埃塞新人居然还能以一个加速,和“天王”拉开距离。不过他的领先优势最多也就两三秒。

此时基普乔格显得不慌不忙,还不时面露微笑。阿多拉看上去也不吃力,只是不时擤擤鼻涕。

两人的厮杀一直持续到最后两公里,但他们的配速却逐渐放慢,用时和打破世界纪录所需要的渐行渐远,直至弥补无望。

究其原因,虽然阵容空前强大,但天气条件并不理想:起跑气温14度偏高,湿度更是高达97%,尽管风不是很大。第一集团跑到8公里左右时,还下起一阵大雨,此后细雨不断。

接近40公里时,基普乔格发起总攻,第41公里飙出2:53的配速绝杀对手。他抵达40公里标志的时间是1:57:08,破世界纪录肯定没戏了。

最终基普乔格以2:03:32夺冠,阿多拉以2:03:46荣获亚军,并打破基梅托2012年创造的首秀纪录2:04:16。

“这是最难的(一场比赛),因为天气条件。雨下得非常、非常大,而且地面很湿滑。”赛后基普乔格表示。

到5公里他就知道世界纪录无望打破,“我看到马路上有那么多水坑,当时我就意识到,创造世界纪录已经不可能了。”在终点接受采访时他才得知,原来两大对手已经退赛。

从完赛后表情后,他要么没有用尽全力,要么善于掩饰身心疲劳,所以显得一脸轻松,不像女子冠军站都站不住,还连吐白痰。

设乐悠太未能破日本纪录

季军也是埃塞人Mosinet Geremew——前面提到的2014年新德里半马季军。25岁的他这是第二次跑马拉松,成绩是2:06:09。

Geremew经常来中国比赛,首马是今年厦门马拉松,以2:10:20获得亚军。他还蝉联2015至16年扬州半马冠军,去年创下中国境内纪录59:52。

8天前刚以60:17创造日本半马纪录的东瀛新秀设乐悠太,前半程跑在第一、二集团之间,后来被第二集团追上,一直跟到25公里。

最后他以2:09:03排名第六,虽然未能实现打破日本纪录2:06:16的目标,但毕竟将他今年东京创造的首马成绩缩短24秒,这也是1999年以来日本人在柏马的最好成绩。

他的本田队队友佐野广明2:11:24,第七。五ヶ谷宏司(Gokaya Koji)2:14:28,第13,菊池万里2:15:32,第17,PB两分钟。

美国唯一特邀选手Ryan Vail以2:12:40排名第八。

在女子比赛中,发型有点像清朝人(前半剃个精光,后半留辫子)的34岁肯尼亚人切罗诺(Gladys Cherono)以2:20:23夺冠,实现肯尼亚囊括冠军局面。

这是一年来伤病缠身的她第二起在柏马封后,虽然这一成绩比“日本/亚洲一姐”野口みずき(Noguchi Mizuki)创造的赛道纪录慢一分多钟。

埃塞人阿伽(Ruti Aga)第二,2:20:41;第三是肯尼亚的阿亚贝(Valary Ayabei),2:20:53。

东道国选手哈纳(Anna Hahner)以2:28:32荣获第五,险胜意大利对手Catherine Bertone。

上月在伦敦世锦赛领跑前10公里、不久后退赛的葡萄牙人里贝罗(Catarina Ribeiro),以2:33:13排名第九。

中国留美博士刘子杨跑出2:48:29的好成绩,虽然未能如愿达到2:45的奥运会报名资格线,但仍比她在2016年旧金山国际马拉松(CIM)创造的PB 2:50:09快1分40秒。

对于首秀惊艳的埃塞新人阿多拉,马拉松界大概会感慨:“Where have you been all my life?”(你那么厉害,早干嘛去了?!)

值得注意的是,埃塞盛产马拉松首秀纪录创造者,包括多届迪拜马拉松年轻冠军,可惜大多只是昙花一现;但愿阿多拉会是例外。

令人意外的是,央视5套不转播柏马,还好有乐视体育,而且可以选择官方英语解说——总算可以不用开静音看马拉松转播了。

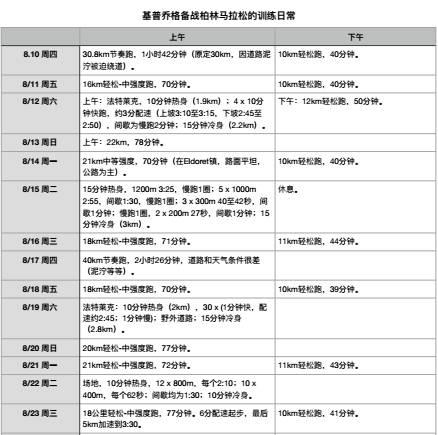
基普乔格柏马赛前训练

以下源自基普乔格的训练日志:

从以上可以总结出基普乔格的训练规律:每周三节强度课——周二场地间歇跑,周四40公里节奏跑(偶尔30公里),周六野外法特莱克。

周一还有一个中强度半马,周三、五是中低强度跑18公里左右,下午辅以10公里左右轻松跑;周日中低强度20至22公里。

为了备战此役,他似乎放弃了周末回家陪妻儿,一周七练,最多只是周日下午休息半天。

柏马的漂亮胜仗再次证明,这位勤奋自律的肯尼亚人不愧为史上最伟大的马拉松跑者。(爱燃烧 洪立)

加载中...