新浪体育 综合体育

俄媒:国际滑联禁止俄罗斯和白俄罗斯运动员参赛

环球网

关注

[环球网快讯]据俄新社3月1日报道,国际滑冰联盟禁止俄罗斯和白俄罗斯运动员参加该组织赛事。

2022年2月7日,随着北京冬奥会花样滑冰团体赛的最后一场女单自由滑落幕,团体赛金银铜牌也都有了归属。俄罗斯奥运代表队以四个项目顶尖选手的阵容,毫无争议地获得了团体赛的金牌。虽然自从俄罗斯的兴奋剂丑闻事件大范围曝光之后,这已经是俄罗斯以“俄罗斯奥运代表队”为名参加的第三次奥运会了,但俄罗斯在很多冰雪运动中的统治力并没有受到什么影响。当俄罗斯的15岁小姑娘卡米拉·瓦利耶娃在赛场上轻松地落下一个又一个高难度的跳跃,观众不禁为之赞赏惊叹。

然而奖牌颁发并没有如期举行,一时间谣言四起。几天后,谣言和内部消息一步步地缩小可疑运动员的范围,终于有明确的消息指出,卡米拉·瓦里耶娃在2021年12月25日全俄罗斯锦标赛上的尿检样本中出现了禁药曲美他嗪。一时间舆论大哗。然而对于所有一直关注花样滑冰的粉丝和业内人士来说,这个消息与其说是突如其来,不如说是早有线索。花样滑冰选手大多数是纤瘦的女孩,随着音乐起舞就像八音盒里转圈的小人,而操控八音盒的,往往并不是她们自己。当备受争议的教练组和俄罗斯花滑协会终于从暗影中走上前台,花样滑冰这个看起来很美的项目,究竟可以容忍和藏匿多少阴影,也成了本届奥运会的焦点问题之一。

先讲两个小故事。北京冬奥会开始之前到现在,羽生结弦这个名字几乎每天都在微博热搜上盘旋不去。但同是上届奥运会花滑冠军,当几乎从来不看花滑比赛的人问“羽生结弦在哪里?”的时候,并没有人问“阿丽娜·扎吉托娃在哪里?”第二个故事其实是句玩笑话:看到15岁的小运动员卡米拉·瓦利耶娃,好多路人观众都惊叹:哇,这孩子15岁就这么厉害,20岁该有多狠啊!而冰迷都会笃定地告诉他们:不,20岁你就看不到她了。

传奇花滑俱乐部

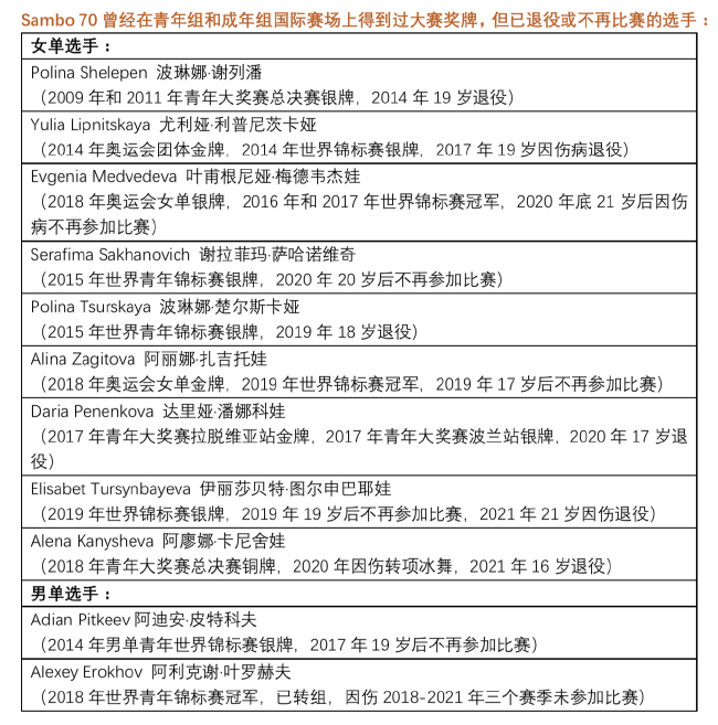
上届平昌冬奥会花滑女单银牌梅德韦杰娃、金牌扎吉托娃和今年北京冬奥女单夺金呼声最高的瓦利耶娃的共同点是,她们都是俄罗斯花滑女单运动员,而且她们是同一个花滑俱乐部,同一个教练组的师姐妹。这个名叫Sambo 70的花滑俱乐部位于莫斯科,主教练名叫艾特利·图特别丽泽(Eteri Tutberidze),因为一头淡金色细波浪卷发形似方便面,被中国冰迷起了个外号叫“面姐”。面姐手下的这个俱乐部,近十年来特产天才少女。面姐的团队已经先后带出了2014年冬奥团体金牌的尤利娅·利普尼茨卡娅、2016年和2017年的世界冠军叶甫根尼娅·梅德韦杰娃、2018年冬奥女单冠军阿丽娜·扎吉托娃、2021年世界冠军安娜·谢尔巴科娃等等十五六岁出场即迅速占据分数制高点的天才少女,等等。

这些少女往往十三四岁便已在青年组的比赛中崭露头角,但是花滑项目中规定必须年满15周岁才能进入成年组,在别的小姑娘刚入成年组跌跌撞撞时,这些在青年组中就频频放卫星破纪录的女孩子则迅速绽放极为夺目的光彩。然而不幸的是,这些剧烈绽放的烟花似的天才少女,也会如烟花一般迅速消散,退去光彩。至今,这个教练组中出现的天才少女,绝大多数在20岁之前便带着一身的伤病早早退出舞台。

上届冬奥女单冠军阿丽娜·扎吉托娃在哪里?她2017年15岁升入成年组,2018年获得了奥运冠军,2019年底只有17岁便进入了准退役状态,现在19岁的年纪,正在电视台做体育主持人呢。

当然,俄罗斯媒体自己也说过,尽出十五岁天才也没关系,她们只能保持竞争力两三年也没关系。

毕竟谁都不是永远十五岁,但永远有人十五岁。

要说起来,早些年,花样滑冰运动的女单项目中最占据统治地位的其实是美国,五届世锦赛金牌的华裔选手关颖珊的名字至今如雷贯耳。但2006年都灵冬奥会以后,美国就失去了统治地位。俄罗斯虽然向来有花滑运动的传统,但是优势最大的项目一直是双人滑和冰舞,单人项目中,男子单人滑也比女子实力雄厚得多。近些年来俄罗斯女单的一家独大和内部的残酷竞争是几十年来从未见过的景象。

近年来,女单选手的高水平竞争始于日本的浅田真央和韩国的金妍儿的“金猫大战”。大战持续差不多十年之后,大约从索契冬奥会开始,俄罗斯女单的势力异军突起,尤其是Sambo 70的选手,她们以断层难度优势和极强的稳定性成了花滑女单这个项目上空笼罩不去的天花板。其他国家的女单选手即使再有实力再有天赋,面对这天花板往往也无能为力。在冰迷的口中,非俄罗斯女单小姑娘都不无玩笑地被说成了给俄罗斯人“端洗脚水”。

人数众多的俄罗斯女单在不断内部竞争中引领了不少技术潮流。举个最明显的路人观众也看得懂的例子:通常花样滑冰的跳跃姿态是双臂抱住肩膀,全身收紧成一支笔一样,以便尽量缩短旋转轴,但图特别丽泽手下的俄罗斯小姑娘,开始大量在跳跃中改用举单手或者双手的姿态,引领一阵风潮。因为这种姿态理论上会提高身体重心,所以也可以解释她们跳跃获得的高分。在17-18、18-19赛季里,俄罗斯青年组的女单选手几乎个个都举手跳跃,加上她们的姓名普遍较长、难记,所以为了省事,中国冰迷给她们挨个编号,取了“举一”“举二”一直到“举七”的外号。当然,时过境迁,这些当年只有十三四岁的女孩,现在可能只有“举二”还偶尔出现在俄罗斯国内的赛场上。

俄国女单,或者更准确地说,Sambo 70另一个引领世界风潮的技术,是四周跳。男子单人滑攻克四周跳的过程相当漫长。第一个四周跳是1988年由著名加拿大选手科特·布朗宁完成的,是五种跳跃中通常认为最简单的后外点冰跳。之后越来越多的选手开始学会四周跳,它也成为男单节目重要的难度配置。然而直到2015年以后,一个节目中出现多种类、多个四周跳才成为顶级男单选手的通常配置。四周半跳跃则至今未有选手挑战成功。

女子单人滑领域中,虽然一直有人在尝试四周跳,但长期以来并没有成年组的成功范例。2002年,尚在青年组的14岁日本选手安藤美姬是第一个完成四周跳的女子选手。但进入成年组后,她也没有再次成功过。之后长达15年的时间内,没有任何女子选手能在比赛中完成任何一种四周跳。然而,2017年,13岁的亚历山德拉·特鲁索娃在青年组的比赛中完成了一个周数不足的四周跳。2018年,她和同龄的安娜·谢尔巴科娃都在国际滑联认证的国际比赛中完成了足周的四周跳,而且是公认最困难的勾手四周跳。2019年,同组的哈萨克斯坦成年组选手,伊丽莎贝特·图尔申巴耶娃第一次在成年组的比赛中尝试了四周跳。再之后,会四周跳,而且能在比赛中完成多个多种类四周跳的天才少女如雨后春笋般出现,其中能完全掌握四周跳并在比赛中较为稳定完成的,都是俄罗斯女孩。

这种技术进步趋势在全球范围内引发了广泛的讨论。四周跳是很困难的技术,为了完成多圈的旋转,需要非常高的起跳速度和起跳高度,不管落冰是否成功,都会对身体造成强烈冲击。跳跃动作需要大量长时间的反复训练掌握准确的起跳和落冰方法,如果练习中只有少数几次成功的跳跃,很少有人会冒险拿到赛场上用。也就是说,所有敢在节目里采用高难度跳跃的选手,不管是不是想碰运气,在平时都经历了成百上千次的练习。

而这些能展现出优秀稳定四周跳的女孩,全都是十来岁的小孩子。

这是很多业内人士诟病的一点。花滑中的跳跃,无论起跳时用的是哪条腿,落冰时都是惯用腿落冰(对于大多数人来说是右腿,少量旋转方向跟别人相反的选手则是左腿),也就是说同一条腿会反复受到冲击。虽然大多数高难度的跳跃动作初期是用鱼竿一样的吊杆悬挂练习,但练到后来还是需要自己来。对于发育尚未结束、骨骼发育没有完成的年轻女孩来说,四周跳这种高强度的训练会不会影响到她们今后的身体?会不会增加伤病几率?会不会影响到她们退役后的生活?新科奥运男单冠军陈巍的教练拉斐尔·阿鲁特尤扬就提出过疑问:“她们四十岁的时候会怎样?到时候她们是不是已经需要做髋关节置换术了呢?”有些教练甚至会刻意限制自己的学生练习四周跳的次数,但是因为俄罗斯小姑娘开始成批量地生产稳定的四周跳,逼得还有竞争意识的他国选手也不得不开始练习四周。一些著名选手,例如日本的纪平梨花,本赛季就因此骨折伤病,全赛季无法比赛。

而四周跳只是故事的一部分。保持赛场上的稳定性,选手在赛场下必须勤奋苦练。图特别丽泽教练组一直以来闻名于世的成功秘诀就是“只要练不死,就往死里练”,训练量极大。很多慕名前来短训的选手,包括获得了平昌冬奥会男单银牌和本届冬奥会男单铜牌的宇野昌磨,都表示无法适应该教练组的训练量。高强度的训练可以保证选手在比赛场上的熟练度。图特别丽泽教练手下的天才少女无一不具备极高的稳定性,很少出现大失误,这也是她们的制胜法宝之一。但同样,这样的高强度训练对于还未成年的孩子来说有怎样的后果,我们至今不清楚。

永远有人十五岁

可是为什么都是十多岁的年轻少女呢?为什么一定是十五岁?

如果对一些技巧性的打分项目比较了解的话,很容易听说一个词:发育关。

发育对于普通人是青春期的一部分,但是对于不少体操、跳水、花样滑冰的女性运动员来说,就像噩运的倒计时出现了一样。这些是对身体控制要求非常高的项目,而女性体格从小女孩长成成年女性时,身体的结构、肌肉的状态、重心等等都会有很大的变化,所以在发育之后,很多之前会的技术和动作都会遇到困难,有时几乎是要把所有动作全部重新学一遍。即使是少年成名的选手,很多人经过发育关之后,技术上也会变得平平无奇,甚至就此泯然众人,黯然退出竞技舞台。所以Sambo 70对发育关的基本应对方式就是:趁着发育之前赶紧拿成绩,然后就赶紧退役吧。

当然,如果训练方法得当,技术基础好的话,熬过发育关仍然可以在赛场上继续叱咤风云。索契冬奥会获得女单铜牌的意大利选手卡罗琳娜·科斯特内尔生于1987年,2002年起就开始在成年组比赛。她最后一次参加冬奥会是四年前的平昌,那时她已经31岁了。女单上一代的代表人物,同龄的浅田真央和金妍儿,首次参加奥运时候都是19岁,浅田在赛场上一直活跃到26岁。竞争格外激烈的日本女单中,最励志的是24岁才从人才济济的全日锦标赛中脱颖而出,争取到奥运资格的铃木明子。她一直到28岁参加了第二次奥运会才退役,那一年她才第一次获得全国冠军。说到花样滑冰届大器晚成的典范,就不得不说到1999年世界冠军玛丽亚·布特尔斯卡娅。这位中国冰迷昵称“大卡娅”的俄罗斯选手获得世锦赛冠军时已经27岁了,是至今最年长的花滑女单世界冠军,而她最后一次获得欧锦赛冠军时29岁,是至今欧锦赛女单冠军最年长的纪录。也就是说,和体操这样选手年龄普遍偏小的项目相比,花滑并不是一项不适合大龄选手的运动,事实上,有时候大龄选手还有一定的优势,俄罗斯前几辈的女单花滑选手也多得是“超长待机”的典范。

花滑这个项目中,年纪较长的运动员更具优势的是分数中的第二项,即节目内容分。花滑并不完全是一种纯粹追求“更高更快更强”的体育竞技项目。经历了盐湖城冬奥会丑闻之后,花滑的评分系统从原来的6.0系统转变为现在的打分制,客观上鼓励了选手追求更高技术难度,以此争取在名将云集的赛场脱颖而出。但是,花滑中一直不可缺少的是艺术美。选手挺拔优美的姿态,肢体舞蹈动作的协调配合,与音乐的互动,对节目的阐释,这些都是花滑表演中的一部分。在这方面,虽然也有天赋异禀、从小成熟的诠释者,但整体而言,年纪较大、更富赛场经验的选手明显更具有优势。同时,因为花样滑冰最基础的滑行功底,会随着年龄的增长逐渐进步,年长的选手也经常能用冰刀做出更顺滑轻盈的动作。这当然只是普遍的规律,对于个人选手又各有不同。

当然这又牵涉到另一个问题:打分项目中一些花滑强国的选手在打分上会有优势。尽管这种趋势并不必然,没有花滑传统的小国选手异军突起并受到欣赏也是常有的事(例如韩国的金妍儿、哈萨克斯坦的丹尼斯·谭、西班牙的哈维尔·费尔南德斯等等),但我们经常能见到一些冰雪大国,例如美国、加拿大和俄罗斯的选手在主观性较强的节目内容分上受到整体上更宽容的优待。在女单项目上,最清晰的就是俄罗斯选手往往在升组第一年就能获得极高的节目内容分,而很多其他国家的著名选手,甚至是表演成熟、一向以艺术性见长、在花滑领域广受称赞的选手临退役也很难拿到同样的高分。这种打分趋势也令大量冰迷直呼看不懂。推测起来当然有很多原因,有一些与政治有关,有一些无关,但客观上,这使得图特别丽泽的教练组成为可以稳定出产天才十五岁的工厂,而这些十五岁女孩并不需要等到表演更加成熟的一天就可以在表演的各方面都获得分数肯定。梅德韦杰娃在升组之后短短的两三年时间内刷新了十次世界纪录。这当然是因为她拥有当时的最高难度。但同样需要注意到,她的节目内容分和同场其他选手相比,都高到令人望尘莫及的程度。近几年来的女单比赛中,我们有时甚至可以较为准确地单纯通过节目内容分判断选手是不是来自Sambo 70。

随着图特别丽泽的教练组越来越受到世人关注,也随着她的学生越来越多,一些离开Sambo 70的选手开始分享她们在Sambo 70的经历和想法。这些零零碎碎透露的消息中揭示的景象令不少人质疑:这是不是涉嫌虐待?为了保持轻盈的身材,女孩们会受到严格的饮食限制,体重都是按克来衡量。教练组中的编舞甚至会称赞一个选手晚饭“只吃两只虾就够了”,上届奥运金银牌的两个选手在参加奥运期间为了控制体重被禁止喝水。法国媒体曾采访过以前在Sambo 70练习的选手,她们说,Sambo 70的学生会因为练习不够好而被罚关进有盖子的垃圾桶中,“因为垃圾只配呆在垃圾桶里。”很多选手都在采访中说过,她们在生病和受伤的时候训练都不会停止,标准也不会降低,其中也包括图特别丽泽自己的女儿。

在光鲜夺目的光环背后,我们知道的是,2014年冰迷以为未来一片大好的索契冬奥会团体金牌获得者尤利娅·利普尼茨卡娅19岁时因为伤病和厌食症退役了。

2018年遗憾只拿到银牌的叶甫根尼娅·梅德韦杰娃在平昌冬奥会后离开了原来的教练组。几年挣扎之后,因为疫情不得不回到莫斯科,很快便不再比赛。今年早些时候,她自述脊柱伤病已经让她无法做出向左旋转的动作。她今年22岁。

2021-2022年奥运赛季,图特别丽泽教练组里有机会参加奥运的天才少女有六个,其中三个在赛季中受了骨折这样的大伤,其中两个就此无缘俄罗斯的奥运选拔赛。与此同时,组中的教练和编舞还在采访中抱怨过一个骨折的选手练习不够勤奋。

禁药风波

而这一切,又再次被卡米拉·瓦利耶娃药检曲美他嗪阳性的新闻打破或证实了。

曲美他嗪是一种治疗心绞痛的药物,可以提高心脏供血,但曾经有不少运动员将它作为一种训练的辅助药物。2014年,世界反兴奋剂组织将曲美他嗪列入被禁药物名单中,现在分类为“心脏代谢调节剂”,在比赛和平时训练中任何时间都不能使用。关于曲美他嗪最著名的事件是2014年孙杨药检阳性并被中国泳联禁赛三个月的风波。当时该药物刚刚列入禁药列表四个月。

很多人会感到疑惑:花样滑冰这种项目也需要兴奋剂吗?兴奋剂能提高花滑比赛的成绩吗?

事实上,这件事情和曲美他嗪是否可以提高运动表现没有直接联系,因为曲美他嗪在体育中的主要应用并不是在赛场上。如果在赛场上用药,想要到有效的程度是不可能不被药检发现的。这种药的药效和只有几小时的极短代谢率让它更多用在训练中,因为曲美他嗪会让心脏的血流量增大,一种客观的效果就是让人不容易累,也就可以承受比平常人强度更大的训练。通俗来说,是一种双倍经验药。通过强度极大的训练,运动员就可以在同样的时间内达到更好的训练效果,保持比赛时表现的稳定度。当然,从另一个方面来说,训练强度增大也会增加受伤的可能性。非人的高强度训练、超人的难度和稳定性、异乎寻常高发的伤病和短暂的运动寿命,这些因素通过曲美他嗪串成了一条因果链,反复向所有人明示着一点:她们的运动寿命、她们退役后的生活质量确实不在教练组的考量中,一切都指向一个目标,就是眼前的成绩。俄罗斯和Sambo 70源源不断的后备选手,也保证了“永远都有人15岁”。

曲美他嗪是一种受到严格控制的处方药,而且除非特殊必要,不会开给未成年人,更不用说身体健康,没有心脏疾病的未成年人。

图特别丽泽自己曾经在采访中对媒体表示,国际反兴奋剂组织禁止米屈肼(另一种和曲美他嗪作用类似的药物,网球运动员莎拉波娃就曾因此药遭到禁赛)是不可理喻的,所以她需要找到类似效果的替代物。

很明显她找到了。

然而,正是因为瓦利耶娃是一个未成年人,这次禁药风波走向了令人始料未及的方向。

反兴奋剂组织相关规定指出,年龄小于16岁的瓦利耶娃是所谓“受保护人士”,在这种情况下,使用禁药的本人受到的惩罚会大大减轻,而负责她训练的成人,例如教练、队医等面临的惩罚则会重许多。国内赛药检阳性的通知受疫情等多种因素影响,在奥运会半途中才发出,这也导致了团体赛奖牌归属的棘手问题。于是,在这一团混乱的法律纠纷和程序问题中,2022年2月14日,国际体育仲裁法庭(CAS)作出裁决,允许瓦利耶娃继续参加北京冬奥会的后续比赛。

这一仲裁决议极其罕见地允许了药检阳性的选手可以和清白的选手同场竞技,引爆了整个花滑界。大多数人都对此表示了深深的愤怒和不满。这一罕见的判罚还令人们质疑:是否国籍和选手背后的协会势力足以影响本应公正的判罚?

俄罗斯之所以在2018年冬奥会、2020年奥运会和本次冬奥会都不能使用俄罗斯的国旗和国歌,只能以“俄罗斯奥运代表队”的名义参加比赛,是因为2014年索契冬奥会之后曝光的兴奋剂丑闻事件。2010年温哥华冬奥会上,俄罗斯整体表现不佳,于是索契冬奥会时,整个俄罗斯代表团参与了政府主导的大规模药检舞弊。这些舞弊行为包括从俄罗斯的反兴奋剂组织实验室内部调换尿样、混尿、破坏样本、销毁阳性尿样等等,甚至出动了政府特工。2016年,原莫斯科反兴奋剂实验室主管格里戈里·罗德琴科提供了大量证据,从内部揭发了这件事。之后,世界反兴奋剂组织委托的第三方独立调查了莫斯科实验室并发布了《麦克拉伦报告》,清晰地指出:从2011年到2015年,俄罗斯有超过1000名运动员受益于兴奋剂。《麦克拉伦报告》中指出的受益者,就有在索契冬奥会上获得奖牌的花样滑冰运动员。

花样滑冰,这个在很多外行看来根本不需要兴奋剂辅助的领域中,实际上也有很多选手因为药检问题间接或直接受到影响。上文中提到的意大利女单选手卡罗琳娜·科斯特内尔,在2015年遭到了约两年的禁赛,这是因为她的前男友,竞走运动员亚历克斯·施瓦泽使用了兴奋剂,而她没有积极配合兴奋剂检查,而是包庇了男友。韩国的女单选手金艺林,13岁时第一次参加花滑青年大奖赛,因为药检迟到,也受到了严厉的责罚,并不能因为年龄小受到豁免。这些严厉的判罚不由令人们疑惑对瓦利耶娃的处理措施是否过轻。诚然,一个未成年选手无法控制自己的训练,从小一直受到结果为上的观念灌输,竭力想在惨烈的竞争中出人头地,这也无可厚非,可是禁药就是禁药,让阳性的选手参赛,是对其他选手的不公平,伤害了她们的奥运经历,剥夺了她们的机会。

当然,这次的禁药丑闻大概会最终推动国际滑联把参加成年组比赛的年龄从15岁提高到16或者17岁。不少业内人士尖锐地表示:既然她不能像成年人一样对自己的行为和身体负责,那么她就不应该参加成年人的比赛。

只要美就好了吗?

花滑确实是非常美丽的一种运动。但美丽必然伴生的问题之一,是人们的审美观念往往并不相同。在无法客观衡量“美”的条件下,也就让很多主观的因素进入判断。这就给了各种比赛之外、运动之外的因素进入的空间。只要花样滑冰还是一个打分项目,这种状况就无法避免。但在瓦利耶娃药检阳性的这件事上,面对如此公然的破坏规则,我们不能以“只要美就好了”来忽视背后的残酷,因为这最终事关竞技体育的良性发展,事关奥林匹克精神。

在为俄罗斯这些小女孩惋惜的同时,或许我们更应该考虑到的是如何保护她们。默许不正当的竞争,坐视她们以不正当的手段被一批批地提早耗尽健康和运动寿命以求得“天才少女”工厂的运转并不是保护她们的方式。或者说,我们谴责图特别丽泽教练组和俄罗斯花滑畸形风潮的时候,应当想到的是所有选手的利益。

当一些评论员在直播中心疼瓦利耶娃小小年纪要抵抗多大的压力时,我想到的是在团体赛中为整个团队拼尽全力却没有获得颁奖仪式的美国队和日本队选手,是将近十年来无论如何都无法战胜Sambo 70选手的各国女单运动员,和Sambo 70里绝大多数没能站到聚光灯下,来了又走的小姑娘。

加载中...