新浪体育 综合体育

国际滑联更新花滑规则 他们或成最大赢家

新浪体育

关注

来自微信公众号:花滑花花

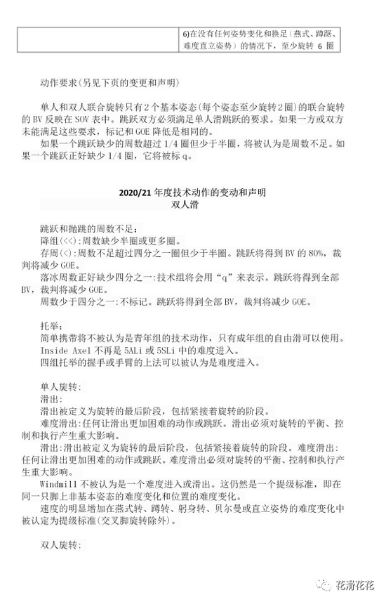
01  新增跳跃规则

符号“q”的引入。当落冰周数正好缺少四分之一,即90度时,技术组将会用“q”来表示。跳跃的基础分值不发生变化,裁判将减少GOE。同时,当周数缺失少于四分之一时,不产生标记,跳跃的基础分值不发生变化,裁判将减少GOE。

02 单人旋转规则变化

旋转:

1。旋转增加难度滑出作为评判标准,但难度进入或难度滑出,只有其中一个将作为提级标准;Windmill不被认为是一个难度进入或滑出,但仍然是一个提级标准,即在同一只脚上非基本姿态的难度变化和位置的难度变化;Toe Arabian将被认为是一个由跳跃执行的换足,将在短节目和自由滑均作为提级标准。

2。速度的明显增加在燕式转、蹲转、躬身转、贝尔曼或直立姿势的难度变化中被认定为提级标准(交叉脚旋转除外)。

03 托举规则变化

1。简单携带将不被认为是青年组的技术动作,只有成年组的自由滑可以使用。

2.Inside Axel不再是5ALi或5SLi中的难度进入。

3。四组托举的握手或手臂的上法可以被认为是难度进入。

04 双人转规则变化

1。在旋转过程中,女选手被允许离开冰面,但男选手必须用单足滑行,但这不被认为是一个提级标准。旋转总圈数的计算从女选手被举起时开始。

2。至少6圈难度姿态不变/不换足的旋转(燕式转,蹲转,直立旋转的难度姿态)不再是提级标准。

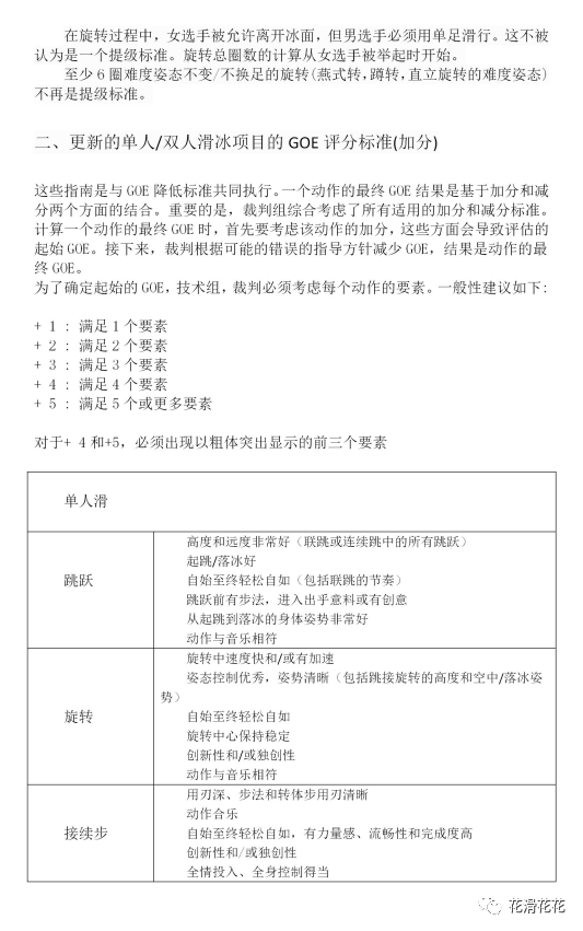
05 新增GOE评判规则

1。落冰周数正好缺少四分之一,即标记“q”时,GOE将-2。

2。落冰周数缺失少于四分之一,不标记,GOE将-1。

3。当一个动作中出现多个失误(例如,在跳跃中既有“!”又有“<”)时,起始GOE不能高于+2。

4。联跳之间的变刃,GOE将-1至-2。

5。起跳差或者偷周。例如,点冰跳压全刃起跳,Toe-Axel,或者在起跳时冰上有过度的旋转。GOE将-1至-3。

6。托举上法不好或存在技术问题,GOE将-1至-3。

7。难度进入和/或难度滑出是旋转的一部分,对动作的GOE有影响。

06 基础分值变化

1.3lz 基础分值由 5.90下调至5.30,与3f同分;

2.4lz基础分值由11.50下调至11.00;4lo由10.50上调至11.00,二者均与4f同分。

即:4A 12.50>4Lz 11.00=4F 11.00=4Lo 11.00>4S 9.70>4T 9.50

07 其他GOE判罚标准改变

1。错刃,即标记“e”,GOE由-3至-4调整为-2至-4;

2。用刃模糊,即标记“!”,GOE由-1至-3调整为-1至-2;

3。跳跃中失去流畅性/方向/节奏,GOE由-2至-3调整为-1至-3;

4。存周,即标记“<”,GOE由-1至-2调整为-2至-3。

08 节目内容分标准变化

冰舞调整为如果出现失误,各小项不得高于9.75;如果出现严重失误,各小项不得高于8.75。

来自花花的感慨

看过更新后的花滑规则,谁不是一头雾水满脸问号无限懵逼四处茫然呢?

先不提赛季中修改规则的操作是否会让运动员诸多不适应,单看勾手四周(4Lz)的分值降了又降情况,就让人忍不住唏嘘。在这种高质量的勾手四周能跳跃出来的选手并不多的前提下,ISU修改后的规则依旧没有针对选手提高跳跃质量与跳跃能力,反而在分数上大做文章,通过抹平分数差距来调控跳跃情况。特别是新增规则下“q”的引入,更是增加了在GOE上的操作空间。试问在未引进电子设备进行角度测量的比赛现场,裁判是如何快速分辨跳跃是否正好缺少90°,从而将选手判定为“q”字标记。另外,在跳跃角度小于90度不做任何标记就减少GOE的做法,是否能保证对每一位选手的相对公平?

目前,女子单人滑的四周跳角逐日渐激烈,本次新规调整4Lz分值的做法是否有针对俄罗斯女单垄断局面我们未尝得知,但是在[标准]跳跃情况下,4Lz的难度仅次于4A这是众所周知的事情。本次新规将4Lz的分数降到与4F相同,同时将4Lo的分值提到与4Lz的同等高度,这对赛场上能够跳出标准4Lz的选手绝对是一种在分数上的打击。

截止到现在,能够在赛场上成功跳出4Lo的参赛选手并不多,单看BV分值也许不具备足够的代表性。值得注意的是,本次规则与GOE相关的更改也并不少,在大家将目光放在分数的同时,也不要忘记GOE在分数组成中的巨大作用。GOE从±3到±5的时代之后,裁判对选手的衡量更加细致,这也造成了很多我们意想不到的结果。如今的规则又加以变动,无异于将GOE的影响更加扩大,裁判对选手的主观评定更加占据了主要的地位,此种情况继续下去,花样滑冰项目是否能够在裁判的作用下获得主观上的公平,我们要等待新赛季的比赛开始后,才能有所定论。

让我们拭目以待。

国际滑联2020-2021赛季规则

注:

原文来源:国际滑冰联盟2324号公告(2020/2021赛季)

特约翻译:云雁羽

校对整理:绯雪恋尘

参考文件:国际滑冰联盟2254号公告(2019/2020赛季)

如果有错误和遗漏,敬请谅解,如有不同意见,欢迎批评指正!

加载中...