新浪体育 综合体育

3月围棋赛程: 扇兴杯日本线下开战 梦百合国内预选

新浪体育讯

关注

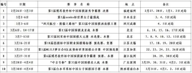
冬去春来,没有了疫情的影响,各项围棋赛事也终于恢复。二月份完成了22赛季的围甲联赛后,三月份多项个人赛事正式开启。

首个进行的新秀争霸赛于今日在福州完赛;最终04年的王星昊以七战全胜夺冠,为自己的最后一届新秀赛画上了圆满的句号。

此外,本月还有一项非常“重要”的大赛!那就是时隔三年终于迎来的国际赛事的面棋——第五届扇兴,比赛将于3-6日在东京进行。日本方面派出了去年的冠军上野爱咲美,还有牛荣子、藤泽里菜和仲邑堇这4名棋手出战。在非日棋手中,派出了崔精、周泓余、卢钰桦和主办方推荐的棋手,连着2年获得“世界女流业余最强战”冠军的Quynh Anh Ha。此外冠军奖金从500万日元上升到了1000万日元。

梦百合杯也终于迎来了第五届比赛,虽然今年还是未能够进行综合预选,但国内预选也对所有职业棋手开放,截止目前已有200多名职业棋手报名。国内预选将于22日起在江苏如皋进行,比赛为单败淘汰,预选出线名额为23人(含职业女棋手2人、业余棋手2人)。

除了国际赛事外,西南王、龙星战、天元赛、倡棋杯、新秀赛、名人战、女子国手这一系列国内赛事都将逐步进行。

(文玄)

加载中...