新浪体育 综合体育

2020年高校招收棋类特长生 文化成绩可降50分录取?

新浪体育

关注

来源:聂卫平围棋道场

11月4日,《2020年普通高等学校运动训练、武术与民族传统体育专业单独招生管理办法》发布。通知指出,举办运动训练专业有99所高校,运动训练专业所设项目为“冬季项目”、“其他项目”,其中,象棋、围棋、国际象棋位列于“其他项目”之中。很多家有学棋考生的家长一眼就被“对具备运动健将技术等级的考生,可在院校文化成绩最低录取控制线下降低50分录取。”的录取条件吸引了。

如果有意愿报考象棋、围棋、国际象棋这些高考单招项目,那么文件中的这些细节,家长也应该注意到。

报名条件

1。符合2020年高考报名条件;

2。具备二级运动员(含)以上运动技术等级称号。

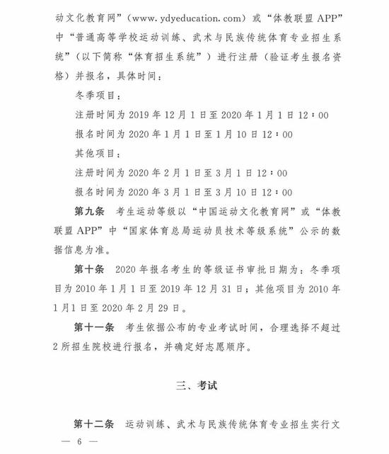
报名时间

1。注册时间为2020年2月1日至3月1日12:00;

2。报名时间为2020年3月1日至3月10日12:00。

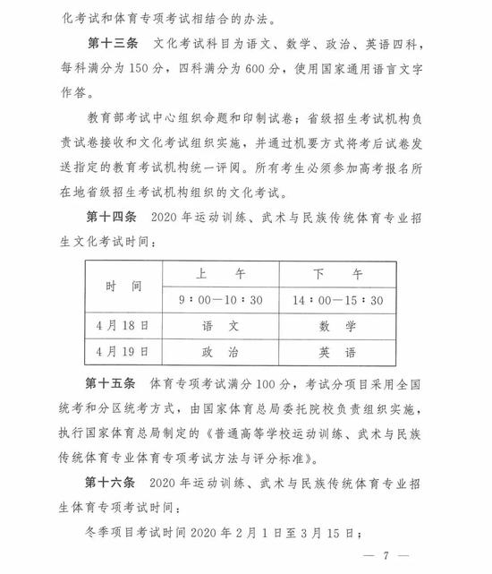
考试科目

招生实行文化考试和体育专项考试相结合的办法。

1。文化考试科目包括语文、数学、政治、英语四科,每科满分为150分,四科满分为600分;

2。体育专项考试满分100分。

考试时间

1。文化考试科目时间为2020年4月18日至4月19日;

2。体育专项考试时间为2020年3月28日至5月10日。

文化成绩录取控制线

在不低于180分的基础上,由各招生院校根据本校实际情况综合确定本校文化成绩录取控制线。

专业成绩录取控制线

在不低于40分的基础上,由各招生院校根据本校实际情况综合确定本校专业成  绩录取控制线。

录取综合分计算

在达到院校文化和专业成绩最低录取控制线的基础上,各招生院校根据考生的文化成绩(折合百分制后)和体育专项成绩3:7的比例进行综合评价,计算考生录取综合分。

具体公式:综合分=(文化成绩/6)*30%+体育专项成绩*70%

录取降分条件

1。招生院校对具备一级运动员等级的考生,可在院校文化成绩最低录取控制线下  降低30分录取;

2。对具备运动健将技术等级的考生,可在院校文化成绩最低录取  控制线下降低50分录取。

录取资格不得放弃

考生若已被运动训练、武术与民族传统体育专业录取,不得放弃录取资格,同时不再参加普通高考及高校高水平运动队的录取。

下面和小围一起来看看原文吧!具体的报名时间,录取时间都在这里哦。

内容 | 网络(侵删)

加载中...