新浪体育 综合体育

聂道伏尔加河夏令营启动 和刘小光一起畅游俄罗斯

新浪体育

关注

文章来源:聂卫平围棋道场公众号

2019年聂卫平围棋道场携手北京时代环球国旅举办的8月1日至8月11日为期11天的伏尔加河夏令营活动,现已启动招生啦。这次我们将继续邀请围棋大师刘小光九段一起与您畅游伏尔加河,在欣赏伏尔加河两岸风光之余与围棋大师对弈,在莫斯科、圣彼得堡组织俄罗斯选手与您切磋棋艺。


特邀名师刘小光九段

刘小光,中国围棋国手。1988年被中国围棋协会授予职业九段。1986年“国手战”冠军、首届中国名人挑战权、获2次中国个人赛冠军、第10届“天元”挑战权,获第11届名人战挑战权、获第5届富士通杯赛第三名、第三届棋王赛第二名、首届中国王位赛冠军、获第6届中日天元战优胜、“安舒宝杯”快棋赛冠军、获首届中国男女双人赛冠军、1997年“交通杯”国手邀请赛冠军、第8届宝胜电缆杯赛冠军、进入第3届世界公开赛八强。

发团时间

8月1日—8月11日 全程11天  莫斯科—圣彼得堡

行程特色

1。 特邀围棋职业九段刘小光与您同行。

2。 组织与俄罗斯选手对弈,以棋会友增进中俄友谊。

3。 刘小光九段对面打指导棋及复盘交流。

4。 参观博物馆,深入了解俄罗斯文化与艺术。

5。 游船上享用最正宗的俄式大餐,菜式无重复。

6。 全景俄罗斯游览6座大小城镇。

7。 徜徉在欧洲最长河流—伏尔加河,流经多个湖泊,感受大自然的风光。

8。 游轮上安排丰富多彩的娱乐项目。

9。 行程中一价全包,放心旅游。

10。签证材料极简,成人儿童均可参加。

游学航线路

2018年伏尔加河夏令营精彩瞬间回顾

俄罗斯有着悠久的历史和厚重的文化,阅读托尔斯泰的名著、聆听柴柯夫斯基的音乐,欣赏列宾的绘画,你能领会到深邃与大气的内涵。

这里有世界上最大最古老的博物馆之一——冬宫。冬宫最早是叶卡特琳娜二世女皇的私人博物馆。1764年,叶卡特琳娜二世从柏林购进伦勃朗、鲁本斯等人的250幅绘画存放于此。它是18世纪中叶俄罗斯新古典主义建筑的杰出典范,艾尔米塔什博物馆与伦敦的大英博物馆、巴黎的罗浮宫、纽约的大都会艺术博物馆一起被称为世界四大博物馆。

在这里可以近距离欣赏馆内多幅世界一流的名画和其他近两百八十万件的珍贵收藏。

彼得大帝夏宫,又称“俄罗斯夏宫”,建造这座宫殿,集中了当时法国、意大利为代表的全世界优秀建筑师、工匠。彼得大帝也亲自积极地参加到工程筹划之中,并做了一些指示。夏宫内外装饰极其华丽,两翼均有镀金穹顶,宫内有庆典厅堂。礼宴厅堂和皇家宫室。大宫殿前是被称作大瀑布的喷泉群。这里有37座金色雕像,29座潜浮雕,150个小雕像,64个喷泉及2座梯形瀑布。在喷泉群一个大半圆形水池的中央,耸立着大力士参孙和狮子搏斗的雕像,这就是著名的隆姆松喷泉。

凯瑟琳皇宫,宫内有被誉为世界八大奇迹之一的琥珀厅。俄罗斯的每一处皇宮都收藏了许多的珍宝和艺术品,凯瑟琳皇宮更是其中的佼佼者,即便是称其为博物馆也不为过。

基日岛是俄罗斯著名的风景保护区,保存有世界著名的全木结构教堂、民居、风车等,还有从古至今未曾改变过的恬静的农村风光,春天鲜花满山遍野,夏天农夫们默默地割草,使游人仿佛置身于俄罗斯传说中的仙境。徒步游览美丽的岛屿,参观精美绝伦的木建筑博物馆。

参考行程

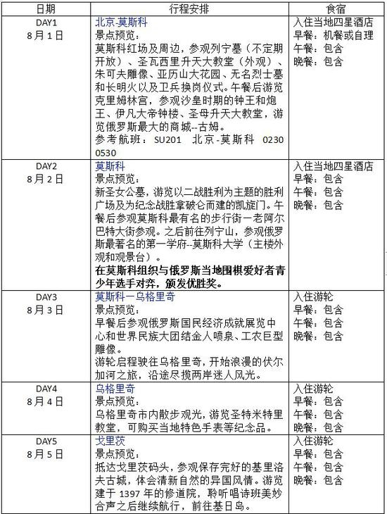
第一天 8.1 周五 北京—莫斯科

参考航班:SU201  北京-莫斯科 0230 0530

(注:此航班暂未确定,若更改其他航班参观景点可能减少)

机场集合,乘坐国际航班前往莫斯科,抵达后导游接机,前往著名的莫斯科红场及周边,参观列宁墓(不定期开放)、圣瓦西里升天大教堂(外观)、朱可夫雕像、亚历山大花园、无名烈士墓和长明火以及卫兵换岗仪式。午餐后游览克里姆林宫,参观沙皇时期的钟王和炮王、伊凡大帝钟楼、圣母升天大教堂,游览俄罗斯最大的商城--古姆。

第二天 8.2 周五 莫斯科

早餐后参观新圣女公墓,是王明、赫鲁晓夫、乌兰诺娃等诸多名人安息的场所。游览以二战胜利为主题的胜利广场及为纪念战胜拿破仑而建的凯旋门。午餐后参观莫斯科最有名的步行街—老阿尔巴特大街参观。之后前往列宁山,参观俄罗斯最著名的第一学府--莫斯科大学(主楼外观和观景台);晚餐后入住酒店。

在莫斯科组织与俄罗斯当地围棋爱好者、青少年选手对弈,颁发优胜奖。

第三天 8.3 周六 莫斯科—乌格里奇

早餐后参观俄罗斯国民经济成就展览中心和世界民族大团结金人喷泉,以及莫斯科电影的标志物--工农巨型雕像,可以仰望人类第一代航天飞机原型。16:00开船。游轮启程驶往乌格里奇,开始浪漫的伏尔加河之旅,沿途尽揽两岸迷人风光。

第四天 8.4 周日 乌格里奇

乌格里奇位于伏尔加河上游,始建于公元937年的古城,这里两岸林木葱茏,宫殿金碧辉煌,游客可离船登岸在市内散步观光,游览圣特米特里教堂,此地出产俄罗斯著名的“海鸥”女表,游客可在码头上选购各款手表,其中镀金镂花表链和彩色珐琅表链制作精美,极富俄罗斯风格,之后继续航行。

第五天 8.5 周一 戈里茨

抵达戈里茨码头,参观保存完好的基里洛夫古城,体会清新自然的异国风情。游览建于1397年的修道院,聆听唱诗班美妙合声之后继续航行,前往基日岛。

第六天 8.6 周二 基日岛

抵达美丽的基日岛,基日岛是俄罗斯著名的风景保护区,保存有世界著名的全木结构教堂、民居、风车等,还有从古至今未曾改变过的恬静的农村风光,春天鲜花满山遍野,夏天农夫们默默地割草,使游人仿佛置身于俄罗斯传说中的仙境。徒步游览美丽的岛屿,参观精美绝伦的木建筑博物馆。船上组织棋牌比赛,同时有机会与大师对弈。之后前往曼得罗基。

第七天 8.7 周三 曼得罗基

沿途尽揽两岸迷人风光,抵达曼得罗基,游览美丽的小镇,建筑等。船上组织棋牌比赛,同时有机会与大师对弈。

第八天 8.8 周四 圣彼得堡

早上09:00抵达美丽的圣彼得堡,船上用完早餐后下船。参观世界四大艺术美术博物馆之一的冬宫埃尔米塔什博物馆,近距离欣赏馆内多幅世界一流的名画和其他近两百八十万件的珍贵收藏,件件都吸引着游客目光。午餐后前往普希金市(又称沙皇村),参观凯瑟琳皇宫,宫内被誉为世界八大奇迹之一的琥珀厅于第二次世界大战期间被纳粹德国掠走隐藏,至今不知下落;战后俄国利用德国战争赔款,历时二十四年,用了六吨天然琥珀,耗资四百万美金重修而成,目前已成为世界观光客旅游的焦点,值得观看。

第九天 8.9 周五 圣彼得堡

参观“俄罗斯的凡尔赛宫”—彼得夏宫上下花园,感受贵族生活的悠闲浪漫。之后参观彼得大帝青铜骑士像、十二月党人广场、圣伊撒基耶夫大教堂(外观)、斯莫尔尼宫(外观),在旧总参谋部、旧海军总部、亚历山大柱、打响俄国十月革命第一枪的阿芙乐尔巡洋舰(外观)等圣彼得堡的地标前留下美好的回忆。

在圣彼得堡组织与俄罗斯当地围棋爱好者、青少年选手对弈,颁发优胜奖。

第十天 8.10 周六 圣彼得堡—莫斯科—北京

参考航班:

SU021    圣彼得堡-莫斯科    1610 1735

SU204      莫斯科-北京     2120 0950+1   

早餐后游览圣彼得堡市,参观圣彼得堡的发祥地—彼得堡保罗要塞,它曾作为沙皇俄国的巴士底狱关押政治犯,而其中的彼得保罗大教堂也是俄国罗曼诺夫王朝的沙皇陵寝所在地。游览喀山大教堂及著名的涅瓦大街(有欧洲建筑艺术博物馆美誉),漫步欣赏涅瓦大街市容。午餐后前往机场乘国际航班回北京。

第十一天 8.11 周日 北京

早上抵达北京。

注:行程仅供参考,我社保留因政府因素、航空公司、签证以及前往国家当时具体情况、天气、景点预约等不可抗因素调整行程安排和调整报价的权利。由于团队行程中所有住宿、用车、景点门票等均为旅行社打包整体销售,因此若游客因自身原因未能游览参观的则视为自动放弃,旅行社将无法退费用。

《富尔曼诺夫》号简介

游船身长约129米,宽16.7米,吃水3米,航行平均速度 25公里每小时(约17海里),最大承客量约300人。2017年部分装修。

游船公共设施

两个餐厅、两个酒吧、咖啡屋、多功能会议厅(无嗓音迪斯科,小型影院)、熨衣间、纪念品商店、开水间、公共卫生间、医务室、儿童俱乐部、DIY手工室、桑拿室、日光浴露台。

房间状况

两个套房、4个高级间带独立阳台、10个单人间、11个四人间、113个双人间(注:所有房间带独立卫生间,马桶,洗漱盆,淋浴喷头,壁镜,吹风机)。

全程报价(不含小费,小费500元/人全程)

D舱 四人间(两上铺两下铺,约13平方米左右) 19800元/人

C舱 双人间(平铺,约10平方米左右) 20800元/人

B舱 双人间(平铺,约10平方米左右) 21800元/人

A舱 双人间(平铺,约10平方米左右) 22800元/人

A舱 带阳台双人间(可大床可双床,约18平方米左右) 32800元/人

A舱 船上全程单人间(约7平方米左右) 25800元/人

双人套间 船上全程套间(双人大床,约36平方米左右) 45500元/人

注:公务舱额外增加13500元/人起(此公务舱机票价格以实际出票时刻为准)

全程单间差 9800元/人

报价包含

1,北京起止国际往返机票,内陆机票及各项税费; 

2,中国公民赴俄免签名单;

3,莫斯科、圣彼得堡4星酒店双人标准间住宿;

4,5晚游轮住宿及船上组织的各项活动;

5,每日行程中所列膳食;

6,行程中所列景点第一大门票及相关税费;

7,境外游览巴士;

8,全程领队、当地优秀中文导游服务;

9,赠送境外紧急救援医疗险及旅行社责任险;

10,棋牌类活动费用。

报价不含

1,护照办理费用;

2,如需办理俄罗斯个人签证需要补交签证费;

3, 除中国护照外,持其他国家护照做俄罗斯签证使馆收取的相关签证费及税费(具体相关税费资费标准以使馆公布为最终标准);

4,个人消费;

5,行李超重附加费及相关税费;

6,全程单间差,9800元/人;

7,行程内未列景点;

8,游船及酒店内收费项目,包括:洗衣、桑拿、理发等;

9,全程小费:500元/人;

10,报价中未提及的一切所有的费用。

咨询电话

13621162704  戴老师(电话同微信)

13621162714 谢老师(电话同微信)

注:首日航班暂未确定,若航班更改旅游景点可能减少;

此行程仅供参考,具体行程可能微调,请以出团通知为准。

还等什么,快来报名

一起跟刘小光九段游学俄罗斯!

加载中...