新浪体育 综合体育

新疆现代马产业发展规划 (2019-2030年)

新浪体育

关注

新疆现代马产业发展规划

(2019-2030年)

发展现代马产业有利于促进一二三产业融合发展,有利于农牧民增收,有利于满足群众多元文化需要,有利于民族团结和固边富民,对促进新疆农村经济发展、社会和谐稳定具有重要作用。2016年12月,自治区人民政府出台了《自治区人民政府关于加快现代马产业发展的指导意见》(新政发〔2016〕129号),明确了今后一个时期新疆马产业发展总体思路和目标任务。为抢抓发展机遇,强化顶层设计,统筹推进现代马产业发展,特制定本规划。

一、基本情况

(一)发展成就

1、马产业生产总量初具规模。2018年末,新疆马存栏73万匹,马肉年产量5万吨,马奶产量2万多吨,马匹存栏数、出栏数及肉 产品均位居全国前列。

2、马繁育生产体系不断健全。新疆现有哈萨克马、焉耆马、巴里坤马、柯尔克孜马4个原始品种和伊犁马、伊吾马2个培育品种。有重点种马场7个。培育的伊犁马已成为国产运动马第一品牌。

3、马产品综合开发逐步引向深入。传统的马肉、马乳生产逐步向深度开发、精深加工利用方向发展。高科技、高附加值的马 产品开发迅速发展,孕马尿结合雌激素生产占全球份额20%以 上,马脂开发取得积极进展。

4、马产业科技支撑能力增强。马病防控能力明显提高。“十二五”以来先后实施了国家科技支撑、国际科技合作、自治区马产业科技重大专项等多个科研项目,一批先进生产技术得到推广。

5、马文化旅游迅速发展。各地传统民族马术活动和以马术体育竞赛、骑马旅游、民族马术演出为主题的节庆活动日益频繁,有力带动了当地旅游、民族餐饮、民族手工艺及育马、驯马等产业的发展。

(二)有利条件

1、自然条件优越。全疆可利用天然草地面积7.2亿亩,以伊犁河、额尔齐斯河、开都河、额敏河等水系发源地或水源补给地所形成的巴音布鲁克草原、昭苏草原、那拉提草原、喀拉峻草原、库鲁斯台草原等优质草原为马匹放养提供了丰富的牧草地。

2、地缘优势突出。新疆地处欧亚大陆腹地,已成为通向中西南亚、贯通河西走廊、连接东部发达省区的重要陆路通道。新疆作为“丝绸之路经济带”的核心区,将成为与各国马产业文化交流 的重要承接地。

3、政策机遇明显。国务院《关于加快发展体育产业促进体育消费的若干意见》《关于加快发展健身休闲产业的指导意见》, 中共中央办公厅 国务院办公厅《关于实施中华优秀传统文化传承发展工程的意见》都对加快马术运动、马文化旅游产业发展提出了要求。

4、人力资源充裕。新疆各少数民族养马历史悠久,养马、驯马、赛马、马术表演技术娴熟。“十二五”以来,依托高等院校及 科研院所培训马产业技术人才已达3万余人次,为马产业发展奠定了坚实的人力资源基础。

5、市场需求旺盛。随着疆内外马术赛事、民族节庆赛马活动以及马术俱乐部的发展,对运动马的需求将大幅增加。优质安全的马肉、马奶以及马生物制品日益受到消费者的喜爱,市场前景看好。随着旅游业的发展,对马文化旅游的需求将逐步增强。

(三)主要问题

1、产业结构不合理。新疆体育赛马、现代马术、休闲娱乐、马文化等高附加值的产业尚在起步阶段,马肉、马乳深加工及马生物制药等高新技术产业比重低、产值小,资源优势和产业潜力未得到充分发挥。

2、基础设施建设薄弱。马匹改良育种、疫病防控、调教训练、拍卖交易、饲料加工等基础设施建设滞后,缺乏专业的马性能测定机构和马疫病检疫及诊疗机构,马产业保障和支撑体系仍不完善,难以满足现代马产业快速发展的需要。

3、基础性工作相对滞后。支撑现代马产业发展的马品种登记、马匹鉴定、马赛事规则制定、马产品研发、马技术质量体系 建设等工作总体推进缓慢。受生产管理体制影响,重点马场育种种群不足,同时,马繁育体系松散,马群体改良进程缓慢。

4、科技支撑能力亟待提高。现有马产业技术培训机构和培养计划,难以满足快速发展的马产业对专业人才的需求。马产业技术推广体系不健全,育马场、科研院校和技术推广部门协作不紧密。

5、消费市场培育有待加强。受远离国内消费市场和疆内人民消费水平偏低影响,马文化旅游消费群体增幅缓慢,大众参与马产业活动的意识不强,发展马术表演、马健身疗养、青少年马术、马休闲骑乘等业态后续消费群体培育难度大。

二、发展思路和目标

(一)指导思想

以习近平新时代中国特色社会主义思想为指导,认真贯彻党的十九大和十九届二中、三中、四中全会精神,落实新时代党的治疆方略,紧紧围绕新疆社会稳定和长治久安总目标,按照自治区党委“1+3+3+改革开放”工作部署,坚定不移贯彻落实新发展理念,以满足人民日益增长的美好生活需要为出发点,推动现代马产业发展与乡村振兴战略、旅游兴疆战略、民生持续改善、繁荣社会主义文化、打赢脱贫攻坚战紧密结合。紧紧抓住国家“一带一路”“西部大开发”“对口援疆建设”发展机遇,以推动传统马产业向现代马产业转型升级为主线,以供给侧结构性改革为动力, 强化科技创新引领,发挥市场主体作用,加快建立完善马产业产业体系、生产体系、经营体系,不断壮大新疆马产业经济,将新疆打造成全国现代马产业强区,促进新疆经济社会和谐稳定繁荣。

(二)战略定位

1、发展定位。依托新疆深厚的马产业资源禀赋、文化底蕴、历史传承和发展基础,顶层设计,高位推动,统筹推进现代马产 业建设,走出一条符合新疆实际、体现时代特征、值得借鉴推广的现代马产业发展之路。力争将新疆建成全国最优、最强、最大和知名的马种质资源创新基地、马匹调训基地、赛马赛事示范基 地、马文化休闲旅游体验基地、马产品加工基地、马产业人才输送基地、马文化交流中心和沿边展示窗口。

2、 发展重点。立足马产业全产业链建设,按照“一产打基础、二产上水平、三产大发展”总要求,优化马产业层次水平。建强一产打基础,发展产品马业、育马业,提质增效,带动农牧民增收;促进二产上水平,发展产品加工业,上联下延,打造现代马产业中轴;推动三产大发展,发展马文化旅游、体育运动产业, 积极为新疆马产业创新产业价值和消费场景,抢占国内马产业发展高地。

3、发展方向。推进传统马产业向现代马产业转型,强化科技创新驱动,深化供给侧结构改革,优化产业层次,建立现代马产业体系;着眼发展朝阳产业,拓展马产业功能,丰富发展内涵, 培育壮大消费群体,满足人民美好生活需要;挖掘传承悠久民族马文化精髓,兼收并蓄国外马文化元素,丰富社会主义文化强国建设内容;统筹马产业协调发展,建强马产业生产体系、完善马产业经营体系,实现马产业持续健康发展。

(三)基本原则

1、坚持创新发展理念,优化布局、突出特色、融合发展。强化体制机制创新和科技创新,突出优势区域、强势领域发展,实现资源集约集聚利用;突出特色、差异化发展,因地制宜、分区 施策,建立门类齐全、设施完善、经营持续的产业基地,构建以 马产业为要素的一二三产业融合发展体系。

2、坚持协调发展理念,推进经济社会效益相统一。围绕乡村振兴战略,以马产业带动农牧民增收为主,将马产业发展与畜牧业增效、农牧民增收、资源保护、农牧民就业统筹部署,充分发挥马产业增加就业容量和带动偏远地区经济发展的作用,推动农村牧区经济社会协调发展。

3、坚持绿色发展理念,实现生态优先、绿色、低碳发展。坚持“绿水青山就是金山银山”发展理念,将马产业发展与民族文化、生态旅游、赛事基地、休闲体验、绿色产品、绿色基地建设 和发展有机结合,将绿色发展贯穿整个产业链条,营造马产业绿色发展氛围。

4、坚持开放发展理念,内引外联、扩大交流,拓展外向型马产业。围绕新疆丝绸之路经济带核心区建设,以科技、文化为载体,以现代马产业、马文化旅游业为纽带,加强与中亚及“一带一路”沿线国家的科技、人文、产业的交流与合作,将马文化打造成“一带一路”内引外联的文化纽带,让马产业成为引领新疆经 济腾飞的新兴产业。

5、坚持共享发展理念,政府扶持、市场引导、培育主体,确保发展成果最大惠及于民。发挥市场在资源配置中的决定性作用,以市场需求为导向,通过政府扶持、企业拉动、协会服务、科技创新,强化基础设施、产业网络、服务体系等建设,夯实现代马产业惠民根基,保障新疆特色马产业持续健康发展。

(四)发展目标

到2025年,马产业全产业链产值达到140亿元以上,一、二、三产比重达到58%、13%和29%。以育马养殖为基础,赛马赛事为牵引,文化旅游为重点,产品马业上规模,饲草训教成产业, 交流交易成常态的现代马产业体系基本建立。区内马产业布局更加合理,产业结构更加优化,基础设施更加完善,马产业核心竞争力显著增强,产业效益明显提升,各族群众马产业收入和生活水平显著提高,传统马产业向现代马产业转型发展取得明显进展。

到2030年,马产业全产业链产值达到220亿元以上,一、二、三产比重达到46%、14%和40%。马产业物质装备水平大幅提高,成为全面实现马产业现代化的坚实基础;马产业科技应用及创新能力显著增强,成为推动现代马产业发展的强力引擎;参与国际、国内马产业发展的竞争实力逐步提升,现代马产业发展空间进一步拓展;现代金融保险体系日趋完善,成为现代马产业发展的有力支撑;马产业数据信息化基本建立,成为现代马产业重要标志, 基本实现全国现代马产业强区建设目标。

(五)预期效益

——建强一产打基础顺利推进。到2025年,大众骑乘马、竞技运动马和乳用肉用马等不同用途马的育种核心群达到4000  匹,培育2-3个马专门化新品系,马肉、马乳产量达到6.5万吨和2  万吨以上,一产马肉、马乳、马饲草料种植等产值年均增长率在1.8 %左右,运动马产值年均增长率达到10%。到2030年,马匹存栏稳定在100万匹,其中:产品及役用马65万匹,马文化旅游用马20万匹,育马业用马12万匹,体育竞技比赛用马3万匹。马肉、马乳产量分别达到7.5万吨和2.5万吨以上,年调教训练休闲、骑乘和运动马10万匹以上。

——促进二产上水平成效显著到2025年,马肉、马乳加工率达到20%,加工增值达到4亿元以上,马药品及马疫苗产值 达到4亿元以上,二产各类马产品、马饲料、马具用品、马药品疫苗等产值年均增长率达到10%。到2030年,马肉加工率达到50%以上,马乳加工率达到40%以上,孕马尿年加工规模达到2  万吨以上,马产业二产产值达到30亿元,其中:各类马产品加工 增值达到20亿元以上,马专用饲料、马药品及疫苗生产加工产值达到10亿元。

——推动三产大发展取得突破。到2025年,马产业三产产值达到40亿元以上,国内、国际马术赛事和马文化旅游影响力不断增强,年参与马文化旅游人数达到疆内旅游总人数2%以上, 马术俱乐部会员超过2万人;马产业配套产业(骑手、教练、驯马师、养马人等劳务输出)产值接近15亿元,三产各类马业产值以10%-20%年均增长率增长。到2030年,马产业三产产值接近90 亿元,其中赛马业带动消费收入11亿元以上,年参与马文化旅游人数达到疆内旅游总人数3%以上,马术俱乐部会员超过3万人;区内马骑手、教练、训马师、马饲养工等从业人员达到5万人以上,年向区外输送马产业相关从业人员5000人以上。

三、发展布局和发展模式

(一)空间布局及功能定位

按照优势优先、抓点带面、多方发力、梯度推进的原则,规 划围绕“一轴”“两区”“三园”“六镇”“十场”布局,“一轴”“两区”“三园”“六镇”“十场”是规划建设的统一整体,相互衔接,互为支撑,并依次传递,形成产业梯度效应。

“一轴”即新疆现代马产业发展驱动轴,指以已具备建设新疆现代马产业优势区条件的15个县市(库尔勒市-和静县-博湖县-  乌鲁木齐市-昌吉市-呼图壁县-玛纳斯县-新源县-昭苏县-博乐市- 裕民县-塔城市-福海县-布尔津县-阿勒泰市)为中轴,辐射带动 周边区域,通过驱动轴建设,推进马产业优势区与草原文化旅游景区、民俗文化聚集区和沿边经济发展优先区“四区合一”。“一轴”是疆内各类马产业资源实现承东启西配置的主通道,处于特殊政策、重点措施、先导工程先行先试发展位置,担负着以市场、服务、技术驱动全疆马生产格局重构、马产业链内联外延、产业 由传统向现代转型和整体升级发展的重要任务。同时,发挥“一轴”辐射范围内的霍尔果斯市、阿拉山口市等口岸对外开放的“窗口”优势,开展现代马产业创新驱动试点建设。

“两区”即伊犁昭苏县国家现代马产业综合示范区和乌昌国际马文化旅游示范区,昭苏县国家现代马产业综合示范区布局昭苏县全域,乌昌国际马文化旅游示范区涵盖乌鲁木齐市、昌吉市、玛纳斯县、五家渠市、阜康市和呼图壁县。“两区” 担负着现代马产业发展理念实践、马产业标准体系建设、马赛事福彩机制探索、国内外市场开拓和马产业科技创新、转型发展难点突破试点示范任务,是牵动全区马产业由传统向现代转型发展的增长极 点,是未来国内马产业优势资源的汇聚地。

“三园”即乌鲁木齐市“野马上合文化”产业园、阿勒泰“喀纳斯马文化+旅游”产业园、新源县“那拉提马产品+旅游”产业园。“三园”是区内马产业发展模式探索、相关领域马元素集成应用、推动马产业一二三产融合发展的示范样板。

“六镇”即裕民县“山花节”马文化旅游小镇、博州赛里木湖马文化旅游小镇、巴音布鲁克草原马文化旅游小镇、布尔津冲呼尔马文化小镇、巴里坤县马文化特色旅游小镇、阿合奇“猎鹰”马文化小镇等六个特色小镇建设。“六镇”是相关区域马产业与关联产业紧密结合融合发展的高地,代表不同民族马文化、不同自然景 观、不同历史传承的发展特点。是塔城地区、博州、巴州、阿勒 泰、哈密及克州重点县发展现代马产业成果的展示点。

“十场”是指在发挥好“二区”“三园”“六镇”内国际赛马场、国家赛马场、自治区级赛马场作用的基础上,利用各地现有赛马场资源,培育建成十个标准赛马场,具体布局在库尔勒市、巴里坤 县、木垒县、和布克赛尔县、塔城市、博乐市、阿勒泰市以及规划后期建设的喀什市、阿克苏市、墨玉县。“十场”主要承担区内及国内马术循环赛、民族赛马赛事活动,将群众性赛马活动、马术表演和专业马运动体育赛事相结合,促进赛事活动和马术表演定期化开展,推动赛马场市场化运作和专业化运营,提高赛马场利用率和经济效益。

“两区”“三园”“六镇”还主要发挥发展壮大疆内马消费群体,吸引拉动国内外消费群体功能;“六镇”“十场”主要担负培育疆内后续消费群体,满足大众马文化消费需求的功能。

(二)产业布局及发展方向

根据马产业发展规划定位、发展重点、发展方向,围绕“一轴”“两区”“三园”“六镇”“十场”空间布局,依托近年来我区马产业快速发展所形成的优势区域雏形,利用我区马产业发展现有的优势条件,以现代马产业发展需求为框架,对育马业、产品马业、马旅游文化产业、马体育竞技赛马业进行产业布局,统筹一二三产业发展,展开多维度、全方面、立体化的产业布局,加快推进 我区马产业向现代化马产业快速转型升级。

1、“一产”育马业、产品马业布局

——育马业发展布局及发展模式

发展布局:根据马匹资源和自然条件优势,新疆育马业发展重点区域以北疆为主,兼顾南疆巴州地区。以位于“昭苏县国家现代马产业综合示范区”内的伊犁种马场、昭苏马场和处于“乌昌 国际马文化旅游示范区”内的良种马扩繁场及马术俱乐部育马基地为主,辐射带动“一轴”范围内马产业优势县(市)马资源保护 场、马扩繁场开展联合育种。

发展模式:模式1:依托重点马场现有育种群基础,通过引进国外专门化运动马品种,开展杂交育种,重点利用伊犁马培育国产速度马、速步马、礼仪仪仗马及马术用马新品系,利用焉耆 马培育长途耐力马新品系,为体育竞技赛马业、马休闲文化业发展提供运动马;模式2:依托现有肉用、乳用杂种马群体加大培育力度,建立肉用、乳用马选育场,为发展产品马业提供优质种 源;模式3:适度引进选育高品质国外专门化运动马品种,开展纯种繁育,满足国内对高端运动马、马术竞技用马的需求。模式4:依托“二区”“三园”“六镇”内马产业技术人才充足、良种马富集、基础设施完备的优势,发展马调教产业;依托赛马调训基地、 各级马业协会、马术俱乐部会员组织,面向各马主开展马调教业务。

——产品马业发展布局及发展模式

主要布局在马匹存栏较大、产出规模较大的伊犁州直、塔城地区、阿勒泰地区、巴州、克州等区域,按照产品类型主要分肉 用马、乳用马和生物制品马,同时,辅助发展马专用饲草料种植业,具体产业布局及发展模式见专栏1。

专栏1:产品马业发展布局及发展模式专栏

1、肉用马

发展布局:主要以伊犁州直、阿勒泰地区、塔城地区北四县、昌吉州东三县为主,逐步扩展延伸到巴州、克州、喀什地区、阿克苏地区部分县(市)。

发展模式:主要以哈萨克马、伊犁马及其杂种马群体为基础,引进国外重挽马品种进行杂交改良生产,提高马匹个体产出。采取牧民群牧放养与规模马育肥场集中育肥的方式组织生产。

2、乳用马

发展布局:主要在伊犁州直、阿勒泰地区、塔城地区、巴州及昌吉州东三县为主。生产模式:主要以哈萨克马、伊犁马及焉耆马群体为基础,加强本品种选育,同时,引进推广国外乳用马品种进行杂交改良生产,推行后备马半放牧、生产马舍饲相结合生产模式,提高马泌乳性能,建成规模化马乳基地。

3、生物制品马

发展布局: 主要在伊犁州直新源县、尼勒克县、昭苏县、巩留县,逐步扩展到阿勒泰、塔城地区马匹相对集中的牧业县。

生产模式:主要以伊犁马、哈萨克杂种马群体为基础,建立稳定的孕马尿采集基地,推行圈养舍饲,生物制品马以乳用马为主,马奶生产奶制品,孕马尿生产生物药品,提高孕马养殖效益。

4、马专用饲草料种植业

发展布局:主要布局在水土光热条件较好的伊犁河谷、塔额盆地、焉耆盆地以及额尔齐斯河流域等地。

生产模式:主要通过种植业结构调整,种植燕麦草、大麦、梯牧草等饲草料品种,以种植大户、企业和合作社规模连片种植为主。

2、“二产”马产品加工业布局

发展布局:马肉、马乳、马皮、马血、马骨加工业主要布局在“一轴”辐射范围内的马匹存出栏较大的牧业县;马鞍、马镫、马鞭、马工艺品加工业主要布局在“二区”“三园”“六镇”内;马脂、孕马尿加工业主要布局在伊犁州直的昭苏县、新源县、尼勒克县等县(市),逐步扩展到塔城、阿勒泰、巴州等地州马产业优势县(市)。

发展模式:以企业为引领,发挥养殖大户示范作用,加大政策倾斜支持。积极推进肉用马、乳用马和孕马尿结合雌激素提取用马等标准化规模养殖基地建设,形成优势产业区域或产业带,为产品马业后续精深加工提供充足稳定的原料来源,提升产品马养殖综合效益。

3、“三产”马文化旅游、体育竞技赛马业布局

——马文化旅游产业发展布局及发展模式

发展布局:重点布局在“二区”“三园”“六镇”,以及区内外游客客流量较大、马消费群体基础较好,开展马文化实景演艺、名 马展览有条件,马会所经济发育良好的马产业优势县(市)。

发展模式:模式1:利用经济文化中心城市人口集中优势,以马术俱乐部为依托,加快发展城市马术休闲、马术教学、马术娱乐等业态,满足人民精神文化需求;模式2:充分利用新疆特色马文化旅游资源,引导相关地区将马文化旅游纳入当地旅游发展规划。依托天山山脉、阿尔泰山脉打造3-5条骑马精品线路,打造马文化特色小镇,大力推广营销马文化旅游节庆活动,重点推广和开发骑马旅游、马术表演、景区马文化展示、骑马探险体验等产品,丰富我区特色旅游产品。模式3:实施马产业融合发展工程,培育马产业新业态,推动文化旅游、体育等产业融合发展,不断发展壮大马产业规模。

——体育竞技赛马业发展布局及发展模式

发展布局:主要布局在“二区”“三园”“六镇”,以及“十场”所在马产业发展潜力突出县(市)。依托旅游业和地域经济优势, 打造高层次、高规格的马术赛事,发展体育竞技赛马业。

发展模式:主要利用疆内培育的国产速度马、速步马和国外品种运动马,通过建立分级分类赛马赛事体系,满足国内、国际及疆内各类消费人群需要,积极探索推广商业性体育竞技赛马,实现体育竞技赛马业持续稳定发展。

——马文化产业发展布局及发展模式

发展布局:主要依托“二区”“三园”“六镇”开展现代马文化的传播与推广。

发展模式:模式1:引入马文化策划公司,对疆内少数民族草原文化、马文化进行深度挖掘,与休闲运动、景区旅游相结合 开发系列马文化节目及旅游活动;模式2:依托政府和行业协会建设马文化展览馆,举办马产业论坛等活动,促进马产业活动的传播和推进;模式3:依托自治区新闻出版广电局,打造拥有多媒体传播手段和较强传播能力的区域性马文化主流权威媒体,组织马文化传播向新兴媒体延伸拓展,不断提升马文化传播力和影响力;模式4:大力支持文艺学者、领域专家、企业及单位进行马文化书籍、摄影、纪录片的出版和发行。

四、主要任务和重点工程

2019-2030年,围绕规划总目标,推进“一轴”“两区”“三园”“六镇”“十场”现代马产业空间布局,按照建强一产打基础、促进二产上水平、实现三产大发展的总基调,统筹建立现代马产业产业体系、经营体系和生产体系,坚持问题导向、把握关键、顶层设计,重点推进良种马繁育、产品马生产加工基地建设、马文化与旅游业融合发展、赛马赛事活动组织、马产业标准制定及科技创新引领、马产业支撑保障体系、马产业信息化服务和产业集聚发展等重点工作。

(一)加快马繁育生产体系建设,为现代马产业发展提供高质量马匹

1、合理定位马培育方向。实施《新疆马遗传改良计划(2017-2025年)》,以伊犁马为主,发挥疆内马匹品种优良特性,立足本品种选育,适度引进国外优秀马品种,改良提高地方马的生产性能;马匹用途主要向大众骑乘马(包括旅游骑乘和教学骑 乘方向)、运动马(包括速度马、速步马、耐力马、马术运动马等专业竞技方向)和产品马(乳用、肉用马方向)培育改良。加 强地方马品种资源动态监测,采用活体保种和冷冻精液等遗传物质保存相结合的方式,使地方马种得到有效保护,同时建设本地马品种资源保护场,每个品种的保种群生产母马不少于150匹。

——主要措施。伊犁马的利用主要向专门化运动马方向培育改良,培育市场需求的速度、速步、耐力、马术等各类运动马。速度马改良主要推广应用纯血马,速步马改良主要推广应用法国速步马、美国速步马;耐力马改良主要推广应用阿拉伯马、阿哈捷金马,马术马改良主要推广应用汉诺威等温血马种。同时,对现有育种基础较好的肉用马、乳用马杂交群,制定和完善杂交育种计划,提高马匹的产肉、产乳性能和品质。哈萨克马的利用主要向乳用马、肉用马方向改良,提高哈萨克马的产乳、产肉性能,增加哈萨克马的产品产出量和养马经济效益;同时,筛选乳用型、 肉用型优秀个体组建育种群,逐步建立肉用型、乳用型新类群。肉用马改良主要推广应用阿尔登马、贝尔修伦马等重挽马品种;乳用马改良主要推广应用哈萨克马扎贝型、新吉尔吉斯乳用马等品种。焉耆马的利用主要向耐力马、速步马、牛仔工作马术用马、乳肉兼用马方向杂交改良,不断扩展焉耆马的用途,提高养马业效益;同时,筛选耐力型、速步型优秀个体组建核心育种群,引进耐力马及速步马品种,制定杂交育种规划,加强选种选配,培育耐力型,速步型新类型。耐力马改良主要推广应用阿拉伯马、阿哈捷金马等品种;速步马改良主要推广应用奥尔洛夫快步马、法国速步马等品种;工作马术用马改良主要推广应用美国夸特马、阿帕鲁萨。柯尔克孜马的利用主要向耐力马、乳肉兼用马方向改良,扩展柯尔克孜马的用途;同时。筛选耐力型优秀个体组建核心育种群,引进耐力马品种,制定杂交育种规划,加强选种选配,培育耐力型马新类型。耐力马改良主要推广应用阿拉伯马、阿哈捷金马等品种;乳肉兼用马改良主要推广应用新吉尔吉斯乳用马。巴里坤马的利用主要向乳肉兼用马方向选育改良,不断扩展巴里坤马的用途。伊吾马的利用主要向乳肉兼用马方向选育改良,扩展伊吾马的用途,提高养马效益。

——预期目标。到2025年,大众骑乘马、竞技运动马和乳用、肉用马等不同用途马的育种核心群达到4000匹;到2030年,区内马品种登记数量达到10万匹以上,各种马场形成连续完整的马匹系谱档案;建立完善的马匹登记管理系统,实现全区良种马信息共享。

2、加强马核心育种场建设。加快国家和自治区核心种马场建设,加强自治区马匹品种改良选育和地方品种保护工作,大力提升伊犁马品质,做大做强伊犁马品牌;扶持运动马、产品马扩繁场建设,提高优质马供种能力,促进全区马匹改良并为休闲娱乐、体育竞技赛马提供优良马匹。

——主要措施。整合现有资源,加快国有马场体制机制改革,推进企业化市场运营机制,依托昭苏马场、伊犁种马场等重点育马企业的种群基础和育马人才资源,实施好国家种业提升“伊犁马育繁推一体化示范工程”,推进伊犁马、焉耆马育种核心群扩群增量和提质增效,提高优质马匹市场供给能力。在伊犁州直、阿勒泰地区、塔城地区、昌吉州、巴州、克州等地建立15—20 个各有侧重的大众骑乘马、运动竞技马、肉用马、乳用马繁育场,为大众骑乘马、运动竞技马、肉用乳用马改良生产提供种质资源。

——预期目标。到2025年,完成3家自治区马核心育种场评估遴选工作,按照各马种的鉴定标准,筛选出核心育种群2000匹,完善育种方案和育种配套设施设备,年纯种繁育优质种马1000匹以上。到2030年,建设完成20个良种马繁育场,年供种能力达到3000匹以上,核心育种场每年培育的种马生产性能测定达到100%。

3、加快马品种改良。加快利用伊犁马改良繁育礼仪仪仗马,建立中国礼仪马培育基地,组建礼仪仪仗马队,服务国家外交需要;加快转变我区马匹传统的役用功能,围绕我区地方马种资源和品种特性积极向非役用化、专门化方向培育新类型、新品系,提升马匹专项生产性能和养马经济效益。

——主要措施。根据《新疆马遗传改良计划(2017-2025年)》,处于现代马产业优势区的地区根据各地马种群结构特点,合理制定中国礼仪仪仗马、大众骑乘马、乳用马、肉用马、速度马、速步马、耐力马专门化新品系育种方案,将现代分子育种技术、数量遗传育种、传统育种方法相结合,建立“三位一体”的育种体系,加快建立新品系育种核心群,积极开展不同用途专门化马匹生产性能测定,为马产业休闲娱乐、体育竞技、产品加工提供专用马匹。

——预期目标。到2025年,培育2-3个马专门化新品系,各新品系的基础母马达到200匹以上;在此基础上再用五年时间,完成各类型马匹专门化新品系布局,满足市场各类型马匹需求。

4、推进马调教训练成产业。依托“两区”“三园”“六镇”及马术俱乐部基础设施和技术人才优势,对核心育马场繁育的优良马 匹,开展马调教训练,广泛吸纳当地少数民族牧民群众从事马训 教活动,拉动就业,加快推进马术调教训练产业发展。

——主要措施。针对国内需求旺盛的各类运动马品种,参考国际赛事标准、调训技术,针对速度竞赛、马术表演、休闲骑乘等马的不同用途建立相应调训技术方案,同时开发适用于国产(新疆)马特色马术运动并形成专门化的调训技术方案,发展少数民族特色马术运动(叼羊等)并形成专门化的训致技术方案。推进马训教基地建设,积极引导企业建设一批设施完备、符合国际赛事标准的赛马训教基地。

——预期目标。到2025年,建设马调教训练基地10个,年调教训练休闲、骑乘用马和竞技用马4万匹以上。到2030年,建成20个马调教训练基地,年调教训练休闲、骑乘用马和竞技用马10万匹以上。

专栏2:2019-2030年马繁育生产体系重点工程

1、国家核心种马场建设项目。将伊犁种马场升级建成国家核心种马场,育种核心群达到500匹以上,将伊犁马打造成国内外知名品牌,成为国家“骏马外交”战略的首选国礼马和国内重要的种马输出地。建设内容包括种马马厩、配种站、调教训练场、技术培训中心、兽医站、饲草料基地建设,以及马育种、防疫设施设备完善和育种核心群的调整优化、扩群等,预算总投资1800万元。

2、国家礼仪仪仗马培育项目。在伊犁昭苏县建立国家礼仪仪仗马培育基地,建设内容包括组建育种群生产母马200匹,引进国外优质种公马6匹,以及种马马厩、配种站、兽医站、训练场、饲草料基地建设等,预算总投资1180万元。

3、良种马繁育场建设项目。在全区建立20个良种马繁育场,其中运动型马、乳用型马、肉用型马各5个,饲养规模7500匹,建设内容主要包括种马引进、扩繁场基础设施建设、育种防疫仪器设备、饲草料基地建设等,预算总投资1亿元。

4、地方马品种资源场建设项目。对新疆6个本地马种建立保种场或保护区,每个品种300匹以上,保种场或保护区的地方马种鉴定、组群、基础设施建设等,预算总投资1800万元。

5、马性能测定体系建设项目。主要包括1个自治区级马生产性能测定中心和6个地方性马性能测定中心。自治区级马性能测定中心建设项目,预算总投资2000万元。6个地方性马性能测定站项目,预算总投资3000万元。

6、马匹服务管理网络平台建设项目。以马匹的应用管理为目的,将有从业价值的大众骑乘用马(旅游用马和教学用马)、运动竞技用马和繁育用马,进行马品种鉴定登记和从业上岗。形成马产业 “大众点评”消费应用系统,直接链接消费支付端口,提供马匹拍卖、马匹信息查询、赛事活动报名等服务。建设内容主要包括马品种登记信息网络平台建设与维护、软件开发、马电子芯片、马匹鉴定登记、马匹护照管理等,预算总投资1200万元。

(二)加快产品马生产加工基地建设,确保现代马产业发展成果惠及更多农牧民以市场为导向,以企业为主体,通过政策引导、项目支持, 扶持一批产业关联度大、技术水平高、产品科技含量高、带动能力强的马生物制品、马肉、马乳、马副产品精深加工、马房设施设备生产加工等企业,打造一批全国知名马产品品牌,促进马产业及关联产业聚集,提高马产品附加值,延伸马产业链,发挥产业集群效应,将新疆打造成国内最主要的马产品加工销售基地。

——主要措施。措施1:整合归并区内小规模马肉、马乳加工企业,引导区内现有福润德、绿源、纳斯尔、小巴依、旺源驼奶、花旗驴奶等肉乳加工企业扩大加工品种范围,开展传统风味马肉、马乳加工,研发生产适应国内大众消费需要的新产品,逐步开展马血、马骨等下游产品加工。发挥新疆新姿源生物制药有限责任公司孕马尿结合雌激素市场开拓占有优势,通过扩建孕马养殖基地、建设孕马尿加工分厂方式,逐年扩大孕马尿加工规模;引导新疆霍城骏驰畜牧有限公司、昭苏县祥源旅游商品开发有限责任公司等马脂化妆品企业加大马脂产品研发、市场开拓,快速扩大生产规模,抢占国内、国际马脂化妆品市场。强化马专门化饲草料加工,面向各马场、马主、农牧户推广使用专门化马饲草料,改善饲喂方式,提高饲草料转化效率,在水土光热条件较好的伊犁河谷、塔额盆地、额尔齐斯河流域建设马专用饲草料基地,开展马专用饲料加工。措施2:加强马产业招商引资项目编制工作,优先将内地企业投资的具有一定规模和影响力的马产业项目,列入自治区招商投资重点项目,采取上下协调、配合联动、合理推进的模式,促进项目落地;在亚欧博览会、丝博会、西博会、厦洽会等国内重要展会开展马产业专题招商洽谈活动,支持重点地州在疆内举办以展示马产业为主题的招商活动;支持马产品出口企业加快研发创新,对马产品出口企业研发投入、重大新产品按照对高新技术产品、农产品等出口产品的技改和研发设计等给予适当支持;对马产品出口企业为培育知名品牌开展的品牌国际推广、境外商标注册、专利申请和技术认证,以及并购国外品牌企业、建设境外生产基地、建立品牌营销和推广中心等给予适当支持;支持马产业出口企业参加政府组织的境内外国际性展会和国际知名境外展会,对参加展会中发生的展位费用等给予适当补助。支持马产业出口企业投保出口信用保险。

——预期目标。2025年,建设年存栏马5000匹以上的肉用马、乳用马养殖乡(镇、场)10个以上,建设年存栏3000匹以上孕马尿采集养殖基地4个以上,改扩建马乳、马肉加工厂5家,马肉、马乳加工率达到总产量的20%。到2030年,建设完成30个肉用马、乳用马养殖专业乡、镇(场),建成8个达到国际规范标准的孕马尿采集养殖基地,建成10万亩马专用优质饲草料种植加工基地,马肉加工率达到50%以上,马乳加工率达到40%以上,孕马尿年加工规模达到2万吨以上。

(三)加快马文化旅游融合发展,满足人民群众日益增长的文化生活新需求依据各地特色和旅游资源条件,大力开发建设马文化旅游景区和线路、青少年研学旅行基地、马文化演出中心、世界名马科 普基地、马术休闲场、野骑俱乐部、马文化公园和特色家庭牧场等项目,通过马术表演、马术比赛、马文博馆和科普馆、青少年马术研学旅行和夏令营、马背婚庆、马术影视基地、名马馆、马 主题民俗风情园等多种方式,为游客提供全方位马主题文化旅游服务。加大招商引资力度,发挥马业协会和马术协会的作用,引入社会资本投资建设马文化旅游项目,培育壮大一批马文化旅游重点企业,构建现代马文化旅游产业体系。

——主要措施。措施1:以国内外优良马展示、马文化博物馆、马产业园等为重点,打造一批基础条件较好的马文化旅游观光基地,扩大新疆马文化旅游影响力,塑造新疆马文化旅游品牌,将马文化旅游产业作为新疆特色优势产业予以扶持。措施2:加大市场舆论引导及宣传力度,重点建设新疆电视台马文化影视传播中心,整合各类赛事活动进行大力宣传和策划推广,开办马文化专栏节目、建设马文化专业融媒体频道,开展马产业新闻报道和制作具有国内外影响力的马文化影视作品;发挥好新媒体平台 内容新颖、互动性强、推广传播快的优势,在全疆范围内大力宣传马文化旅游产业发展在促进传统优势资源转换、优秀民族文化传承、劳动力转移就业及农牧民增收等方面的作用,营造良好的马文化旅游产业发展政策、人文及市场环境。措施3:不断挖掘新疆马文化元素和马产品潜在价值,加快转化为旅游商品价值。引导各地突出新疆地域文化特色、景区独有风格,调动旅游企业以及社会各界设计、开发马元素旅游商品的积极性,提升新疆马文化旅游商品创意、设计、开发、制作和产业化水平,使马文化旅游商品体现出特色传统工艺与现代技术融合发展的工艺性和实用性,为丰富我区旅游购物市场,促进旅游商品市场繁荣,扩大旅游商品购物消费提供基础条件。措施4:搭建马文化旅游平台,重点推进乌鲁木齐市野马上合文化产业园、阿勒泰喀纳斯马文化+旅游产业园、新源县那拉提马产品+旅游产业园“三园”建 设,和裕民县山花节马文化旅游小镇、博州赛里木湖马文化旅游小镇、巴音布鲁克草原马文化旅游小镇、布尔津冲呼尔马文化小镇、巴里坤县马文化特色旅游小镇、阿合奇猎鹰马文化小镇等六个特色小镇建设。

——预期目标。到2025年,打造形成3-5个全国知名的马文化旅游观光基地,不断扩展马产品及马元素旅游商品开发,形成产业带动作用;打造形成2-3个关注度较高的马产业电视专栏节目或新媒体平台,形成新疆马文化旅游对外宣传的高地。到2030 年,一二三产融合发展的“三园”全面建成投入使用;以特色品牌为核心、主体功能鲜明的“六镇”建成,形成明显带动效应,年参与马文化旅游人数达到疆内旅游总人数3%以上,马术俱乐部会员超过3万人。

专栏4:2019-2030年马文化旅游产业重点工程

1、阿勒泰马文化+旅游产业园扩建项目(喀纳斯黄金马道)依托阿勒泰地区的历史文化资源和喀纳斯景区自然景观,布局建设阿勒泰喀纳斯马文化+旅游产业园。按照“一道两级”总体布局。一道:黄金马道,打造阿勒泰市至禾木景区休闲骑乘经典路线,打造一批自助帐篷驿站、星空帐篷酒店、马主房车营地和马文化旅游服务综合体,形成中国“马主题的户外时尚休闲旅游”的标准样板和中国一号马背风景大道。“两极”即阿勒泰市马文化公园(赛马场)和喀纳斯禾木景区。阿勒泰市马文化公园(赛马场)一极,囊括游客集散中心、赛马场、马文化博览区、马文化艺术表演中心,初学入门安全培训中心、骑马旅游探险大本营、冬季“马术滑雪速度赛”项目中心等;喀纳斯禾木一极,积极打造入门级游客的短程骑马旅游产品,开展“金山寻宝”等马术定向越野活动,开发马术定向越野和滑雪定向越野的产品组合,将马元素融入大旅游格局,促进景区旅游产品升级换代。最终以“一道两级”为依托创建国家级马文化旅游融合示范基地。预算项目投资1.5亿元。

2、乌鲁木齐市野马上合文化产业园扩建项目。依托“新疆古生态园”现有的元素及国内最大的汗血马资源,建设“旅游+文化创意+商业+生态+科技”为一体,以汗血马文化、中亚国家民俗风情、马文化旅游工艺品、餐饮特色等为亮点的休闲度假园区,园区建设包括:马文化主题酒店、丝路文化美食区、室内外马术演绎场、野马影视基地、汗血马博物馆、油画馆等六大功能区。依托乌鲁木齐经济文化中心优势,将园区打造成为国际现代化民俗风情文化旅游亮点工程。预算投资2亿元。

3、新源县那拉提马产品+旅游产业园建设项目。依托那拉提景区及新姿源孕马尿加工基地建设基础,新建及改扩建肉用马、乳用马养殖基地,招商引资新建马脂、马肉、马乳加工企业,配套完善赛马场、野骑马道、马文化博览馆等设施,建成集马规模养殖、产品精深加工、休闲旅游、马文化展示为一体的马产业综合园区。预算总投资2.6亿元。

4、现代马产业特色小镇建设项目。建设裕民县山花节马文化旅游小镇、博州赛里木

湖马文化旅游小镇、巴音布鲁克草原马文化旅游小镇、布尔津冲呼尔马文化小镇、巴里坤县马文化特色旅游小镇、阿合奇猎鹰马文化小镇等六个现代马产业特色小镇。主要以各地特有的地域风情、民族文化、自然景观、节庆活动等为核心布局打造,主要建设内容包括马主题酒店、马术学校、马主题博物馆、马主题商业街等内容。预算每个小镇建设投资1.5亿元,六个小镇建成需投资6亿元。

5、新疆电视台马文化影视传播中心及专业频道建设项目。优化新疆电视台媒体资源,加强马产业重大新闻事件的舆论引导力度,加大对以马文化为主题的节前活动、特色旅游宣传;在现有《品马天山》、《赛马时间》马产业栏目基础上,策划推出《天下良驹》、《马语者》科普专栏及访谈节目,制作具有影响力的影视作品,在全社会营造马产业发展,马文化传播的良好舆论氛围,抢占马文化舆论制高点,掌握主导先机,打造全国主流现代马产业专业频道。预算项目投资1亿元。规划2019-2030年,马文化旅游产业建设重点工程完成各级补助及社会投资13.1亿元以上。

(四)大力发展体育竞技赛马业,打造新疆马产业赛事核心品牌发挥新疆现代体育竞技赛马业,西出国门连接中亚国家,贯通河西走廊连接内地省区的地缘优势,在利用好“ 二区”“ 三园”“六镇”现有核心赛马场的基础上,再在疆内马产业优势县市布局建设十个标准赛马场,搭建形成完整的体育竞技赛马业平台。重点发展马术分类赛事,创设具有新疆特色的马术赛事品牌,吸收借鉴开展符合国际规则的赛事,吸引周边国家的优秀运动员和优良马匹参与其中,带动疆内外运动员参赛技术水平的提升,形成良性竞争机制。逐步将新疆打造成国内先进、西北一流、新疆特色、低碳环保的赛马赛事活动核心区。

——主要措施。措施1:加大对现代马术赛事的推广,举办有影响力的赛事活动,打造国际赛事品牌。采取政府支持引领,企业、协会参与推进方式,在我区经济文化中心城市及具备马产业基础的旅游县(市)打造一批国内一流、国际瞩目的品牌赛事,形成“面向全国、西联中亚” 的主要马匹竞技赛事区,逐步扩大影响,形成国际赛事品牌。措施2:推进发展马术分类赛事。积极筹备地方赛事,根据我区赛马资源,制定赛事计划,调动地方马匹参与赛事的积极性,制定推行评分、分级、负磅制度,推动赛马常态化,增加赛事的公平性和观赏性,根据各地赛事场地条件,设多站系列赛。举办 FEI 认证马术耐力赛和具有地方特色的传统耐力赛,逐步推进传统赛马赛事与国内高水平的赛事接轨。措施3:加强与湖北省、内蒙古自治区的合作,引进国家级高水平赛马赛事活动,着力打造全国品牌,提升新疆赛马运动影响力;争取在新疆打造“一带一路”国际赛马品牌,加强与国内外相关部门、组织的交流合作,提高我区赛马运动的国际化水平。措施4:引入国际马术旅游联合会(FITE)、国际 RODEO 牛仔工作马术联盟、中亚叼羊协会等国际组织的标准和规则,围绕新疆民俗特色和旅游资源优势,结合伊犁马、焉耆马、哈萨克马、柯尔克孜 马等自身品种条件和民族风俗习惯,大力开展“文化型赛事”和“旅游型赛事”,优先选择“叼羊”“套马”“驯野马”“马球”“骑射”等文化传承型国际项目,以及“FITE 马术定向越野赛”“1000公里超级耐力赛”等深度旅游型国际项目,以吸引世界各国和中国各大城市马术爱好者和户外体育旅游爱好者的参与为目的,将新疆马 品种和马产业推向国际大市场。

——预期目标。力争到2025年,每年举办1-2场文化旅游型的国际赛事,每年举办3-5场国家一级赛事,4-6场国家二级赛事,举办30场以上大型民族赛马活动;再经过五年努力,到2030年,新疆马匹和骑手,能够在欧美的国际马术耐力赛、国际马术定向越野三项赛和国际牧人工作马术等项目取得常态化的好成绩,树立新疆马种独特的品牌影响力和新疆马术旅游的品牌影响力;联合国内马产业重点省区建立全国赛马巡回赛事,实现疆内赛马比赛常态化、专业化,探索形成娱乐竞猜型赛马活动机制,将新疆打造成为全国瞩目的马匹竞技赛事区,将新疆马术赛事活动打造成为国际赛事品牌,达到世界马产业发展一流国家赛事水平,吸引更多国家参与新疆赛事活动。

专栏5:2019-2030年赛马业重点工程

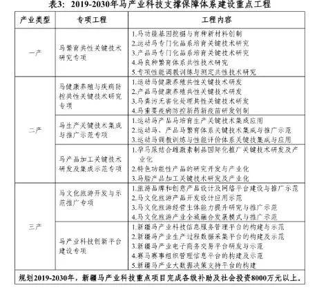
(五)加快马产业标准体系和科技支撑体系建设,抢占国内现代马产业发展制高点

1、加快马产业标准体系建设。提高新疆马产业在国内、国际马界的话语权,制定整理马术赛事、马术表演、传统马术运动、马术俱乐部建设、马生产性能测定、马产品加工等规则和标准, 确保马产业活动规范开展,良性发展。主要依托新疆地域特色和马种优势及民族文化优势,结合现有国际通行标准和文化旅游消费特征,围绕赛事、旅游、马场服务、消费需求和马种潜力开发等五个方面开展标准化制定工作。

——主要措施。按照政府扶持引导、行业协会牵头、企业科研单位主导的原则积极推进马产业标准制定工作。繁殖育种标准化体系建设,重点支持马育种、改良技术、种马选择等标准与规程的制(修)定与推广。健康养殖标准化体系建设,重点支持不同用途马匹科学养殖技术等标准与规程的制(修)定与推广。疫病防控标准化体系建设,重点支持马匹常见疫病、流行性疾病的预防与诊疗技术等标准与规程的制(修)定与推广。产品加工技术标准体系建设,重点支持马乳、马脂、马肉、生物制品等马产品加工过程中原料、卫生、加工、包装、运输及产品质量标准与规程的制(修)定与推广。调教训练与性能测定技术标准体系建设,重点支持不同用途马调教训练、性能测定、场地建设等标准与规程的制(修)定与推广。品种登记管理技术标准体系建设, 重点支持不同品种、登记规则、等级评定等标准与规程的制(修) 定与推广。场地建设技术标准体系建设,重点支持马场选址、马房建设、设施设备等标准与规程的制(修)定与推广。赛马赛事技术标准体系建设,重点支持赛事规则、信息发布、赛事运行等标准与规程的制(修)定与推广。文化教育技术标准体系建设, 重点支持文化产品、人才培养等标准与规程的制(修)定与推广。

旅游服务技术标准体系建设,重点支持旅游服务马匹选择、相关人员资格、服务定价、服务资格等标准与规程的制(修)定与推广。

——预期目标。2019-2030年,计划制(修)定马产业一二三产主要标准规范90余项。建成新疆马繁殖育种、健康养殖、疫病防控、产品加工、调教训练与性能测定、品种登记管理、场地建设、赛马赛事、文化教育、旅游服务等标准化体系,加大标准实施力度,促进马产业规范、合理发展。

2、加强马产业科技支撑体系建设。重点突破新疆马产业发展中优质高效的专门化马种质资源创制技术相对落后,与国内外市场对专门化马匹的多元化需求不相适应;专门化运动马培育、调教训练、性能测定、资格认证、登记注册、饲养管理、疫病防控及赛事组织管理等技术尚未完全配套,难以满足分类分级专门化赛马赛事公开、公平、公证运行的技术需求;专门化产品马培育、 性能测定、安全高效生产、产品精深加工等技术水平及高附加值产品开发能力尚待提高;现代马产业经营组织、生产模式有待进一步完善等四项主要技术瓶颈。

——主要措施。措施1:支持农业院校和科研院所建立马属动物重点实验室、马生物工程技术中心、马产业研究院,开展马 产业前沿技术研究,攻克新疆现代马产业发展的技术瓶颈。措施2:破解专门化良种培育、运动马调教训练与性能测定、分级分类赛事体系建设与管理、专用饲料加工、疫病防控、马生物制品 加工、产品市场开发和产业链组织模式建立等关键技术;研究马产品在食品、化工、医药等其他领域的应用,开发相关精深加工产品。措施3:采用产业部门推广和“互联网”推广并举的形式,探索马产业科技转化和技术推广的新思路,新方法。建立马产业科技转化平台和马产业技术推广平台,加快马产业科技技术推广实施。措施4:依托马产业科技转化平台和马产业技术推广平台, 积极开展技术人才培训,形成马产业人才培养平台。

——预期目标。到2025年,通过科技重点项目实施,形成关键技术15-20项,建立技术体系5个,开发新产品、新工艺20-25项,制定各级各类标准、规程20-22项,建设生产示范基地15个,示范生产企业2家。申报专利15-18项,建设技术中心3个,信息服务平台5个,形成马产品品牌4个,培养马产业研究骨干20-30人。新疆马产业核心竞争力和整体综合效益明显提升,为新疆马产业转型升级提供支撑。

在完成上述马产业科技重大攻关的基础上,再用3-5年时间逐步实现马产业科技基础研发到科技成果转化的转型。重点推进形成专门化新品种(系)5个;力争完成马属动物主要疫病疫苗的上市生产;推进马匹调教训练技术研发向全面应用转变;马乳、马脂等产品实现批量生产,马产业科技贡献率大幅提升。

(六)加快马产业基础保障体系建设,实现马产业健康持续发展

1、 加快马产业技术人才培训体系建设。紧紧围绕自治区现代马产业发展对技术技能人才的需求,不断优化马产业专门化人才培养的优势资源配置,充分发挥市场导向作用,支持相关院校加强专业建设,提升人才培养质量,为现代马产业发展提供技术技 能人才支撑。

——主要措施。措施1:改善人才培养条件。支持开设有现代马产业相关专业的中高职学校,加强专业实训基地建设,改善实训实习条件。支持开设现代马产业相关专业的高职学校建设现代马产业校企协同创新创业中心,共同加快现代马产业相关技术 推广和技术技能人才创新创业,结合区域养马生产特点,编写现 代马产业技术系列教材,填补专业建设、人才培养空白。2025年前支持立项和建设2-3个专业实训基地项目,支持3-4部特色教 材的编写。措施2:鼓励设有马产业专业的职业学校,与马产业企业开展校企合作联合培养人才,建立产教融合、协同育人的办学机制。措施3:支持新疆农业职业技术学院、新疆体育运动学校、阿勒泰职业技术学院、巴音职业技术学院、昭苏县职业技术学校等职业院校结合产业需求和学校专业建设实际开设马产业 相关专业,加快马产业实用技术人才培养;充分发挥新疆农业大学马产业相关学科优势,适应我国现代马产业快速发展对高级专业人才的需求,重点培养马产业博士后、博士、硕士及本科马产 业专门人才。措施4:围绕赛马运动发展,大力培训骑手和裁判员,培训赛事专业兽医和钉蹄师,在有条件的新疆体育运动学校开设马术运动专业,实施赛马行业专业人才培养计划,提高赛马行业的人才质量和水平。措施5:鼓励各地利用马术俱乐部、赛马场、驯马场等设施设备及马匹资源,创建速度、速步、障碍、盛装舞步、马术耐力、马上技巧、民族马术等各类马术培训基地,大力开展青少年马术培训,以专业马术学习、马术短期培训、马术夏令营、中外马术学校联合办学等多种培训模式,培养马术训致人才,在青少年人群中普及和推广马术。措施6:增设相关经费,鼓励已获得马产业相关硕士、博士、博士后授予权的高校、流动站、工作站等单位,扩大招生规模,为现代马产业培养高级专业人才,同时为疆内外相关马产业职业教育机构提供专业师资队伍,确保产业可持续发展。

——预期目标。到2025年,疆内开设有马产业相关专业的职业学校总数达3-4所;通过学校、企业、科研院所、文旅机构合作共建一批马产业技术技能人才培养协同创新中心;到2030年,区内马术旅游领队、马骑手、马术教练、训马师、马饲养管 理员等从业人员达到5万人以上,年向区外输送马产业相关从业人员5000人以上,初步建立起与新疆马产业、马文化发展相匹配 的技术技能人才培养机制。

专栏6:2019-2030年现代马产业技术人才培训体系重点工程

2、强化马疫病防控体系建设。在进一步完善区、地、县、乡动物疫病防控体系的基础上,发挥马业企业、相关院校的作用,不断加强马疫病防控体系建设,为新疆马产业健康发展提供保障。

——主要措施。措施1:依托大型涉马企业或马产业集团,建设国内一流的马医院,积极整合疆内大学、科研院所及畜牧兽医行业的马兽医人才资源,为全疆马匹疾病的检疫、诊断、治疗康复、兽医培训提供专业化的服务和指导。措施2:在伊犁州直、巴州、阿勒泰地区等重点养马地区,依托当地的兽医技术力量,建立马兽医院,配备专业的医疗设备,提供专业的马匹医疗技术服务,逐步建立完善马兽医技术服务体系。措施3:立足长远发展,在“两区”建设马属动物无规定疫病区,为承办国际、国内大型马术赛事提供保证。

——预期目标。2019-2030年,建设完成乌昌国际马文化旅游示范区、伊犁昭苏县国家现代马产业综合示范区和阿勒泰马文 化旅游产业园三个马属动物无规定疫病区;在“一轴”“两区”“三 园”“六镇”布局建设一批马匹专科医院、马病综合防治站、马诊疗服务点,建设形成马常见普通病防治技术体系、马寄生虫病防治诊治技术体系、马常见传染病防治体系以及马病诊断与防治信息技术体系。

(七)强化马产业信息化服务体系建设,为数字马产业发展提供有力支撑针对我区马产业信息化水平较低,关键环节缺乏信息技术支撑,标准化、自动化程度低、数据资源分散、割裂,缺乏全局联动和整体优化,马产业信息服务体系建设滞后的局面,以“互联网+”思维,充分利用现代信息技术,以产业链关键环节为切入点,打造可以与国家相关部门信息平台对接的省级马产业全产业 链信息服务平台,推动马产业提质增效和转型升级。

——主要措施。在已有工作基础上,利用云计算、大数据和物联网技术,围绕马产业链关键环节开展研究,并依托行政部门、行业协会、龙头企业、养殖大户开展示范应用,为马产业生产模式管理、技术服务模式创新、规模化推广、产业化开发及一二三产业融合提供技术支撑。重点围绕新疆马产业基础设施平台构建与示范、新疆牧民马繁育过程数据采集平台的构建及示范、新疆马产业电子商务交易系统研发与示范、赛马赛事组织管理等关键领域,在统一框架下对业务流、系统功能进行全局优化,构建并升级贯穿新疆马产业全产业链的信息服务平台。

——预期目标。

技术目标:通过构建贯穿新疆马产业全产业链的一体化综合信息服务平台,实现数据共建共享,业务协同协作,建成并优化 贯穿新疆马产业全产业链的一体化信息综合服务平台,完善新疆马产业大数据资源库,开发利用马产业大数据资源,实现与国家相关部门信息平台的对接。以资源整合推动产业信息化建设体制、机制的创新,推进现代马产业的发展,为我区马产业品种繁育、科学养殖、马产品销售、马产业文化旅游、政府决策、科研院所研究提供信息化支撑。

经济目标:通过新疆马产业全产业链的一体化信息综合服务平台的示范应用,促进政府部门对社会经济发展全面科学管理和决策,提高政府部门和基层农牧民对市场经济的驾驭能力。在全 疆形成一定的辐射带动效应,带动马产业经济快速发展。

(八)全力推动“两区”建设,深化马产业国际合作与交流

推动伊犁昭苏县国家现代马产业综合示范区和乌昌国际马文化旅游示范区“两区”建设,发挥“两区”在现代马产业发展理念实践、建设马产业标准体系、开拓国内外市场和马产业科技创新、转型发展难点突破试点示范作用。依托“两区”建设,与马产业发达国家和地区开展马产业经济、科技、产业、文化交流与合作,推进新疆在马产业基础理论、育种、调训、赛事、饲料、疾病诊断与防控、产品开发等方面的科学研究、技术推广和成果转化;建立马产业国际交流示范基地,设立马拍卖交易中心,定期开展马匹拍卖交易活动;创建国际化、专业化的马拍卖交易会,形成知名品牌,为区内外及周边国家马匹拍卖交易搭建平台,推进新疆马产业快速发展并与国际接轨。

——示范方向。方向1:强化科技支撑和科技创新能力建设,为国内大幅提升现代马产业科技发展水平提供示范。方向2:促进马产业由生产型向市场经营型转型,为国内传统牧区全面提高马产业市场竞争力提供示范。方向3:促进马产业集约集聚发展, 为全国现代马产业园区、马特色小城镇经济发展提供示范。方向4:挖掘现代马产业增值潜力,为国内马产业资源深度开发提供示范。方向5:坚持马产业“走出去”发展战略,为实现马产业区域合作、国际合作提供示范。方向6:突破现代马产业发展投融资瓶颈,为国内建设现代马产业金融服务体系提供示范。方向7:提高信息基础设施水平,为国内建设数字马业提供示范。方向8:突出生态环境保护和可持续发展,为全国建设资源节约环境友好 型现代畜牧业提供示范。

五、重点工程投资

实施《新疆马产业发展规划(2019-2030年)》重点工程建设, 预算总投资57.96亿元,其中各级政府投资补助13.89亿元,社会投融资44.07亿元。

六、保障措施

(一)加强组织领导各地、各有关部门要将加快推进现代马产业发展列入重要议事日程,纳入当地经济社会发展总体规划,要结合本地实际,抓好工作落实。建立工作协调机制,明确各部门工作职责,强化政策实施监督检查。各级农业农村、文化和旅游、体育等部门要制定有关马产业发展的实施方案,各级发改、财政、科技、自然资源、金融保险等部门要按照职能分工加强协作配合,给予大力支持,共同促进现代马产业快速发展。自治区层面重点发挥三方面组织协调作用,强化自治区马产业协会建设,发挥行业协会在马产业标准制定、赛事组织、马产业人才培养、马品种登记、马匹拍卖交易、马技术文化对外交流中的组织协调作用;壮大马产业研究院、马实验室建设,发挥研究院、实验室马产业技术咨询服务、重点技术推广应用、马文旅赛事活动策划作用;成立自治区推进马产业发展工作协调小组,下设办公室,加强与国家部委、相关省区以及国内外马产业协会对接,指导地、县统筹推进马产业发展。

(二)强化政策落实

近年来,国家制定了一系列有关促进现代畜牧业发展的政策措施,为现代畜牧业发展指明了方向;自治区人民政府对马产业发展高度重视,持续加大马良种繁育体系建设、马产业科技重点专项、马文化旅游工程建设、马一二三产业融合发展等方面的政 策支持。各地要积极把握政策支持机遇,强化政策落地实施,同时,要在政府部门领导下,发挥各级各地马业(术)协会作用,积极组织参加疆内和全国性的马业活动,研讨有关马业的问题,交流经验和信息,加大宣传力度,提高具有地域特色的马产业在全疆、全国的影响力,促进马产业和马文化多元化发展。

(三)加大改革创新

结合我区国有牧场体制改革,以国有马场为重点,加大新疆马产业优势资源整合的政策和资金支持,创新融资机制,促进社会资本与国有马场、国有资产融合。发挥实体经济在产业发展中主引擎作用,加大优秀马产业骨干企业的扶持力度,推进成为引领区域马产业的主导力量;加大马业合作社的科技支持和政策扶 持力度,推进成为凝聚区域产销的主体力量;加大马养殖大户的技术培训和良种补贴力度,推进成为马产业地域示范的主要支点。

(四)拓宽投资渠道

充分发挥公共财政资金的引导作用,建立多元化投融资机制,积极进行PPP项目投融资。加快马产业与文化旅游、体育等产业的融合发展,积极引导和鼓励各类社会资本积极投入马产业,发展适合企业化经营的现代马产业,吸引区内外大型企业集团、民间资本投入马产业,促进马产业可持续发展。以市场为主导,企业为引领,引入各类资本,拓宽马产业投资融资渠道。

(五)加强项目监管

针对重大马产业项目,建立项目监管小组,由主要实施单位厅局负责人任组长。对项目建设实施情况、实施进展定期进行监察管理,保证项目顺利实施推进;对多个部门同步推进的马产业项目,由项目监管小组协调各厅局统一步调推进实施,确保马产业重点项目稳步落实推进。

(六)提高人才素质

安排马产业教育专项资金,制定新疆马产业人才培养专项计划,培养各类马产业专业人才。按照“引进来、送出去”人才发展 模式,加大马产业相关部门马产业人才引进,吸引学有所成的马产业人才进入马产业管理、技术实施岗位;加大对现有马产业岗位人员的学习培训力度,增加与国外马产业经验技术交流,借鉴学习马产业发达国家发展经验。

抄送:自治区党委办公厅、自治区人大办公厅、自治区人民政府办公厅、自治区政协办公厅,新疆生产建设兵团办公厅,自治区党委农办, 各地(州、市)人民政府(行政公署),自治区工业和信息化厅、自然资源厅、公安厅、民政厅、交通运输厅、民族事务委员会、卫生健康委员会、地方金融监督管理局、广播电视局、市场监督管理局、统计局、出入境检疫检验局、中国保监会新疆监管局、扶贫开发办公室,新疆农业大学、石河子大学、塔里木大学、新疆畜牧科学院、新疆农业职业技术学院,新疆马业协会、新疆马术协会。

新疆维吾尔自治区农业农村厅办公室 2019年12月18日印

(国马传媒)