新浪体育 综合体育

上海拟建议健身卡设冷静期 办卡7天内未用可退款

新浪体育

关注

去健身房逐渐成为市民追求健康时尚的生活方式,市体育局说,《上海市体育健身行业会员服务合同示范文本(征求意见稿)》即日起向社会公开征集意见。征求意见稿的一大亮点是特别设置的“七天冷静期退费”条款,明确消费者在签署合同次日起的7日内,在未开卡使用会员服务的情况下,都可以单方面解除合同并获得全额退款。详见↓

健身服务会员卡往往具有会籍期限越长价格优惠越多的特点,而冲动型消费者通常在对服务内容、合同条款未详细了解,或者对个人健身需求未充分掌握的情况下,直接签约付款。在冷静期内消费者未开卡可退款能更好地保障这部分消费者的权益,避免一些不法商家的霸王条款,减少相应的投诉纠纷。需要提醒的是,“七天冷静期退费”有“未开卡使用”的前置条件。消费者应重点关注开卡(会员卡启用时间)的时间节点,一旦开卡入场使用将直接起算会籍期限,即使仍在7日内,都不再适用于冷静期退费条款。

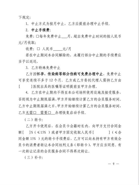
“退卡难、退费难”是健身行业预付费消费的两大痛点。对此,《合同(征求意见稿)》对违约责任、合同解除作出了详细的规定,明确了双方的权责关系。在第七条“违约责任”中,明确提出因经营者违约,发生擅自变更会员服务内容、终止营业、搬迁且未履行补偿方案、暂停营业且未履行补偿方案等四种情形,消费者有权单方面解除合同并获得相应退款。同时,《合同(征求意见稿)》对余额计算、退费期限做了明确约定,规范引导健身服务经营者,也使消费者的会员卡退费有章可循。

针对另一类消费投诉中常见的,会员主动申请解除正常履行的合同,但是对退卡手续费不满意的情况,《合同(征求意见稿)》根据消费者的解约原由将其细分为违约和合同解除两种情况:一是消费者因工作调动、出国等个人原因申请解除合同,视作违约,消费者可能要支付不超过合同金额30%的违约金;二是消费者因病、因伤残在会员卡有效期内都不适合继续健身,并按经营者要求提供医嘱证明或报告的,合同解除后可以退还未使用部分的预付费余额,无须承担手续费。此外,《合同(征求意见稿)》就女性会员怀孕期间免费中止(暂停使用)、消费者付费向第三方转卡等情形约定了收费(免费)细节,为妥善处理消费纠纷提供了依据。

上海市体育健身行业会员服务合同示范文本(2021 版)

(上海发布)

加载中...