新浪体育 综合体育

2019体操全青赛暨二青会预赛参赛名单&赛程

体育综合

关注

2019年体操全青赛暨二青会预赛将于6月12-19日在湖北武汉的奥体中心综合体育馆举行。选手们都是以各级体校的名义组队,而不是以省队为单位参赛。男女都设有甲乙组,男子甲组02-04年,乙组05-06年;女子甲组04-05年,乙组06-07年。各队各个组别可最多报5人团体+3人个人,各队没有团体的组别可以报最多3个个人。

通过全青晋级二青会的办法

获得预赛(也就是全青赛)男子甲组、男子乙组、女子甲组、女子乙组团体前12名的单位,男子甲组、男子乙组、女子甲组、女子乙组个人全能前24名(按照每个单位最多3人录取排名),男子甲组、男子乙组、女子甲组、女子乙组各单项前8名的运动员均可参加第二届全国青年运动会体操决赛。

凡被国家体育总局选派参加重大国际比赛的运动员,比赛时间与预赛时间有冲突的,经国家体育总局批准,运动员可直接参加决赛。(备战6月底世青赛的几位国家队选手,尽管之前报名了,但预计将不会参加本月的全青赛)

全青赛比赛项目

-长蹦床

该赛成绩带入随后的团体、全能成绩和单项决赛资格中,各占团体、全能决赛成绩的10%,占单项决赛资格成绩的10%。参加团体的单位可派5名运动员参赛,将4个最高得分计入团体总分(5-5-4赛制) 。

-资格赛

该赛成绩决定参加各组别团体名次、参加全能决赛和单项决赛的资格,全能第25名及之后的排名和各单项第9名及之后的排名。

男子进行6个项目的比赛,女子进行4个项目的比赛。参加团体的单位可派4-5名运动员参赛,每个项目可派5名运动员参加,将各单项4个最高得分计入团体总分(5-5-4赛制)。

-全能决赛

该赛成绩决定各组别全能前8名的名次。

资格赛中各组别全能前24名的运动员参赛(每个单位最多3人)。资格赛全能成绩不带入全能决赛。根据资格赛成绩确定4名候补运动员。如果候补运动员上场,出场顺序同被替换的运动员。只有参加了所有项目比赛的运动员才能获得参加个人全能决赛的资格。

-单项决赛

该赛成绩决定各组别各单项前8名的名次。

资格赛中各组别各单项前8名的运动员参加(每个单位最多2人)。资格赛各单项成绩不带入单项决赛。根据资格赛成绩确定各单项3名候补运动员。如果候补运动员上场,出场顺序同被替换的运动员。

特殊规定

参加单项决赛的运动员必须参加资格赛男子6项(不含长蹦床)、女子4项(不含长蹦床)的比赛,每个项目的得分不能低于该项目所有运动员最后得分平均值的80%,否则不能获得参加单项决赛的资格;同时,为促进单项优秀后备运动员培养,运动员如在资格赛各单项中成绩排在前3名内(含第3名),上述各项目要求达到的平均分值的80%,可降低至 70%,低于70%将不能获得参加单项决赛的资格。

比赛日程

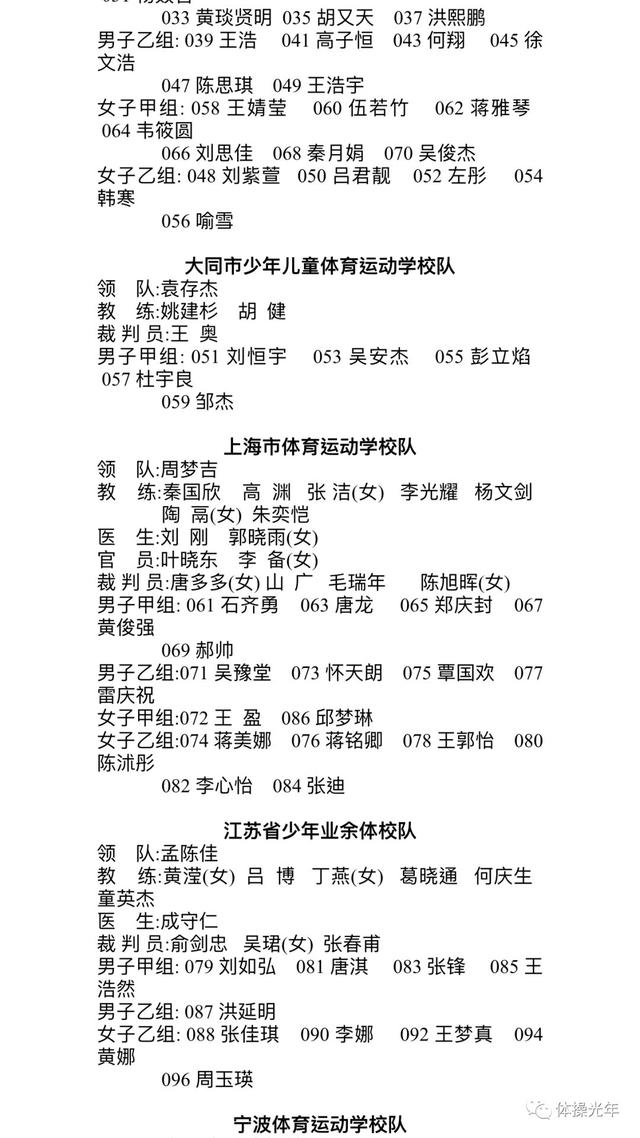
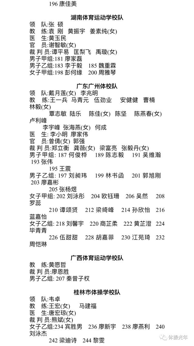
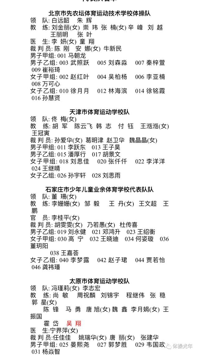
各代表队名单(如有变动以实际上场为准):

竞赛出场序

本文来自头条号“体操光年”

加载中...