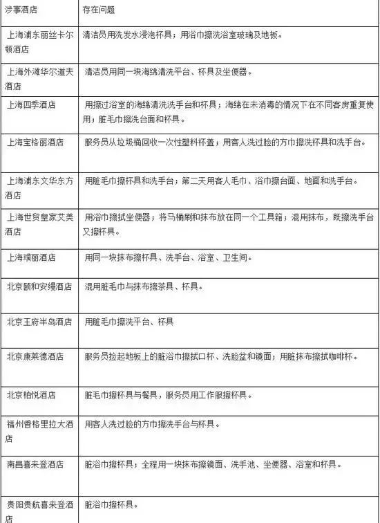
酒店卫生乱象刷屏!同一块抹布擦杯子马桶,那么如何才能在酒店优雅、安全地喝水?
体育综合
这两天,朋友圈和微博都炸开了!
微博大V@花总丢了金箍棒
在网上发布了一段暗访视频
曝光了自己入住的全国各地
20家顶级五星级酒店的卫生乱象
简直触目惊心▼
同一块脏抹布又擦马桶又擦杯子
洗发水拿来洗咖啡杯
垃圾桶里捡起一次性杯盖继续用

看完之后,我只想...



真的是隔夜饭都吐出来了
而且最令人发指的是
这20家酒店的价格就没低于1000块的
有些动辄还5000+一晚
包括了我们耳熟能详的喜来登、香格里拉、
华尔道夫、半岛、四季、宝格丽、
安缦等大牌酒店...无一幸免

五星酒店的卫生问题早已不是秘密
从床单、马桶、水壶
到这次的毛巾和水杯
各家酒店的“暴力”清洁方式在
摄影机镜头下终于一一暴露出来

对于这些潜在问题
消费者心中并不是没有产生过怀疑
只不过侥幸和偷懒的心理常常占据上风
觉得麻烦、没必要

但其实
出差旅行随身携带一套自用的装备
不一定是你想象中的“大包小包”
也可以很轻便,比如这款
LIFE ELEMENT可折叠热水壶

轻巧易携带 智能识别
一壶在手,天下我有!
这款便携水壶体积小折叠后8cm
迷你得宛如一个汉堡
重量仅600g
可以轻松放进行李箱、包包


三秒快速折叠,你可以放进包就走
随时随地来一场说走就走的旅行
不仅不占空间,还不占重量
完全可以轻轻松松放进背包和行李箱

出国旅游最担心什么?
每次都要换个变压器啊~
LIFE ELEMENT折叠热水壶就考虑到这点
贴心的它可适配全球所有电压
出国游也无需额外的变压器
拎上它飞遍世界各地
电压100V-240V
功率245W-850W
无需调节 从此告别烧损

一键除氯 无”药味“
在日常生活中我们使用的自来水
都是经过自来水厂使用净水机用氯过滤后的水
虽然氯能在一定程度上杀死病菌
但它隐藏在自来饮用水中对人体也是有很大危害的

而LIFE ELEMENT可折叠热水壶
只需连续沸腾5分钟
就能蒸发残存再水中的氯
给你和宝宝一个健康身体

只需要6分钟就能烧开一壶水
烧水时静音效果巨好
不用担心会吵到正在睡觉的家人或朋友

人体工学创意设计
这款热水壶采用微电脑智能触控
帮你轻松精准控温随心调节
同时具有三大智能模式
烧水、除氯、保温功能
指尖一点,调温有道

同时大大的壶口方便你的清洗
在深度清洗的时候不卡手

以自如伸缩的贴心设计
让你随时随地随心收纳
放进行李箱里so easy
放在家里的抽屉也不占地方


安全健康的材质
注意!蓝色表面全是硅胶硅胶!
气相法硅胶!
气相法硅胶是什么?
它是顶级婴儿级别硅胶壶身
(儿童奶嘴专用材质)
无毒无害、表面光滑、极易清洗,
能高温消毒而不受损,
坚固耐用富有弹性。

食品级304不锈钢,不会轻易产生水渍
不锈钢中含有的锰
锰含量不到1%
锰具有很好的脱氧能力
在一定程度上消除了硫的有害作用
高温可耐260℃健康煮水

壶盖和手柄均为食品级PP材质,
不锈钢顶盖有效保温防烫
高温加热烧出健康饮水
喝水没有一丝塑料味
工学设计手柄 可自由拉升
距离多一点、弧形圆一度
烫伤离你更远

此款水壶还贴心赠送了一款折叠水杯
折叠的水杯不仅能当水杯用
它还是一个多功能的测量杯(净280毫升)
为带宝宝出门的家庭少了一份冲奶粉量温的忧愁
折叠起来只有手掌一样的大小
非常便携,出行必备简值了~


它,是带娃帮手

带着孩子旅行
没有热水,连奶粉都冲不了
简直就是一场灾难
很多妈妈带娃出门
只能把热水存保温杯
重不说、保温的温度过了四小时就变味儿了

但有了这款折叠水壶
宝妈随时随地都可以为宝宝冲奶粉
它还具有温奶、精准控温的功能
可以设置30-90度的精准控温
所以不管是40度还是70度冲奶粉都OK


它,是学生党的福音

凡是有过学校住宿经验的朋友应该都有过这种经历——学校明令禁止使用大功率用电器。
打热水很不方便,
洗个澡也要大老远去排队接水。
特!别!绝!望

因此这个折叠热水壶如果你还错过的话
就!太!可!惜!了!
不仅功率小,电压在100-240V之间
实用性也非常奶思
在宿舍喝热水吃泡面一秒就能实现!
有了它,就再也不怕宿管查房啦hhh

90°C 泡茶
▼

85°C 冲咖啡/奶茶
▼


它,能满足你的好奇心

买过的人都会夸赞:这个新奇玩意儿简直打开新世界的大门!
因为它实在能满足你的很多需求
冲奶必备!宿舍必备!
办公室私人专享热水!
旅行必备!出差必备!
尤其现在酒店的烧水壶不知道干不干净
爱喝热水的小伙伴们一定要买这个!




它,有量,有速度

这个折叠水壶最大水量有600ml

折叠后比苹果7高一点,
和一个汉堡差不多大,
揣包里说走就走。


在国内220V-850W小功率
只需3分钟!水就煮开了

有趣的生活,
不仅有诗和远方,
还要有智能、贴心的陪伴。

I4压缩式旅行电热水壶便携式烧水壶
原价:399元/包邮 粉丝专享价:299元/包邮
多款型号可选
【本文来自微信公众号“跑步指南”】