赛事 | CPG完整赛程赛制发布,附赛首次加入短牌
体育综合
本次大赛“一起扑克”将与“玩牌特工”强强联手作为CPG合作伙伴全程参与赛事的图文直播和视频直播。
去年在CPG上海站、三亚站,一起扑克视频直播中丰富多彩的画面特效,欢乐逗趣的主播解说给观众留下了深刻的印象。
而玩牌特工成立于魔都上海的某神秘据点。它是由一群卧底于扑克各行业多年的小特工们联盟而成的新媒体。旨在为全球扑克爱好者提供赛事战场的谍报信息,对战对手的情报收集,大佬小兵的八卦内容,被BB后的心理疏导,玩家当日运势预测,随缘扑克算卦,一针根治偷鸡顽疾等专业的扑克服务。
为了给观众更好的视听体验,一起扑克将与玩牌特工联手在国内第一直播平台斗鱼,从8月25日~8月31日,连续7天,每天6~8小时不间直播,毫无保留的为您呈现CPG每一个重要精彩!

同时为了让参赛运动员们更加了解赛事进程,充分做好赛前准备,在此发布完整赛事信息。























赛事介绍
主赛
主赛一共六天,8月25日-27日为第一轮(A,B,C三个组别),每天进行10个级别后结束,当天不能重进,晋级不能重进。8月28日为第二轮,进行不少于10个级别,至少产生奖励圈。8月29日为第三轮,产生九人决赛桌后结束。8月30日为第四轮(决赛桌),产生中国冠军赛主赛冠军后结束,冠军将获得具有“中国冠军”意义的大金龙奖杯与CPG冠军金戒!
第三届鹿城杯
第三届鹿城杯比赛一共四天,8月28日-29日为第一轮(A,B两个组别),每组进行12个级别后结束, 当天不可重进,晋级不能重进;8月30日为第二轮,进行12个级别后结束;8月31日为第三轮,产生冠军。鹿城杯比赛作为本届比赛的第二主赛,设置保证奖励200万海南旅游基金。冠军将被纳入CPG冠军名人堂并获得大铜龙奖杯!
附赛
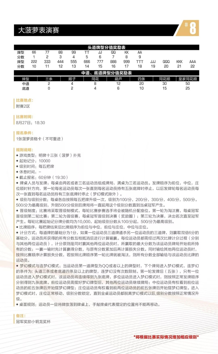
本届赛事附赛囊括了多种类别的资格赛,团队赛,女士主题赛,猎人挑战赛,至尊挑战赛、中、小型锦标赛,快速锦标赛,深筹锦标赛,短牌娱乐赛,奥马哈娱乐赛,混合赛制娱乐赛(9-6-2),混合项目娱乐赛赛(国际扑克/奥马哈扑克),大菠萝表演赛,精英邀请赛等21类共29场赛事。
其中,主赛快速资格赛(MS1)为思考限时型比赛,每位运动员每个动作思考时间为30秒,助理裁判默数20秒后将用桌面计时器给仍未做出动作的运动员进行倒计时读秒,读秒时间为10秒钟,读秒结束后仍未做出动作的运动员的底牌做死牌处理。
短牌类比赛是首次引入到CPG赛事中,短牌比赛规则如下:
1、只使用点数为6,7,8,9,10,J,Q,K,A的36张扑克牌,点数为2-5的扑克牌将不被使用。
2、A在顺子牌型中既可以当做最大一张,例:10 JQKA,也可以做为最小一张,例:A6789(当做5来使用)。
3、牌型大小与国际扑克牌型大小的改变:
同花>三条加一对,三条>顺子。
短牌牌型大小排列顺序为:
最大同花顺>同花顺>四条>同花>三条加一对>三条>顺子>两对>一对>高牌。
4、使用标准五张公共牌,两张运动员底牌规则。牌型组成规则与国际扑克相同。
本届比赛继续引入了混合型比赛的概念,赛制混合型与项目混合型比赛。混合型比赛运气成分相对更低,是对每个参赛运动员综合技术的考验。赛制混合型比赛是指比赛开始时为9人桌比赛,人数剩余36人时变为6人桌比赛,人数剩余8人时变为单挑晋级赛,这个比赛是对参赛运动员综合实战技巧的最佳考验!项目混合型比赛是指无限注国际扑克与底池限注奥马哈扑克两个项目相结合的比赛,两个项目每个级别交替进行,决赛桌时每轮交替进行。这个比赛为想尝试打奥马哈比赛又没有足够信心的运动员提供了绝佳机会,同时也为两个项目实力均衡的运动员提供了同一场赛事共同切磋不同项目的难得机会!
精彩纷呈的赛事将在八月三亚2018CPG中国冠军赛陆续登场。“ 实现梦想,冠军荣耀!” 我们期待与您相聚三亚!
【本文来自微信公众号“一起poker”】