2018悉尼第七届国际华人网球公开赛等你来战! | 行业资讯
新浪综合
文:ICTF 编:Rachel
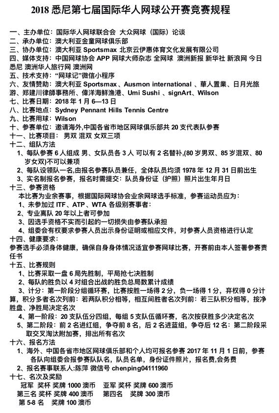
举办单位
主办方
国际华人网球联合会
大众网球(国际)论坛
协办方
澳大利亚Sports max
北京云伊惠体育文化发展有限公司
承办方
澳大利亚金童网球俱乐部
友情赞助
AUSMON INTERNATIONAL
华人置业、郑建川律師事务所
日月光旅游、伟洋海鲜渔港
UMI SUSHI、SignArt、Wilson
媒体支持
澳大利亚SBS电视台
澳大利亚ABC电视台
澳洲新报、星岛日报
今日悉尼、澳洲网
澳洲华人旅行网、中国网球协会APP
网球大师、新华社、新浪网
活动邀约
2018年,悉尼向全球华人发出请柬,邀约大家来到这座南半球的时尚都会,作客、打球、访友、休闲、娱乐。短暂忘却纷繁的公务、琐碎的生活,享受华人网球世界的精彩和欢愉。这是国际华人网球联合会继三亚、迈阿密、北京、富士山、珠海之后举办的第七届国际大赛、全球华人凝神聚气、以球会友、互通有无、搭建了一座健康、快乐、友谊的桥梁。
活动规模
2018悉尼第七届国际华人网球公开赛,将于2018年1月6日-13日在澳大利亚第一大城市、也是南半球最繁华的大都会——悉尼槟榔山网球中心(Pennant Hills Tennis Centre)举行,届时将有来自世界各地的20支华人代表队参赛,比赛设男双(80岁组)女双(80岁组)、混双(85岁组)项目。今届赛事还得到了纽省市长Miss Gladys Berejiklian、澳洲Haymarket 商会会长MR Simon Chen 的支持。
往届赛事回顾

2016三亚”一山湖杯”第一届国际华人网球邀请赛


2017迈阿密”华联·金童杯”第三届国际华人网球邀请赛

2017北京”匠心之轮杯”第四届国际华人网球邀请赛

2017富士山”金童杯”第五届国际华人网球邀请赛

2017珠海国际华人网球公益交流赛
赛事规则


【本文来自微信公众号“网球大师”】