劳资协议讲解:NBA为什么想要扩军?扩军具体如何操作?
NBA综合

历经70余年发展,NBA已成为全球最成功的职业联赛之一,从16-17赛季开始(19-20赛季除外),联盟每个赛季的收入都超过70亿美元。探究其成功经验,除了顶尖的竞技水准、各具特色的球队文化之外,还有一个是这个联盟有一套成熟的制度,代表球员利益的球员工会和代表老板利益的NBA联盟在收入分成、球员合同、交易规则等事项上订立了一份详细的协议,双方在此基础上充分的展开合作,互利共赢,这份协议一般被称为劳资协议。在NBA迅猛发展、不断开疆拓土之际,直播吧推出《劳资协议讲解》专栏,和吧友们一起看看劳资协议的各项内容,增进对NBA的了解。
据今年年初的报道,在新冠病毒疫情的严重影响下,NBA想在不远的将来通过扩军来缓解联盟的经济压力。
若联盟扩军成行,目前的联盟格局将受到极大的影响,那么联盟扩军是如何操作的呢?扩军对现在的每支球队会产生什么样的影响呢?本期劳资协议讲解,小编就以2004年山猫队扩军进入联盟为例,讲讲扩军有可能给整个联盟带来的影响。
一.扩军球队在一穷二白的情况下如何凑够打球的人?
为了给扩军的球队提供最初的阵容,联盟会在当年的选秀大会之前进行扩张选秀。扩张选秀的规则如下:
1.现有的球队有8个保护权,也就是可以保证队内的8个球员(包括受限制自由球员)不被选走,但是每队至少保证有1个非自由球员可供选择。
2.完全自由球员不能受到保护也不能在扩张选秀中被选,他们被排除在外。受限制的自由球员可以在扩张选秀中被选中,但是被选中后会从受限制变成不受限制的自由球员(但是他们不能再签约自己此前的母队)。
3.任何球队最多只能在扩张选秀中失去一个球员。
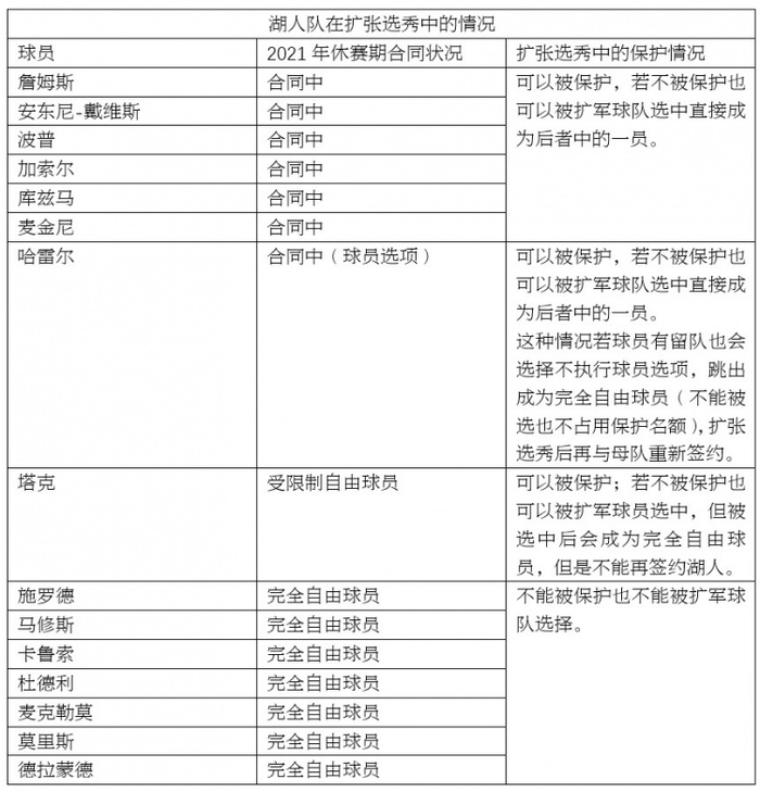
若本赛季结束后联盟进行扩军,大家关注的篮网队和湖人队的情况是怎样的呢?下面这两张表格是最直观的表现。

篮网队在扩张选秀中的情况
湖人队在扩张选秀中的情况
4.如果一支超帽球队在扩张选秀中失去了一个球员(不是受限制自由球员),他们会得到一个对应薪资的交易特例。
5.在本赛季休赛期,处在合同中的球员及受限制自由球员,篮网加起来一共有13个。但是只有8个保护名额。若没有被保护的球员被选中,篮网不想给怎么办呢?没事,好商量。
现有的球队被允许向扩军球队提供补偿(通常是选秀权),让扩军球队选择或不选择某个球员。
二.山猫队在2004年的扩张选秀中有什么骚操作?

前面提到的第5条规则给了山猫队和联盟原有的29支球队极大的操作空间,山猫队也极大地利用了这一规则。
1.帮太阳清理空间
太阳队非常希望送走当时的一份垃圾合同贾希迪-怀特。怀特此前一个赛季在太阳队年薪600万美元,场均出场14.1分钟,得到4.3分4.3篮板。为此太阳不惜把自己2005年的首轮签和300万美元现金送给山猫,要知道太阳队2003-04赛季的战绩仅有29胜53负,是一支彻头彻尾的鱼腩。最终山猫被太阳的诚意打动,帮他们选走了贾希迪-怀特。
太阳队得到了他们渴望的薪资空间,在自由市场上签下了未来两年的连庄MVP纳什,一跃成为西部的一支豪强。而那个首轮签最终变成了2005年首轮第13顺位,山猫选中了肖恩-梅——梅在NBA只打了四个赛季。

2.帮骑士鸟枪换炮
山猫本来从骑士队挑走了刚刚结束新秀赛季的射手,卡波诺(新秀赛季在骑士三分命中率47.7%)。卡波诺是年轻的詹姆斯身边的得力干将,为了弥补他的空缺,骑士提出,让山猫用扩张选秀权从爵士队挑来另一个射手帕夫洛维奇,然后骑士愿意用一个首轮交换帕夫洛维奇。山猫觉得自己不亏,同意了这一方案。
帕夫洛维奇完美取代了卡波诺的位置,在骑士的5个赛季,他的三分命中率达到了37.4%。但卡波诺只在山猫打了一个赛季就热火队签走。那个首轮签最终落在2007年第22顺位,山猫选中了我们的老熟人,贾里德-杜德利。
最终山猫队东拼西凑地组建了这样一个大名单,在队史第一个赛季取得了18胜64负的战绩。不管你满不满意,山猫老板已经满意了。

三.扩军球队有什么优待?
1.扩军球队在前两个赛季工资帽会比较低,第一个赛季的工资帽是其他球队的80%,第二个赛季时其他球队的90%,第三个赛季开始与其他球队相同。
看到这里吧友可能会感到疑惑:为何工资帽低了反而是一种优待?
扩军球队的球员原本都是各个球队的第九人、第十人,战斗力有限,工资也不会太高;这种情况下他们自然也吸引不到什么大牌球星加盟。因此对于扩军球队来说他们的目标不是避免奢侈税,而是达到穷鬼线(工资帽的90%)。
2. 大多数数据统计(平均工资,总收益,总工资,篮球相关收入,工资帽)都会排除扩军球队
3. 扩军球队在扩张选秀上选中的球员,在赛季开始前被裁,则该球员的薪水将不计入球队的工资单(当然钱还是照给的)。这可以帮助扩军球队弥补扩张选秀中的错误决策。
四.扩军球队有什么限制?
作为凭空出现的一个新力量,其他的球队自然不会任由新球队好处捞尽,因此新球队也会受到一些限制。
1.扩军球队在前几个赛季的选秀顺位往往有限制。
例如温哥华灰熊和多伦多猛龙在进入联盟的前四个赛季不能得到状元签。
再比如说山猫队进联盟的2004年,没有参加抽签,直接被指定为当年选秀大会上的第四顺位。山猫队用4号签和33号签打包换来了快船队的榜眼签,选中了中锋奥卡福。
2. 如果有必要,联盟还保留收缩(减少联盟中的球队数量)的权利。联盟需要向球员协会提供收缩决定的书面通知,双方将通过谈判来商定收缩对球员的影响和应遵循的程序。不过这种情况暂时还没有出现过。
(酒神巴库斯)
NBA劳资协议详解与案例
【来源:直播吧】