新浪体育 中甲

足协宣布卓尔球员朱挺冲撞对手禁赛3场罚款15000元

新浪体育讯

关注

北京时间8月6日,足协在官网正式公布了对武汉卓尔球员朱挺[微博]的处罚决定,朱挺因在同北理工的比赛中使用过分力量冲撞北理工队员,被禁赛3场,罚款人民币15000元。处罚决定如下:

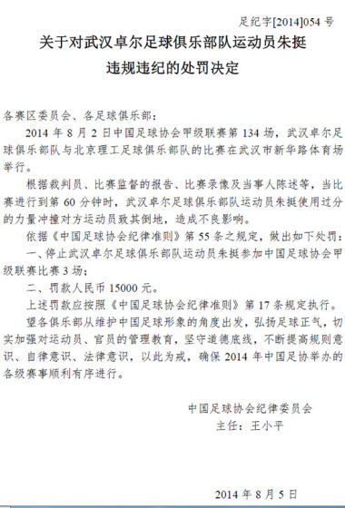
各赛区委员会、各足球俱乐部:

2014年8月2日中国足球协会甲级联赛第134场,武汉卓尔足球俱乐部队与北京理工[微博]足球俱乐部队的比赛在武汉市新华路体育场举行。

根据裁判员、比赛监督的报告、比赛录像及当事人陈述等,当比赛进行到第60分钟时,武汉卓尔足球俱乐部队运动员朱挺使用过分的力量冲撞对方运动员致其倒地,造成不良影响。

依据《中国足球协会纪律准则》第55条之规定,做出如下处罚:

一、停止武汉卓尔足球俱乐部队运动员朱挺参加中国足球协会甲级联赛比赛3场;

二、罚款人民币15000元。

上述罚款应按照《中国足球协会纪律准则》第17条规定执行。

望各俱乐部从维护中国足球形象的角度出发,弘扬足球正气,切实加强对运动员、官员的管理教育,坚守道德底线,不断提高规则意识、自律意识、法律意识,以此为戒,确保2014年中国足协举办的各级赛事顺利有序进行。

中国足球协会纪律委员会

主任:王小平

2014年8月5日

(新体)

加载中...