新浪体育 国内足球

业内人谈恒大俱乐部退新三板:更看好联盟整体上市

澎湃新闻

关注

恒大俱乐部2015年发出“亚洲足球第一股”海报。

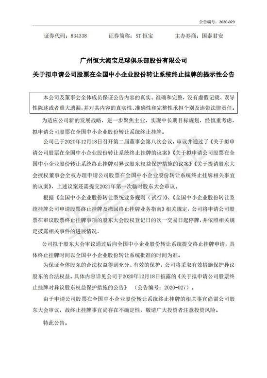
近日,根据全国中小企业股份转让系统公告显示,新三板上市公司广州恒大淘宝足球俱乐部发布《关于拟申请公司股票在全国中小企业股份转让系统终止挂牌的提示性公告》。

公告称:“为适应公司新的发展战略,进一步聚焦主业,实现中长期目标规划,经慎重考虑,拟申请公司股票在全国中小企业股份转让系统终止挂牌”。

对于这则足坛的焦点新闻,在体育营销专家、关键之道CEO张庆看来,“亚洲足球第一股”拟退市并不意外,他告诉澎湃新闻记者,“短期内,我更看好整个中国足球职业联盟一起上市,比起单个俱乐部来说,这是更好的选择。”

恒大俱乐部在2015年7月发布的上市海报。

亚洲足球第一股

我们把时光倒退回2014年6月5日——阿里巴巴以12亿元收购恒大足球俱乐部50%股权,俱乐部更名为广州恒大淘宝足球俱乐部。

第二年的6月24日,恒大集团再度对俱乐部增资,双方股权变更为恒大占60%、阿里占40%。

而在2015年7月1日,一份关于广州恒大淘宝足球俱乐部的股权公开转让说明书出现在了全国中小股份转让系统上(俗称“新三板”)。

根据“新三板审查信息公开”信息显示,广州恒大淘宝足球俱乐部股份有限公司拟挂牌登陆。

在当年的11月6日,就在亚冠决赛第一回合广州恒大客场与阿联酋阿尔阿赫利比赛前一天,恒大淘宝足球俱乐部正式举行了“新三板”上市挂牌仪式:

主办券商为国泰君安证券股份有限公司,股票代码为834338,总资产13.53亿元,总股本3.75亿元,净资产8.63亿元,净利润负4.82亿元,每股面值人民币1.00元,每股收益为-1.53元。

至此,许家印和马云正式拥有了亚洲第一支上市的足球俱乐部队。

当时,恒大俱乐部在招股书中亏损的解释为:“净利润为负,主要是由于公司坚持市场化运营的理念,持续增加投入,一线球员及外籍教练组成本较高所致。”

虽然恒大俱乐部连年亏损,但据《每日经济新闻》当时报道,主办券商国泰君安认为,虽然恒大淘宝目前仍处于亏损阶段,但是未来广告收入和门票收入等方面仍具有增长空间,公司股东恒大集团及阿里中国可以给予公司有力的资金和资源支持,公司具有持续经营能力。

同时,在恒大淘宝足球俱乐部的发展报告中也写道:“与皇马深入合作,全面增加经营收入,力争2016年开始实现盈利。”

广州恒大淘宝足球俱乐部发布拟申请退市公告。

赚钱,实在太难了

但是在中国足球的“金元”竞争大环境中,盈利谈何容易。

据《中国证券报》报道,截至目前,恒大淘宝俱乐部的市值达190.4亿元,为新三板总市值排名第三的公司。

公司公告显示,2015年-2019年,恒大淘宝俱乐部净利润分别亏损9.52亿元、8.12亿元、9.86亿元、18.29亿元和19.4亿元。

而因为持续亏损,恒大淘宝俱乐部在2018年5月3日“戴帽”成为ST恒宝,被实施风险警示。

恒大淘宝俱乐部也曾多次在年报中提及,球员资源是公司目前最大的采购项目,但由于引进教练和球员的转会费及薪酬成本较高,导致公司成本居高不下,继而多年处于亏损状态。

“体育公司这几年退市不在少数,这个选择是正常的。”在体育营销专家、关键之道CEO张庆看来,当初2015年恒大淘宝挂牌新三板就已经是一个超前的选择。

“现在只是回到了常态而已,俱乐部上市的前提应该是职业联赛和联盟有整体的财务健康,基础是联盟财务健康度,这和我们目前情况不符合。”

张庆把现在的中超看做是半职业化足球和企业足球,“这也就是为什么足改方案中要求俱乐部中性化名称。现在俱乐部运营收入占比太低,通俗来说就是门票、版权和特许部分的收入,这和足球发达国家俱乐部比起来有很大距离,我们没有形成良性运营的闭环。”

年报显示,2019年恒大淘宝俱乐部的门票收入仅占总营收比重的7.32%,比赛出场费或奖金收入占总营收的11.12%,球员出租收入及球迷商品收入的营收占比均低于5%。

“投资无外乎现实收益和实际收益,我们俱乐部投资人可能其他收益达到了,因此忽视了俱乐部本身的财务健康,这需要时间来改变。”

联盟若成立,应谋求整体上市

恒大淘宝俱乐部拟退市公告发布后,有观点认为,面对持续亏损的财务状况,俱乐部有了开始实施战略转型的打算。

一方面,恒大淘宝俱乐部加速推进人才培养和队伍建设,强化青少年球员的培养;另一方面,恒大淘宝俱乐部也在足球基础设施建设方面开始有所动作。

也有观点认为,拟退市后恒大将对足球板块开启更大手笔的资本化运作,实现恒大足球在更高层面的一次华丽转身。

张庆认为,包括足校和新球场,未来会成为恒大俱乐部的良性资产,但对于单一俱乐部的资本运作,张庆并不看好。

“相比于单个俱乐部登陆资本市场,我更看好整个职业联盟有机会整体挂牌,毕竟独木难成林,但是靠整体可以获取更高收益,然后谋求登陆。”

但这一步的前提,是中国足球职业联盟何时才能成立……

加载中...