新浪体育 国内足球

观察|欠薪+不告而辞 刘俊威在苏州东吴的奇幻漂流

国内足球综合

关注

稿件来源:贝克足球

日前,中甲新军苏州东吴俱乐部发出官方公告,宣布俱乐部一线队主帅刘俊威下课。

刘导的下课或许并不让苏州球迷感到意外,本赛季第一阶段苏州东吴战绩不佳,球队10战2胜1平7负、仅仅打进7球,早早地去到中甲保级组。

考虑到未来中甲保级组的每场比赛都关系到苏州东吴能否顺利保级,为避免球队再因为主帅执教而在第二阶段中甲遭遇连战不胜黯然降级的命运,东吴高层就当机立断官宣刘俊威下课。

1。

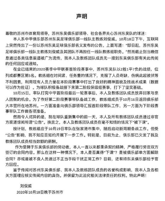
然而让人错愕的是,刘俊威方面竟然随后发布了个人声明,称本人及教练团队是在毫不知情的情况下“被下课”,且遭遇了严重的欠薪。

刘俊威及其团队从2019赛季开始执教苏州东吴,当赛季取得中乙南区第二名的成绩。本赛季东吴队递补进入中甲联赛,刘俊威及其团队也与球队续约,继续带队征战联赛。

刘俊威现年44岁,沈阳人,球员时期也是一位中超名将,曾经在99年入选过国家队集训名单,成为了当红国脚。值得一提的是他在八一、青岛和南昌三支球队效力期间都担任过队长,表现深受中超球迷认可。

刘俊威在退役之后就转型当教练,并且在上海申鑫担任过助理教练,后来2015年刘俊威又临危受命出任上海申鑫主帅,有过执教中超球队的经验。

不过刘俊威并没有带领球队在那个赛季完成保级任务,上海申鑫当赛季降级到了中甲。随后刘俊威便得到了中国足协赏识,担任了U16国少队主教练。

刘俊威是跟李铁一拨出来的前国脚,不过他球员和教练生涯都没有达到李铁高度。刘俊威在国少队同样没有取得成功,他在国少队下课之后就在家赋闲了很长一段时间。

直到去年年初苏州东吴邀请他执教,才有了重新独立带职业球队的机会。

2。

新赛季中甲开赛前,苏州东吴进行了较大幅度的引援,9月初一口气官宣了13名新援,其中包括两名外援。

引入的国内内援中有曾入选过国足的陈中流、前国安球员王聪明等,两名尼日利亚外援辛巴耶夫和贾尔巴都有不错的实力。

应该来说,对于2020赛季俱乐部投资方是有一定想法和雄心的,对于刘导的支持也不可谓不大力。

只是,从中乙递补上来到中甲,其适应难度之大还是超出了球队的预期,尤其在面对北京人和、北体大这样实力明显强出自己太多的对手时,场面完全被压制。

随着联赛进行,中甲第一阶段结束后东吴位列成都赛区第五名,落位保级组,将前往常州赛区进行本赛季中甲第二阶段比赛。

在得知下课消息后,刘导旋即在社交媒体上发布长文表达了疑惑,他说:“教练组成员于10月16日返回了球队大本营苏州,正为下阶段赛事带队做准备工作。但受到‘公告’影响,我不知应否如约开展下一步工作。”

据悉,苏州东吴队于19号就已在江苏张家港市集中,备战中甲第二阶段比赛,暂时仍没有对刘导的发声做出回应。

“足球领域里,任何教练下课都是可以理解的,但没有任何沟通就单方面宣布这件事情,还是在对我们一直欠薪的情况下,确实很费解。”刘导对外界的发声直接道出了合作无法继续的原因。

在他的声明中目前为止,俱乐部已欠发了他及教练团队成员相当数额的薪酬。

据了解这份欠薪的数额超过三个月,让整个教练团队无法接受。

接下来,刘俊威和他的团队或将继续想办法和东吴俱乐部沟通,如果实在不见面不回应,他们只能到中国足协申请仲裁。

3。

东吴欠薪,这在圈内并不是什么新闻,去年就有过严重的拖欠行为,球队为此在冲甲关键阶段的战斗力还受到影响。

回想去年赛季末两回合和辽足战成1比1,最终因客场进球少再度错失中甲资格,那是东吴去年一个赛季之内第三度面对冲甲良机却错失。

可是时局叵测,就在今年所有苏州球迷以为2020年又要看一个赛季的中乙时,冬天时中国足坛接二连三的“核爆”:四川FC和申鑫纷纷解散,同时中甲迎来扩军,这令东吴队的“中甲梦”起死回生。

推荐阅读不忍言别,但车已到站:再见,四川FC

推荐阅读在红与蓝的夹缝中逆存,申鑫离去,了却功与名

对于这家小本经营的地方性球会而言,做好经营和经济规划就成了最重要的事儿。

去年在经过多方的协调下,欠薪的问题最终得到解决,俱乐部也在今年1月13日官方宣布全体签署了工资奖金确认表。

今年1月初时苏州东吴重新集结,在苏州太湖足球训练基地完成了第一阶段的冬训。在四川FC解散后,中乙第4名的苏州东吴那时就被热议将会递补中甲,俱乐部也在第一时间发声:一颗红心,两手准备。

据悉,那一阶段俱乐部已经预计可以筹到约1亿元人民币的资金,按理打完今年一个完整赛季的中甲是不成问题的,可是让人没想到的,竟然还是在赛季中期爆出了欠薪,且发生了主教练公开扯皮的闹剧。

苏州东吴的主要投资方是协鑫集团,去年曾有消息放出,如果今年进不了中甲协鑫则存在撤出可能,但后来被俱乐部方面辟谣。随着冲甲成功,合作也趋于稳定。

今年度协鑫对俱乐部的投入预算是5000万到7000万元人民币,俱乐部自身在赛季初还有约1000万到2000万元的招商收入,递补成功后球队又受到当地政府方面的支持,这些共约1亿元。

加之本赛季的赛会制减少了往年的客场费用(差旅食宿),如此情况依旧薪资爆雷,很让人对中甲的成本规模产生恐惧。

4。

苏州东吴这支队虽常年徘徊在中下游联赛,但其实其前身距今已有十二年的积淀,为2008年5月29日成立的苏州锦富新材足球俱乐部。

在长三角、特别是吴语区,东吴也算是一支极富底蕴和号召力的队伍。

最初,这家俱乐部是在苏州飞之翔体育文化传播有限公司的协助下成立,目的只为丰富锦富新材料股份有限公司员工业余生活和促进企业文化。

此后随着球队实力不断增强,球队逐渐成为苏州业余足球的名片,球员主要由公司部分员工和苏州地区部分优秀的业余球员构成。

2014年球队计划参加中国足球协会业余联赛大区赛,但因未参加地方赛事、又是后期增补加入,遭到其他赛区集体抵制,未能如愿参赛。

2015年球队再次报名足协杯资格赛,并以小组第一晋级到足协杯正赛,但在第二轮点球被该年度中甲联赛冠军延边长白山淘汰,凭此获得“业余球队进步奖”。

同年,苏州东吴还夺得中国足球协会业余联赛冠军,继而获得2016年中国足球协会乙级联赛的资格。

2015年俱乐部正式更名苏州工业园区东吴足球俱乐部,11月7日宣布成立苏州东吴足球俱乐部,12月7日正式在工商部门注册成立“苏州东吴足球俱乐部有限公司”,沿用至今。

2015年,苏州东吴再夺得中国足球协会业余联赛冠军,继而获得2016年中国足球协会乙级联赛的资格。

2017年中国足协杯,东吴队创造了中乙级别球队在足协杯上的经典童话,接连淘汰四川安纳普尔那和梅州客家、延边富德足球俱乐部闯入到第4轮,最后点球大战14比15(总比分15-16)足足耗时37分钟才被最后闯入决赛的上海上港淘汰。

彼时这一奇景还一度登上外媒头刊,也在中国足坛掀起了一股“没有了外援,中超和中乙差距大不大”的讨论。

跋。

对于这家经过多年市场锤炼和职业联赛洗礼的俱乐部,经营运作本该非常成熟,发生闹剧实属不该。

其中或有中甲与中乙成本差距、竞技难度差距的鸿沟成因,但无论如何,欠薪对职业足球的发展打击极大,还是希望东吴和刘导能够尽快解决争端。

加载中...