新浪体育 国内足球

女足打人外援被足协停赛10场 李佳悦吕悦云停4场

新浪体育

关注

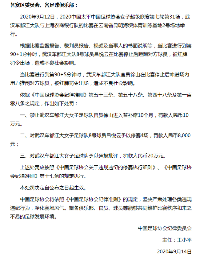
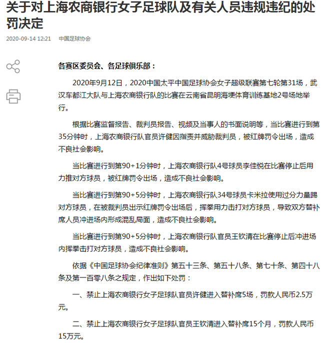
9月12日,2020中国太平中国足球协会女子超级联赛第七轮,汉车都江大队与上海农商银行队的比赛中,双方爆发大规模冲突。今日足协开出罚单,对涉事球员做出处罚。

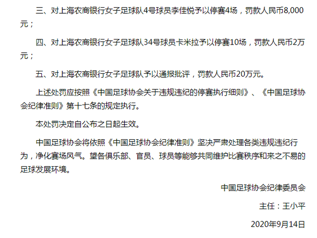
足协罚单中显示,本场比赛,根据比赛监督报告、裁判员报告、视频及当事人的书面说明等,当比赛进行到第90+1分钟时,上海农商银行队4号球员李佳悦在比赛停止后用力推对方球员,被红牌罚令出场,造成不良社会影响。对李佳悦予以停赛4场,罚款人民币8,000元;

第90+5分钟时,上海农商银行队34号球员卡米拉使用过分力量踢对方球员,在被裁判员出示红牌罚令出场后,挥拳用力击打对方球员,导致双方替补席人员冲进场内形成混乱局面,造成不良社会影响。对卡米拉予以停赛10场,罚款人民币2万元;。

第90+1分钟时,武汉车都江大队8号球员吕悦云在比赛停止后蹬踹对方球员,被红牌罚令出场,造成不良社会影响。对吕悦云予以停赛4场,罚款人民币8,000元。

此外,一些有违规行为的官员也受到了相应处罚,具体罚单如下:

加载中...