新浪体育 CBA

CBA选秀办法出炉:状元秀年薪30万 最低10万

新浪体育讯

关注

北京时间5月20日消息,中国篮协公布了港台以及大学生选秀办法,其中薪资一栏状元秀最低保障工资30万,依次递减,15-40顺位年薪10万。新秀和球队将签1+1合同。

为规范和完善CBA联赛选拔新秀的制度,合理配置资源,促进联赛健康有序发展,经CBA联赛委员会审议通过,从2015-2016赛季开始,港澳台球员、大学生球员等参加CBA联赛试行统一选秀的办法。

办法如下:

一、参加选秀须具备的条件

(一)未参加过CBA联赛,年满18周岁。

(二)如果是境内就读的大学生,须参加过CUBA或大超联

赛(由所在学校体育部门和中国大学生体育协会出具证明);如果是就读国(境)外大学的中国籍学生,则须参加过就读国家高水平大学篮球联赛(由所在学校体育部门出具证明)。

(三)港、澳、台球员,须参加过所在地区最高水平的联赛(由所在地区篮球协会出具证明)。

(四)除港澳台和大学生之外的其他球员,须由CBA俱乐部出具推荐函。

二、选秀程序

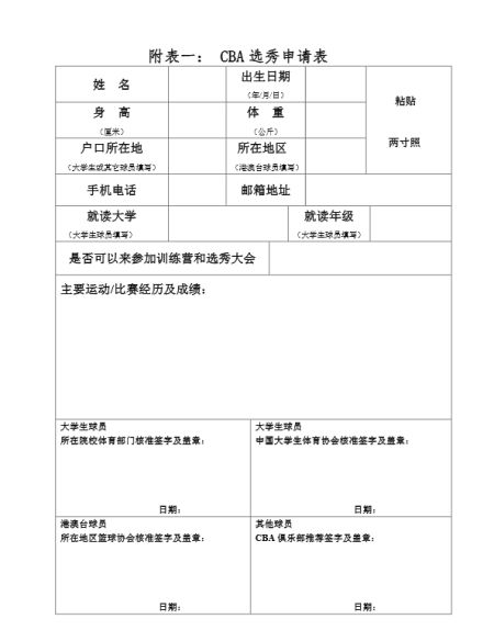
(一)拟参加选秀的大学生或港澳台等球员(以下简称球员),在选秀报名截止日之前向CBA联赛办公室提交书面申请(见表一),CBA联赛办公室接受申请并审核、筛选后对外公布参加选秀训练营的球员名单(训练营的球员数量视报名人数和资格审核的情况而定,最多不超过50人)。

(二)入围选秀训练营的球员,将参加体测、训练及比赛,供各俱乐部考察、选拔。

(三)选秀大会每年举办一次。

选秀顺序将按照上赛季联赛排名,采用“倒摘牌”方式进行(每一轮摘牌时,遇有俱乐部弃权的,摘牌顺位依次递补)。通过选秀大会被俱乐部选中的球员即为CBA联赛新秀球员。

(四)俱乐部在选秀大会上选中了某位球员后,需要在之后的30天内完成签约。如果因为俱乐部的原因未与球员签约,则除了核减俱乐部与该球员顺位工资相对应数额的联赛经费外,还将取消该俱乐部未来两个赛季选秀的权力。在这种情况下,该球员在本年度内仍享有被其它俱乐部选择的资格。联赛办公室将按“倒摘牌”顺序征求其它俱乐部意见,决定是否与该球员签约;或者保留该球员以后仍有两次参加选秀大会的机会。如果,因为球员的原因未与俱乐部签约,则取消该球员未来3年内再次参加选秀的机会。

(五)每次选秀,每个俱乐部最多有两次选择新秀球员的机会。

(六)第一次入围选秀训练营并且参加了选秀大会,在没有被俱乐部选中的情况下,还有一次参加选秀大会的机会(一名球员最多有两次参加选秀大会的机会)。

(七)申请参加选秀的港澳台球员和在国(境)外读书的大学生球员在入围选秀训练营的名单后,遇特殊情况(如正在参加所在地区的联赛)不能前来参加训练营的,需说明情况并经联赛办公室研究同意后,可以将该球员纳入参加选秀大会的球员名单中。

三、新秀球员待遇和合同

(一)新秀球员实行最低保障工资制度(不包含比赛奖金等津贴),并根据选秀顺位,获得相应的最低保障工资(见表二)。

(二)俱乐部与新秀球员的签约年限实行1+1的合同模式,并且该俱乐部拥有新秀球员第二年同等条件下的优先续约权【即工资标准上浮达到20%(大学生或其他球员)或30%(港澳台球员)时,俱乐部将独享与该球员的优先续约权】。

(三)除了最低保障工资外,球员还可以获得俱乐部颁发的比赛奖金等津贴,但颁发的条件及标准由俱乐部和新秀球员另行商定。

四、选秀报名的时间

(一)每年6月15-30日,为选秀申请时间(注:6月30日下午3点,为CBA联赛办公室接收选秀申请表的最后截止时间)。

(二)选秀申请表用快递方式邮寄至:北京东城区广渠门内大街80号通正国际大厦809室CBA联赛办公室赵秋妹收,邮编:100062,电话:010-51696094。

(三)每年7月10日前由CBA联赛办公室通过中国篮协官方网站(http://www.cba.gov.cn/)对外公布参加选秀球员名单。

五、选秀训练营暨选秀大会的时间及日程安排

(一)时间:7月24-28日(地点另行通知)

(二)日程安排:第一天(24日)球员报到(测量身高、臂展、体重)。第二天(25日)上午:体能测试项目练习(参照CBA测试科目);下午:体能测试。第三天(26日)上午及下午:分组比赛;第四天(27日)上午及下午:分组比赛;第五天(28日)上午:选秀大会。

六、其它

为鼓励俱乐部培养后备人才,符合以下条件的球员在由俱乐部上报联赛办公室并经过公示后,符合规定的球员可以直接和俱乐部签约参加CBA联赛。

(一)由CBA俱乐部自行培养并代表该俱乐部参加了至少两年全国青年联赛的球员。

(二)由俱乐部自行培养但未参加过全国青年联赛,现在上大学并参加过CUBA或大超联赛的球员。在这种情况下,需要俱乐部提供与该球员已满三年以上的合同以及发放工资的有效凭证。

加载中...