新浪体育 CBA

CBA上半年各队分红1000万元 同比减少近1500万

新浪体育

关注

北京时间8月26日,据体育大生意报道,CBA同曦队公布2020年半年度报告,报告中指出CBA上半年分红1000万元,较上年同期减少了14442452.92元。

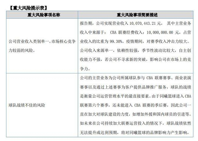
8月24日,新三板挂牌公司同曦篮球(872371)发布2020年半年度报告,上半年俱乐部亏损5802911.54元,由盈转亏。同曦上半年营收10070443.21元,其中CBA分红10000000.00 元,俱乐部自身营收只有区区的70443.21元。由于疫情期间没有比赛,俱乐部的赞助商和门票收入几乎为零。

同曦篮球的财报显示,其今年上半年营收10070443.21元,较去年同期营收的36606663.90元,减少了26536220.69元,减幅72.49%,主要原因:(1)受疫情影响,CBA的2019-2020赛季下半赛季常规赛改为闭馆赛,既而广告冠名费减少了8497538.98元。(2)疫情期间相应的联赛分红减少,较上年同期减少了14442452.92元。

同曦篮球上半年的营业成本为14753723.55 元,较去年同期 19226739.81 元,减少了 4473016.26 元,减幅 23.26%,主要原因:疫情期间,球队工资相应下调,2020 年减少了一个大外援,球队成本较去年同期减少 3836217.53 元。

同曦篮球上半年应付职工薪酬4259187.85元,较期初6057745.15元,减少了1798557.30元,减幅29.69%。主要原因是报告期内,受疫情影响,接CBA公司通知全体球员从2月起降薪 50%。

同曦本赛季常规赛排名联盟第14名,成绩层面属于联赛中下游球队。同曦财报显示,在今年上半年,CBA给同曦的联赛分红为1000万,而去年同期同曦获得的联赛分红则为24442452.92 元,2019年全年获得的联赛分红则为3300多万元。这意味着,今年CBA受疫情影响,给联盟各队的分红明显缩水不少。

联赛分红减少,主要在于疫情导致联赛从2月份停办,直到6月20日才复赛。在这期间,由于比赛停办,CBA的赞助商和版权合作伙伴均暂停支付相关费用,CBA给各队的分红自然也会缩水。

而随着CBA在6月20日复赛,并在接下来复赛及季后赛阶段取得成功,后续相信联盟还会给各队提供相应的分红。

(刘文明)

加载中...