新浪体育 CBA

扒一扒即时回放系统7个知识点 共15种适用情况

CBA综合

关注

来源:CBA联赛

这是篮球,我们叫IRS(即时回放系统),不叫VAR(视频助理裁判)

在CBA的赛场上,经常能看到球员或者教练用手比划出圆形或者方形的形状,要求“录像回放”,也就是通常说的“挑战鹰眼”——申请调用“即时回放系统”,对现场有争议的判罚进行核实。

但是,“录像”并不是随时都可以“回放”,教练员也并不是对所有判罚都可以提出挑战,裁判员自己要求看回放时也只能对针对特定的判罚。甚至,即使是裁判员在看回放时发现了漏判,在大多数情况下也不能进行改判。

知识点之一

篮球项目中视频辅助系统的官方名称是IRS (Instant Replay System),即时回放系统。与足球的VAR系统中包括的一个场外裁判小组以及特设的视频采集设备不同的是,IRS系统只能进行视频回放,最终还是由现场裁判进行裁决。

知识点之二

比赛中,主裁判可以自己申请调用“即时回放系统”,手势是手臂水平伸直,伸出食指,进行逆时针转动。CBA联赛竞赛规则中虽然建议“裁判员不要过分的依赖即时回放,要依据规则,建立裁判员的执裁感觉和第一判断至关重要”,但是并没有限制裁判员调用“即时回放系统”的次数。

知识点之三

比赛中,双方球队只有主教练才有资格向技术代表提出调用“即时回放系统”,这时主裁判会做出如“知识点之二”的同样手势,然后掌心向下指向提出挑战的一方。 与网球和排球项目中挑战成功之后可以保持挑战次数不同,无论篮球主教练的挑战是否成功,他都只有这一次机会。

无论成功与否,教练员只能挑战一次

球队教练员可以在比赛的任何时间,对比赛过程中出现的以下情况申请调用“即时回放系统”:

是谁最后使球出界;队员是在做3分投篮还是2分投篮;当进攻计时钟信号响时,球是否已离开投篮队员的手。

按照规则的规定,并不是教练员认为出现了误判,就可以提出挑战。换句话说,他就是有天大的委屈,也只能对上述三件事情提出不同意见。

很显然,教练员只能针对客观事实(造成出界者、是否踩三分线、球出手时间等)进行挑战,而不能对裁判员的主观判罚(犯规、打手、干扰球)进行挑战。所以,对于客观事实的视频认定,应该是纯客观的,也就是说无论谁来认定,都应该得出同样的结论。

至于发起挑战的时间点,规则规定,“当球成死球并且比赛计时钟停止时,球队教练员有权向技术代表申请挑战。但是在随后球一旦成活球时,教练员再向记录台提出挑战判定上一个活球期间发生状况的要求则不予准许。”

通俗地说,就是“挑战尽早,过时不候”。但有一种情形是,在进攻球员命中三分之后,计时钟不停,防守球员发底线球,比赛继续。此时防守方教练员如果认为三分球踩线,需要等到死球且比赛计时钟停止时提出挑战。

教练员发起挑战之后,技术代表、主裁判将双方主教练请到一起共同观看回放。如果挑战结果与裁判员的最初判定不一致,则裁判员据此予以纠正,做出正确判定,该次挑战成功;如果挑战结果与裁判员的最初判定一致,该次挑战失败,则将登记该队一次暂停,该暂停将核减该队在本场比赛剩余时间内还能请求的暂停次数(直至短暂停),如该队已无暂停机会,则判罚该队教练员一次技术犯规;如果挑战的结果不能清晰地反映情况的唯一结果,则以临场裁判员的判定为准,提出申请挑战的教练员不失去下一次挑战判定的机会。

知识点之四

由于机器数量和机器位置等原因,篮球场的视频采集无法做到彻底还原客观事实,在这种情况下,规则为教练员们留了一个小口子,“如果视频无法清晰反应事实,则裁判员维持原判,但是教练员仍然保持这次挑战机会”。所以比赛中是可以出现一名主教练进行多次挑战的情形的。

知识点之五

教练员可以对裁判员关于出界的“争球”判罚进行挑战,如果回放确认对方球员将球碰出界外,则挑战成功;否则挑战失利。

知识点之六

使用挑战的判定只是解决有明确针对的一个情况,即使在观看的过程中出现了另外的“不妥”判罚,也一律不予理会。比如某队教练员对裁判员的判罚提出挑战:认为对方球员投中的是2分球而不是3分球。在主裁判与双方主教练共同观看回放时发现,该球员在投篮的球还未离手前被对方队员犯规了,但是根据即时回放的规则,裁判员此时只能根据视频判断这次投篮是2分还是3分,而不能追判犯规后再给予被犯规的队员一次罚球。

裁判员固然可以自我挑战,但是“执裁感觉和第一判断”更重要

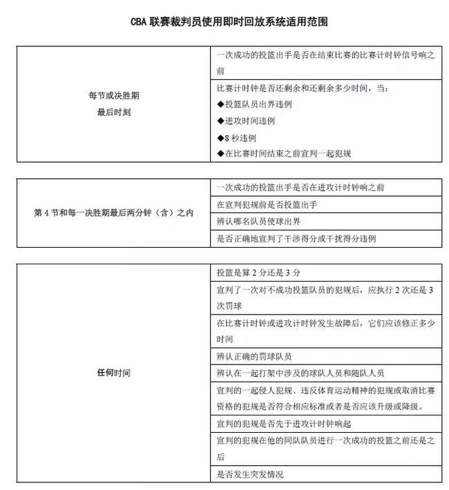
裁判员调用“即时回放系统”一共可以分为15种情况(见下表):

如果按照裁判员回看的内容分类,也就是说,他们看录像回放看的是什么,可以分成四类,分别是与记时钟相关的事实、辨认球员、犯规的详情,以及确认球或者球员的准确位置(是否干扰球、两分还是三分)。

值得一提的是,在表格中列出的适用范围中,除了对于犯规是否升降级,其他都是对于客观事实进行判断。在理想状态下,如果赛场内的机位足够多、设置足够合理,那么通过回放,这些情况是完全可以实现准确的判定的。

只有“对于犯规进行升级或者降级”这一种情况,需要裁判员根据规则和自己的理解——也就是说需要他根据主观经验——进行判断。可以说,CBA规则在使用技术手段保证比赛公正性的同时,仍然强调的是“裁判员的执裁感觉和第一判断”。所以,“即时回放系统”解决的是裁判员看不清楚的问题,为裁判员提供的是“鹰眼”,而不是“大脑”。

关于“突发情况”,CBA规则给了裁判员随时启动“即时回放系统”的权利,描述如下:

当场上发生突发情况,比赛计时钟停止时,即使没有初判,经主裁判和技术代表磋商后,决定是否使用即时回放系统;

比赛的任何时间,裁判员可回看“突发情况”,以尽量避免有重大影响的犯规被漏掉,裁判员可停止比赛使用即时回放系统,但必须在该情况发生之后的第一个死球前;

观看回放后必须是技术犯规、违反体育精神的犯规和取消比赛资格的犯规予以追加判罚,在此期间发生的所有时间、得分、犯规(宣判了技术犯规、违反体育精神的犯规和取消比赛资格的犯规,则除外)均无效;观看了回放后若无犯规或仅是一起普通犯规,在此期间发生的所有时间、得分、犯规均有效。

知识点之七

主裁判和两名助理裁判都可以提出对自己的吹罚提出启动“即时回放系统”,如果初判是由主裁判做出的,则由他一个人观看回放。如果初判由助理裁判做出,则由做出初判的助理裁判与主裁判一起观看。上述情形下,两队主教练、技术代表和其他人员将不被允许观看。总之,这个原则就是,某个主教练提出的挑战,两个主教练和技术代表、主裁判共同观看;裁判员自己提出回看,主教练、技术代表和两队其他人员不得观看。

随着技术的发展,越来越多的辅助手段被引入到职业体育的裁判工作中,其出发点都是出于公平公正公开的原则。但是,由于项目特点、规则和裁判执裁原则的不同,不能简单地用其他项目的方法来理解和套用篮球项目。总体而言,即使技术手段已经将错漏误判的可能性降到了最低,但是由于篮球运动中频繁的身体接触和回合转换,这仍然是最考验执裁者智慧的项目。

加载中...