新浪体育 CBA

浙江官宣新外援加盟:会继续等韦德来CBA的决定

新浪体育

关注

北京时间8月1日,浙江队官方宣布与新外援邓蒙正式签约。此前浙江队曾与韦德有过接触,但最终还是没能将这位NBA巨星的天赋带来CBA。浙江队对于没能签下韦德表示,到目前为止,韦德本人及韦德的经纪团队未明确表态今年要来中国打球。

以下是浙江队官方声明:

我俱乐部已正式与美国球员马库斯·邓蒙(Marcus Denmon)签约,新赛季他将身披浙江稠州银行男篮战袍出战。

马库斯·邓蒙

国籍:美国

身高191cm 体重84kg

出生于1990年3月20日

位置:后卫

选秀:2012年第二轮29顺位被圣安东尼奥马刺队选中

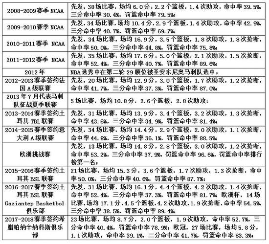
职业履历

2017-18赛季希腊联赛及欧冠联赛数据

关于我俱乐部与韦德方面的情况进展

我俱乐部通过中方经纪人与韦德的经纪团队近一个月的联系、沟通、协调,到目前为止,韦德本人及韦德的经纪团队未明确表态今年要来中国打球。同时,我俱乐部也通过中方经纪人团队向韦德方面明确表示,对于签韦德为我俱乐部球员,会一直保留意向。同时希望一旦韦德方面作出来中国打球的决定后,能把我俱乐部作为他的首选!因为我们觉得,像韦德这类球员来CBA比赛,有利于CBA联赛的发展、我俱乐部的发展以及我球队建设的发展!我们俱乐部的大门,将始终为韦德敞开着!

基于到目前为止韦德方面未作出任何实质性的回复,为更好地备战新赛季的CBA联赛,我们决定签约外援马库斯·邓蒙。在外援的选择上,我们会继续等待韦德方面的回应!我们将继续为促进韦德来CBA比赛而努力!

再次感谢以周洋为代表的中方经纪人团队近一个月的不懈努力,感谢各大媒体以及广大喜欢韦德的粉丝们的持续关注!有任何新的进展,我们将第一时间向外界传达!

感谢社会各界人士对我俱乐部的关心,让我们一起期待马库斯·邓蒙在新赛季给我们带来精彩的表现!

加载中...