违规被厦马通报!大正道歉:接受处罚和批评,要带头遵守规则
ALL体育
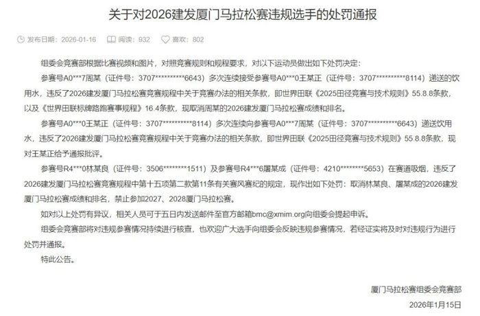
1月16日,厦门马拉松组委会发布了处罚通报。组委会结合比赛视频和图片,对几位违规参赛选手进行了通报处罚。其中女子组第8名周昊被取消成绩,跑圈知名的王连正被通报批评。

通报称,参赛选手周某多次连续接受参赛选手王某正递送饮用水,违反了2026厦门马拉松竞赛规程中的相关条款,即世界田联《2025田径竞赛与技术规则》55.8.8条款,以及《世界田联标牌路跑赛事规程》16.4条款。根据相关规则,决定取消周某2026厦门马拉松成绩。
王某正因为多次向周某递送饮用水,违反了世界田联《2025田径竞赛与技术规则》55.8.8条款规定,对王某正给予通报批评。

此外还有2位参赛选手,因为在比赛中在赛道吸烟,违反了相关规定,被取消了2026年厦门马拉松的成绩,并禁止其参加2027和2028两年的厦门马拉松赛事。
在上周的厦门马拉松比赛期间,大正多次给自己的好友周昊递水,在大正的助跑带领下,周昊以2小时42分14秒的成绩完赛,获得了国内组的第8名。大正的行为被镜头记录下来,在网上引发了跑友的热议。

在厦门马拉松组委会通报之后,大正发文表示自己接受组委会的处罚和跑友的批评,并表示自己作为一名职业跑者,应该带头遵守规则,而不应该成为破坏规则的人。